老涛资讯网
金价狂飙,黄金市场冷知识知多少?🔥
凝阳聊商业
2025-11-28 00:08:21
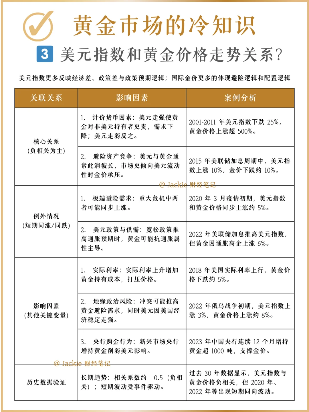
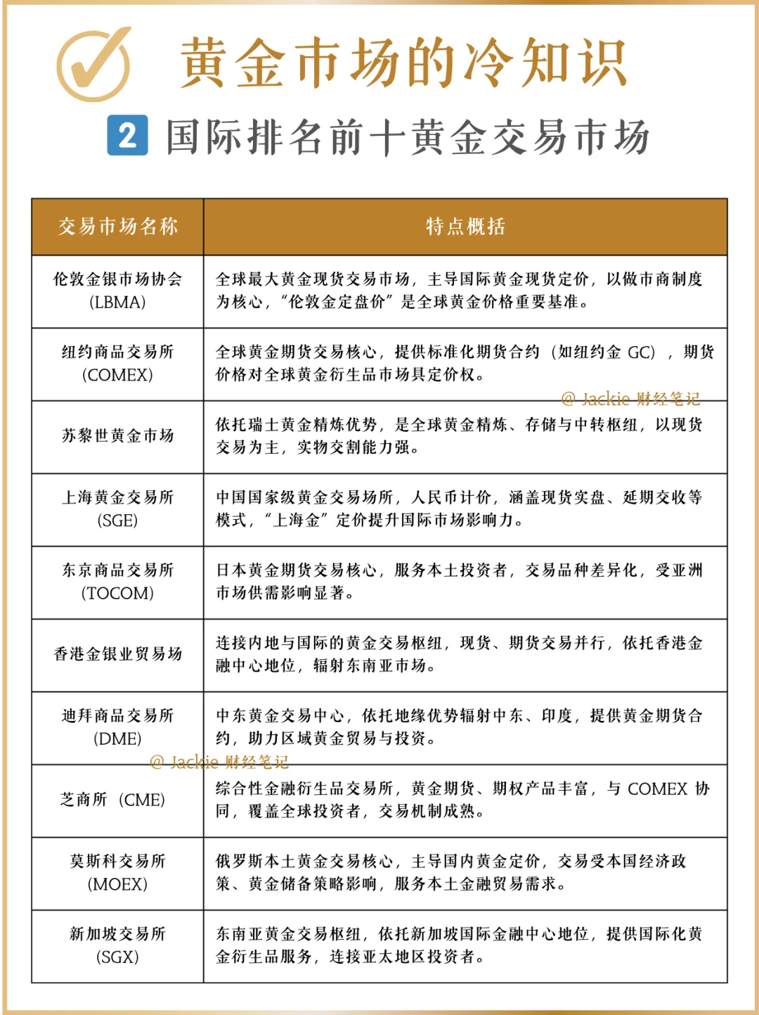
三张图,第一张关于三种黄金类型,第二张关于黄金交易市场,第三张关于黄金和美元指数,还有哪些很重要的点?欢迎留言[蹲后续H]
0
阅读:0
凝阳聊商业
感谢大家的关注
作者最新文章
1
金价狂飙,黄金市场冷知识知多少?🔥
2
KKR宏观|美国以外地区出现结构性投资机会
3
中国资本市场一图速览|投资参考
4
投资的成功取决于定性因素和对未来的判断
5
英伟达2025GTC大会核心信息梳理(附图)
6
如何多样化资产配置应对美股下跌冲击?|桥水
7
Open AI发布新的智能体框架|三大关键产品
8
阿里推动AI开源,这是真正的科技普惠
9
2025年宏观重点:科技|消费|经济
10
理财小白如何稳健的投资债券?
热门分类
推荐
热榜
军事
NBA
体育
社会
明星八卦
娱乐
财经
科技
汽车
历史
国际
游戏
动漫
公益
搞笑
商业
互联网
数码
国际足球
房产
家居
时尚
科学探索
职场
育儿
股票
教育
影视
情感
热点
中国军情
武器
中国南海
中国足球
亚洲杯
科比
综合体育
CBA
投资
大咖秀
外汇
创业
风口
SUV
豪车
概念车
优惠
新能源
美国
欧洲
朝日韩
俄罗斯
孕期
街拍
婚姻
正能量
财经
TOP
1
这就是多年后土葬的结果
2
事实证明!嫁人一定要嫁潜力股。
3
生理性厌恶金融性喜欢
4
月薪5000,能把她追到手吗?
5
3月19日游资龙虎榜
6
怪不得都说中石油是神仙单位
7
去年10家房企债务重组及净利润情况一览。
8
事实证明,嫁人一定要嫁潜力股!
9
穷人买不起,富人看不上
10
个人目前3个持仓股,都在这里。这段时间工作加倍忙,再过一周,应该能恢复正常状态。
财经
最新文章
1
印度亏惨了!花11亿美元,差不多80亿人民币,从中国买了一堆设备,运回国之后,
2
业绩超好的,还有2倍增速啊,先不要卖啊。。。通信设备的头牌龙头。。。明天
3
消息解读:夏收行情开启,A股进入机构主导的结构性牛市四月中旬,A股正式步入传统
4
迟重瑞说,她走之前,把身后事都安排好了。大部分生意上的股份和产业,留给了赵勇他们
5
这可能就是运气,4月14号那天,圣阳股份,开盘22.79元,晃晃悠悠往上拱,早上
6
事情闹大了!沙特、俄罗斯、阿联酋、伊拉克这8个产油大国,齐刷刷发了个联合声明,
7
4月15日热门股整理及点评!国晟科技:双板雪崩,请勿伸手圣阳股份:五连封神,谨慎
8
4.16周四市场热点方向+投资逻辑!1.算力租赁2.创新药3.商业航
9
贝森特:中国有大量石油储备还在买日本《共同社》4月15日报道:美国财政部长贝森
10
今晚2.5亿股民要超级兴奋了!!你知道是为什么吗?就在刚刚,证券市场传来2个重磅