老涛资讯网

六讲同学评生活的文章

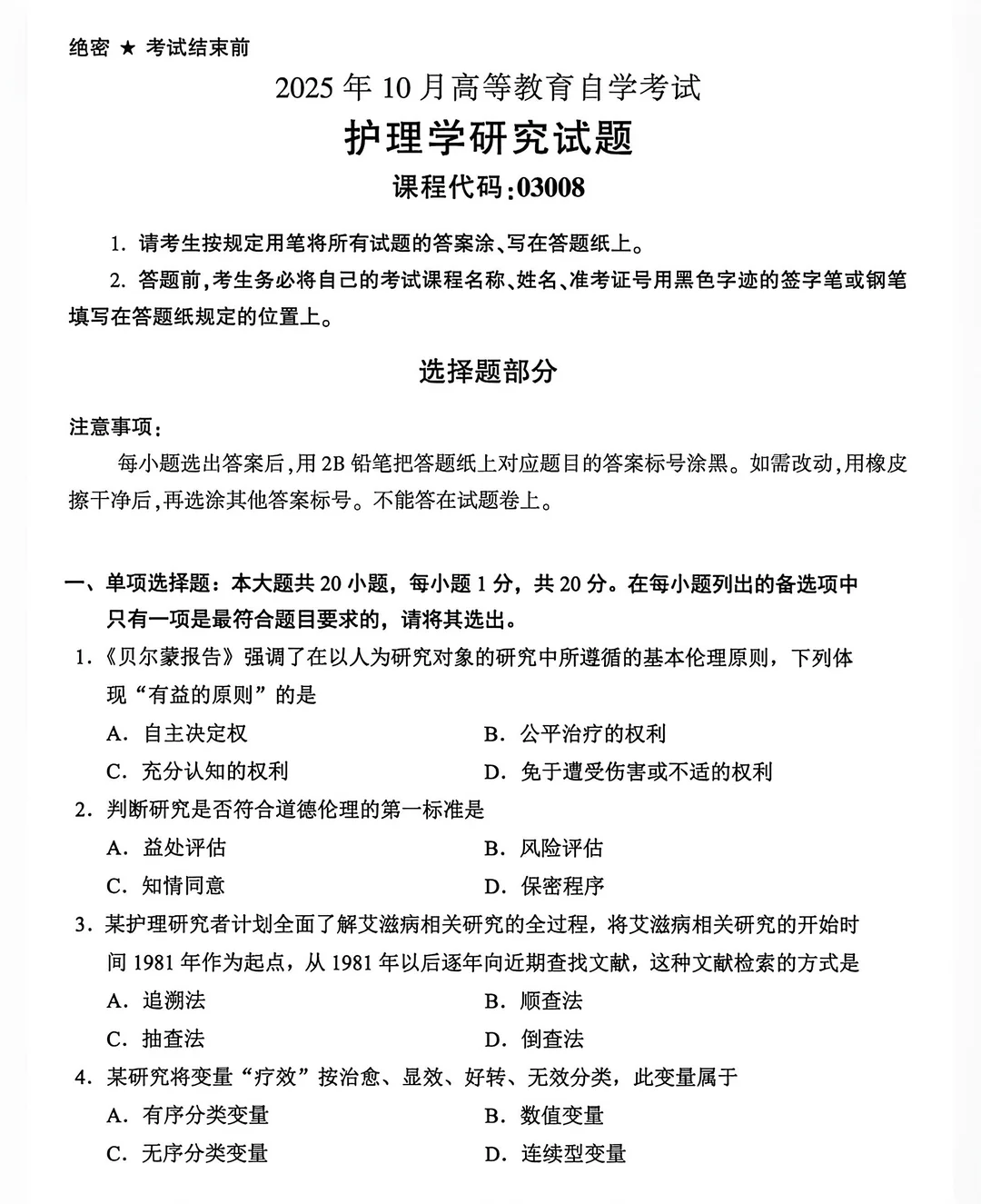
03008护理学研究自考复习总结🔥

03008护理学研究自考复习总结🔥

教育 2026-04-02 18:02

03009精神障碍护理学自考复习🔥

03009精神障碍护理学自考复习🔥

教育 2026-04-02 18:02

03008护理学研究真题及答案汇总🔥

03008护理学研究真题及答案汇总🔥

教育 2026-04-02 18:01

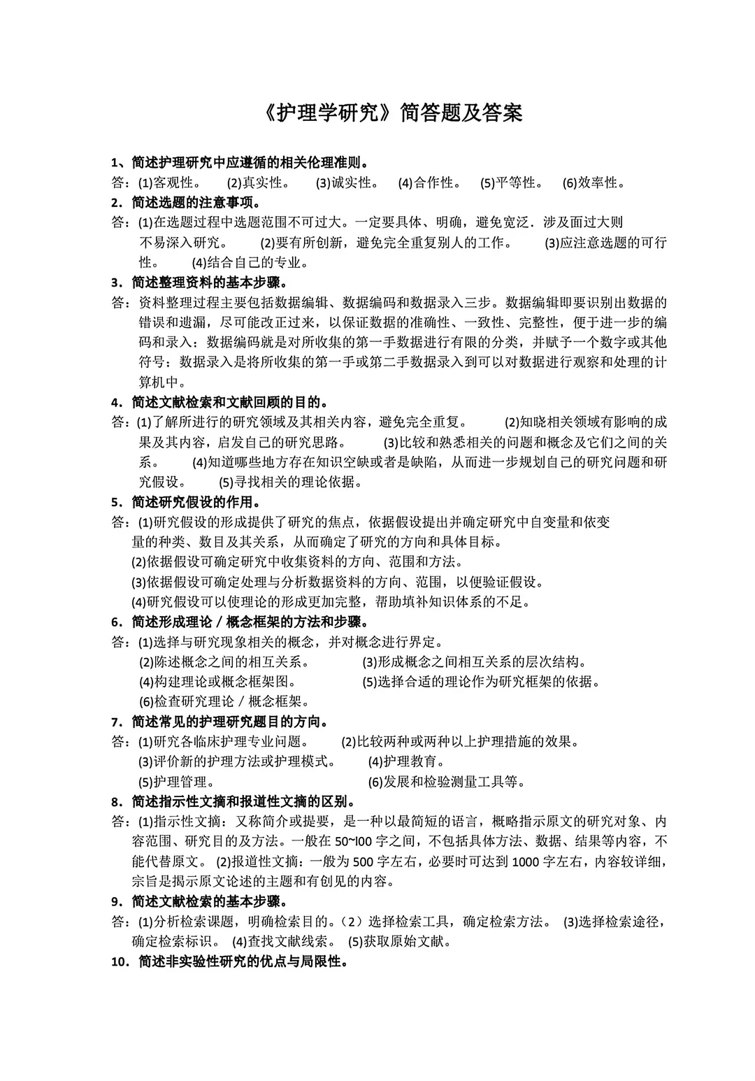
自考护理学03008护理学学研究简答题🔥

自考护理学03008护理学学研究简答题🔥

教育 2026-04-02 18:01

03006护理管理学自考核心总结🔥

03006护理管理学自考核心总结🔥

教育 2026-03-31 23:04

03005护理学导论自考复习总结🔥

03005护理学导论自考复习总结🔥

教育 2026-03-31 23:04

自考00161财务报表分析一考点🔥

自考00161财务报表分析一考点🔥

教育 2026-04-03 00:08

现在才知道笔果自考🔥

现在才知道笔果自考🔥

教育 2026-03-30 23:01

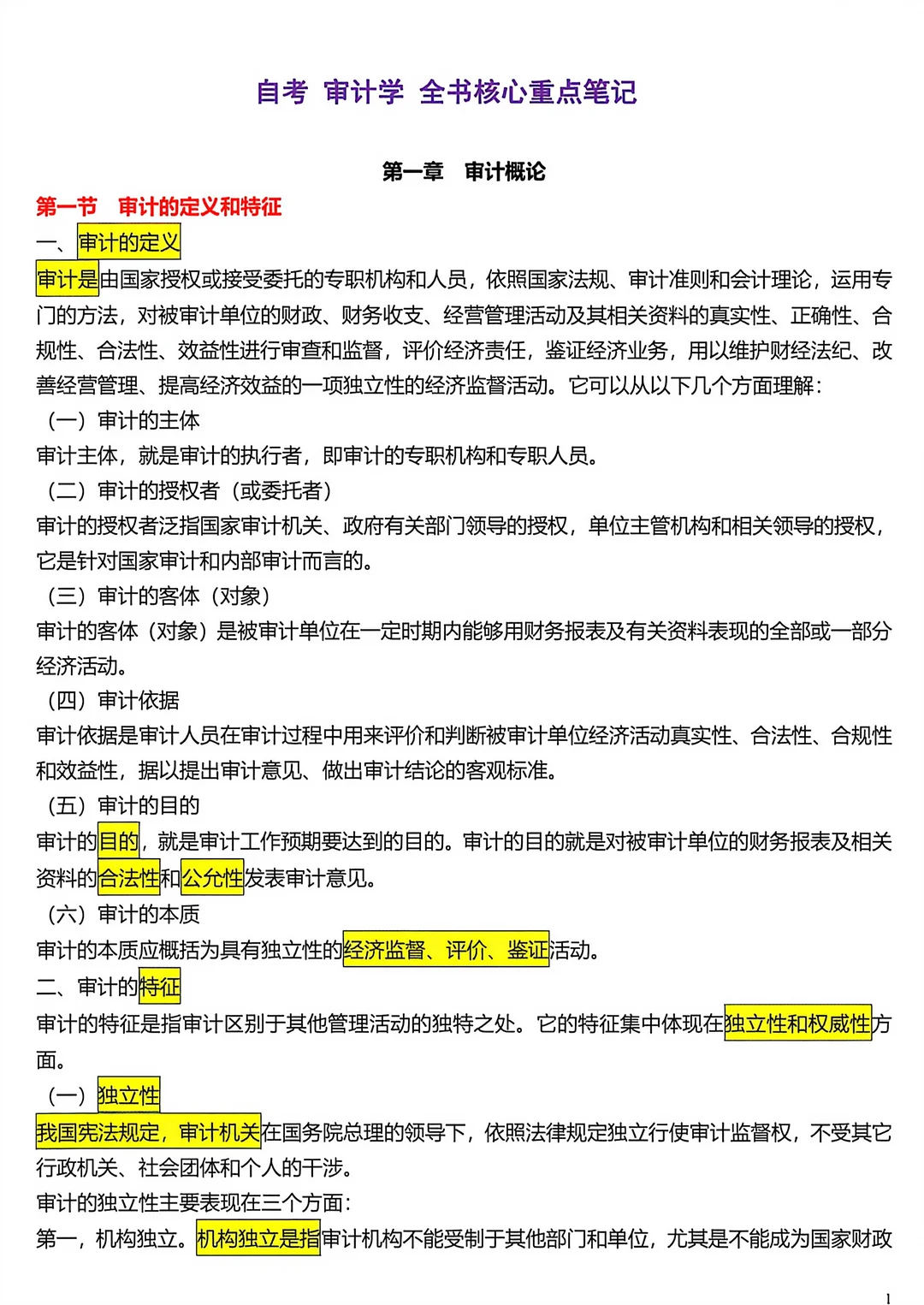
自考审计学真题汇总🔥

自考审计学真题汇总🔥

教育 2026-03-30 23:59

00160审计学核心考点速记🔥

00160审计学核心考点速记🔥

教育 2026-03-30 23:51

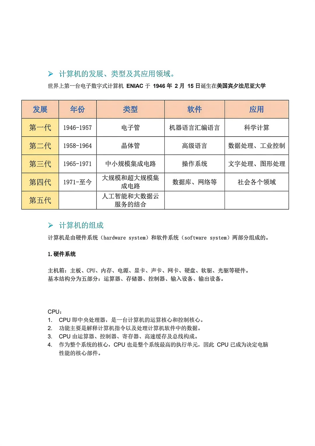
计算机一级就这8页纸直接背🔥

计算机一级就这8页纸直接背🔥

教育 2026-03-28 23:07

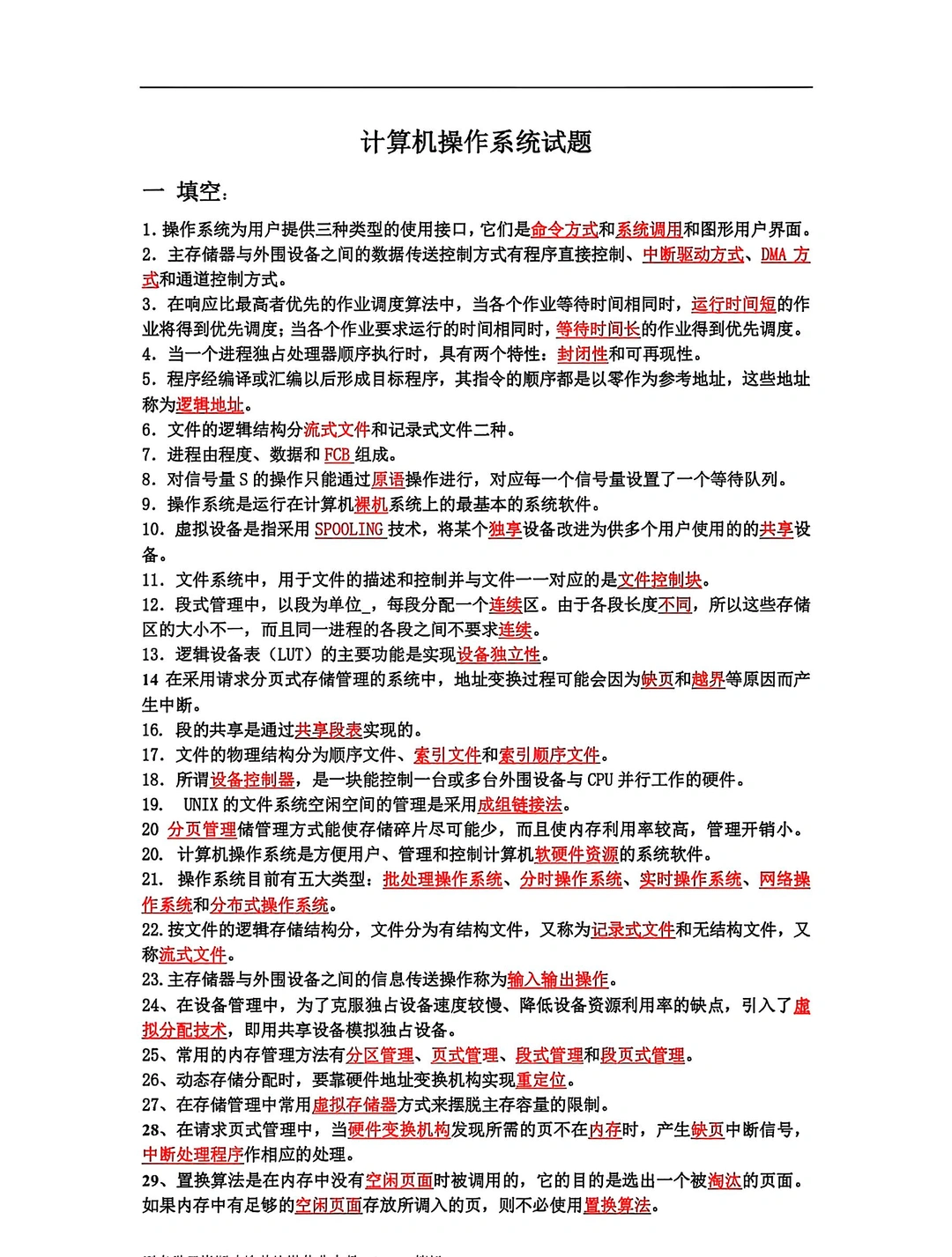
大学期末计算机操作系统期末重点🔥

大学期末计算机操作系统期末重点🔥

教育 2026-03-27 23:06

计算机一级必考题突击背🔥

计算机一级必考题突击背🔥

教育 2026-03-26 23:50

3月计算机一级理论题赶紧背🔥

3月计算机一级理论题赶紧背🔥

教育 2026-03-25 23:05

计算机二级WPS选择题精选40题直接背🔥

计算机二级WPS选择题精选40题直接背🔥

教育 2026-03-25 23:03

二级考试92道高频率选择题直接背🔥

二级考试92道高频率选择题直接背🔥

教育 2026-03-24 23:02

计算机二级公共基础知识不背嘛?

计算机二级公共基础知识不背嘛?

教育 2026-03-24 23:02

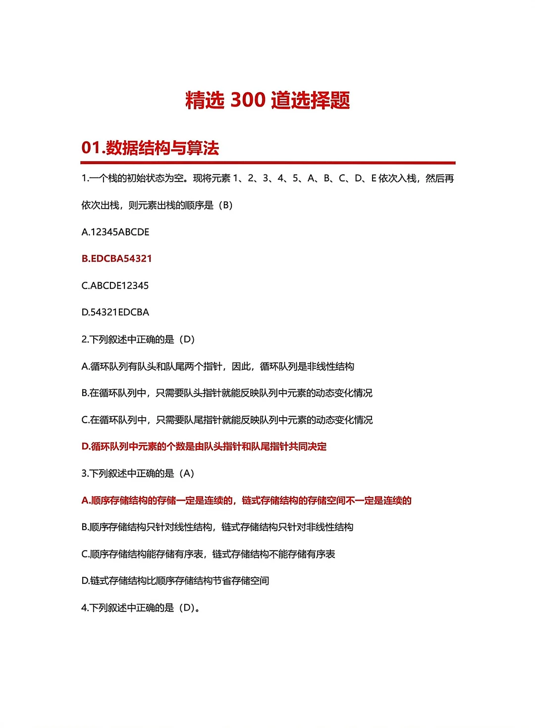
3月计算机二级300道选择题汇总🔥

3月计算机二级300道选择题汇总🔥

教育 2026-03-24 23:59

计算机二级考前400道赶紧背🔥

计算机二级考前400道赶紧背🔥

教育 2026-03-24 23:07

为啥早点不告诉我?

为啥早点不告诉我?

2026-03-21 15:10
第一页 下一页
六讲同学评生活

六讲同学评生活

感谢大家的关注

热门分类

推荐 热榜 军事 NBA 体育 社会 明星八卦 娱乐 财经 科技 汽车 历史 国际 游戏 动漫 公益 搞笑 商业 互联网 数码 国际足球 房产 家居 时尚 科学探索 职场 育儿 股票 教育 影视 情感 热点 中国军情 武器 中国南海 中国足球 亚洲杯 科比 综合体育 CBA 投资 大咖秀 外汇 创业 风口 SUV 豪车 概念车 优惠 新能源 美国 欧洲 朝日韩 俄罗斯 孕期 街拍 婚姻 正能量

© CopyRight 2010-2026 老涛资讯网(www.laotaotie.com)

粤ICP备2023027345号 邮箱:181046773#qq.com

声明:部分文章摘自互联网,如有侵权,麻烦告知删除。