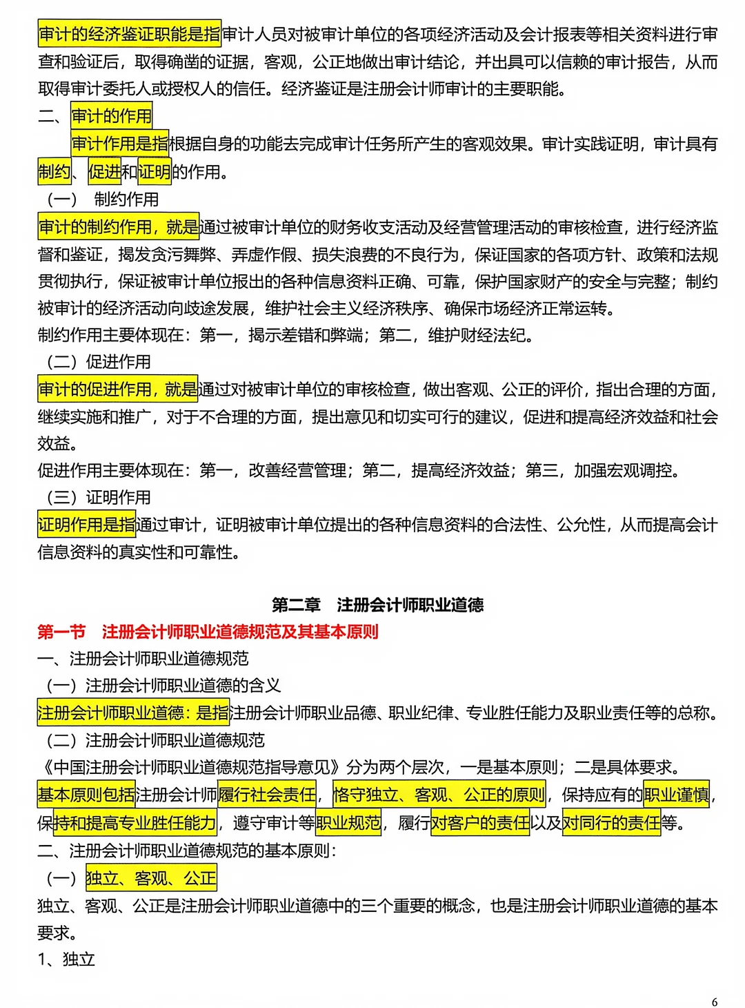
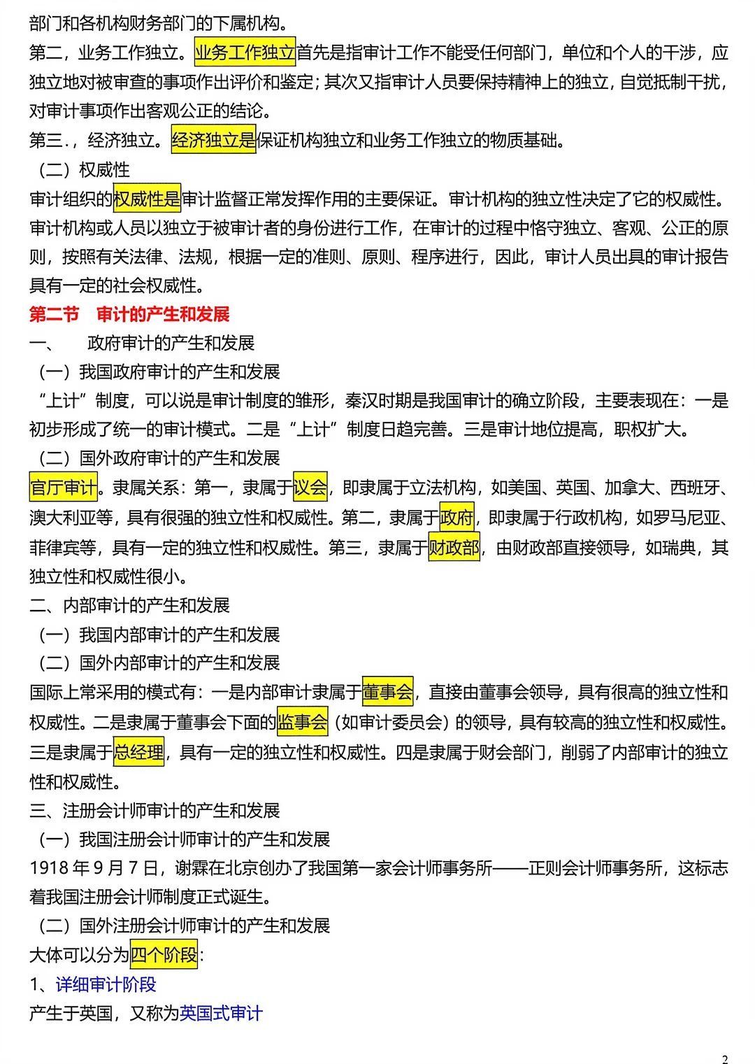
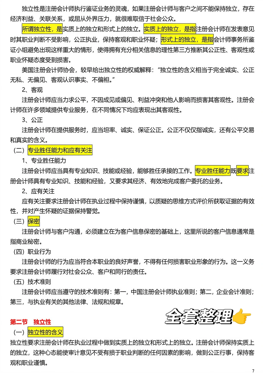
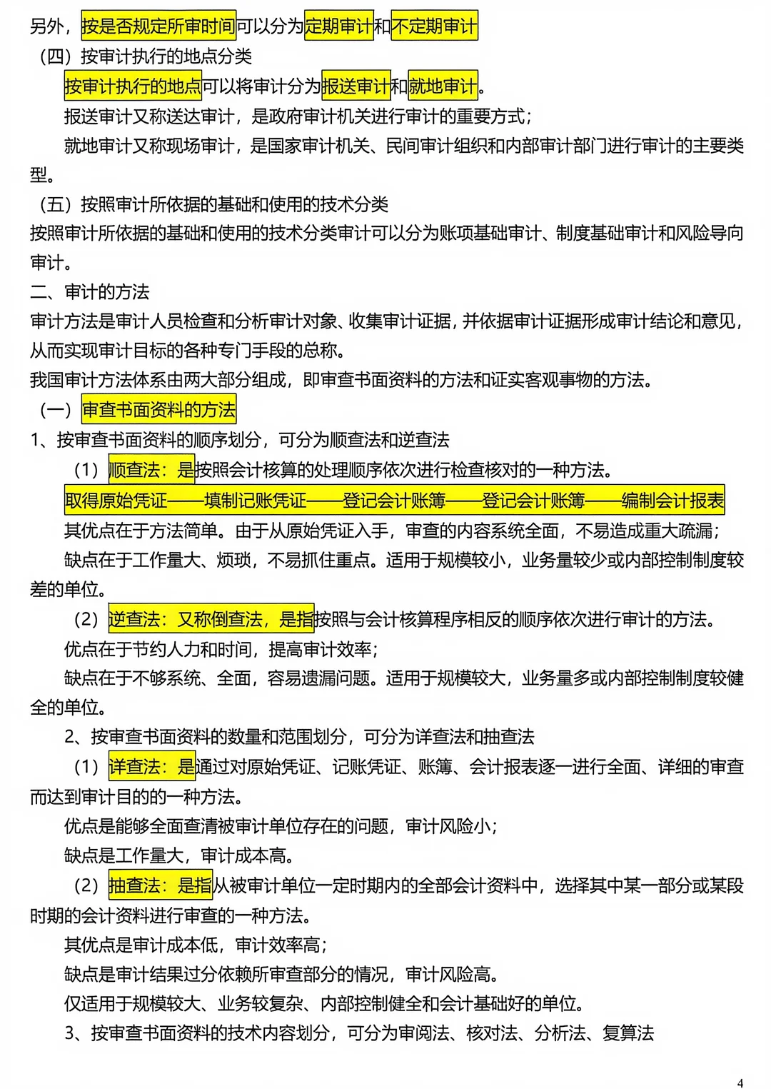
老涛资讯网
00160审计学核心考点速记🔥
六讲同学评生活
2026-03-30 23:51:58
00160 00161自考 00160审计 00160新版 00160自考 00160审计学 自考00160 自考审计学 自考审计学原理 自考审计学真题
0
阅读:0
六讲同学评生活
感谢大家的关注
作者最新文章
1
计算机二级wps选择题试题已出🔥
2
计算机二级ms92道高频率选择题🔥
3
天塌了,笔果题库不用拼团🔥
4
00321自考文化概论考试大纲🔥
5
3月计算机一级基础题库全在这了!🔥
6
四六级近十年真题🔥
7
26计算机一级ms考试重点已出直接背🔥
8
00162自考会计制度设计🔥
9
00160自考审计学全书核心考点🔥
10
13140自考财务会计中级考点总结🔥
热门分类
推荐
热榜
军事
NBA
体育
社会
明星八卦
娱乐
财经
科技
汽车
历史
国际
游戏
动漫
公益
搞笑
商业
互联网
数码
国际足球
房产
家居
时尚
科学探索
职场
育儿
股票
教育
影视
情感
热点
中国军情
武器
中国南海
中国足球
亚洲杯
科比
综合体育
CBA
投资
大咖秀
外汇
创业
风口
SUV
豪车
概念车
优惠
新能源
美国
欧洲
朝日韩
俄罗斯
孕期
街拍
婚姻
正能量