老涛资讯网
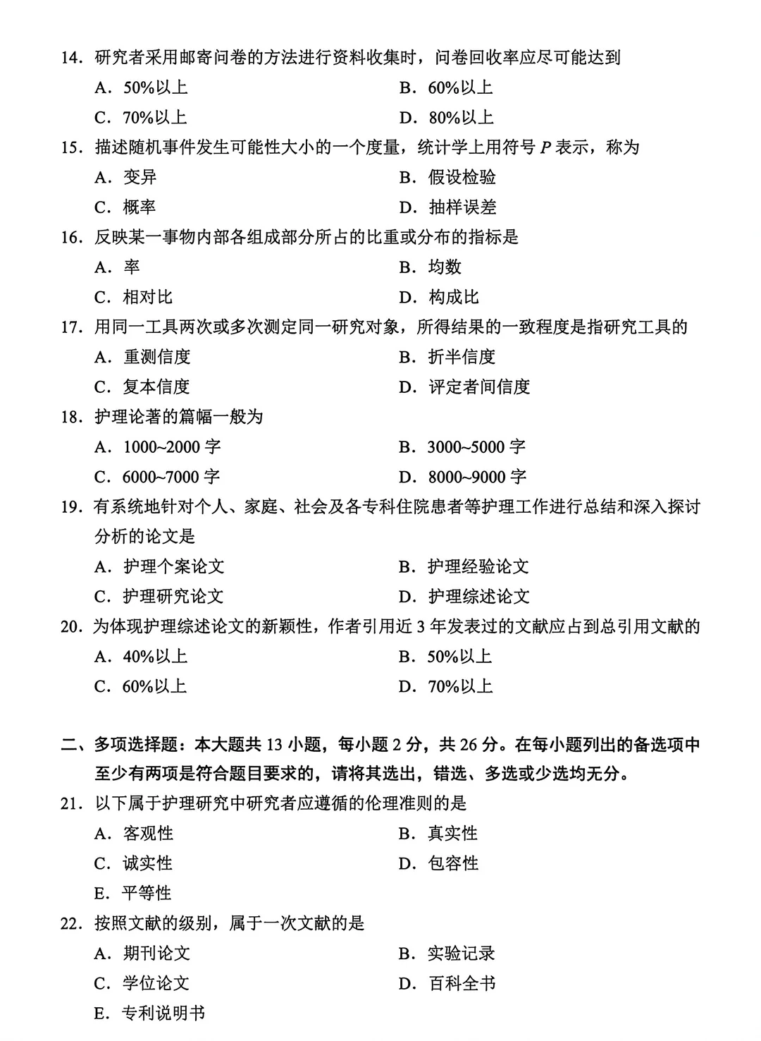
03008护理学研究真题及答案汇总🔥
六讲同学评生活
2026-04-02 18:01:13
03008自考 03008备考 03008护理学 03008历年真题 03008科目复习 03008考前资料 03008考点整理 03008真题答案 自考护理学研究真题资料 03008真题及答案
0
阅读:0
六讲同学评生活
感谢大家的关注
作者最新文章
1
03008护理学研究自考复习总结🔥
2
03009精神障碍护理学自考复习🔥
3
03008护理学研究真题及答案汇总🔥
4
自考护理学03008护理学学研究简答题🔥
5
03006护理管理学自考核心总结🔥
6
03005护理学导论自考复习总结🔥
7
自考00161财务报表分析一考点🔥
8
现在才知道笔果自考🔥
9
自考审计学真题汇总🔥
10
00160审计学核心考点速记🔥
热门分类
推荐
热榜
军事
NBA
体育
社会
明星八卦
娱乐
财经
科技
汽车
历史
国际
游戏
动漫
公益
搞笑
商业
互联网
数码
国际足球
房产
家居
时尚
科学探索
职场
育儿
股票
教育
影视
情感
热点
中国军情
武器
中国南海
中国足球
亚洲杯
科比
综合体育
CBA
投资
大咖秀
外汇
创业
风口
SUV
豪车
概念车
优惠
新能源
美国
欧洲
朝日韩
俄罗斯
孕期
街拍
婚姻
正能量