一步操作让我从补税5495.39变为补税4235.39,我是该哭,还是该笑呢?[失望R]
至于为啥要补这么多,主要还是因为去年年中换了工作。
那为啥换工作就要补税呢?我简单科普下。
大家应该都知道,我国的个税税率是超额累进制,也就是说收入越高,对应的税率就越高。换工作会导致当年之前的应纳税所得额清零。也就是不计算你在老单位的收入,只计算的在新单位的收入。由于新单位是从低税率(即3%)开始累计,每个月缴的税自然就(预扣的税款)偏低了。出来混总是要还的。这不年底该怎么交,还得补回去。
[彩虹R]怎么样才能合理合法的少缴税[钱袋R]呢?
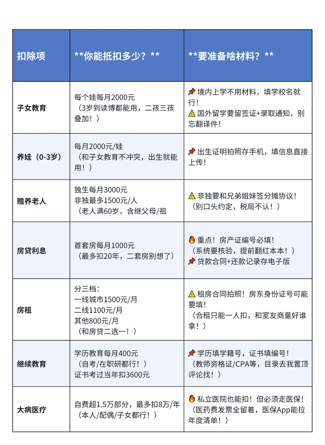
专项附加扣除7项,使用技巧见图2,我都说了好多年了,绝大多数人应该平时就用上了吧。就不多说了。唯一需要注意的就是年终奖报税的方式,不要乱填。
年终奖有两种计税模式,一种是单独按3%计税,一种是并入工资计税。除非是收入极低,一般都是单独计税更划算。如果你不放心,也可以把两种方式都试算一遍,哪种【补税少/退税多】就用哪种申报。
我的退税到账啦 退税 个税退税 个人所得税退税 职场干货 退税攻略 笔尖经济学



