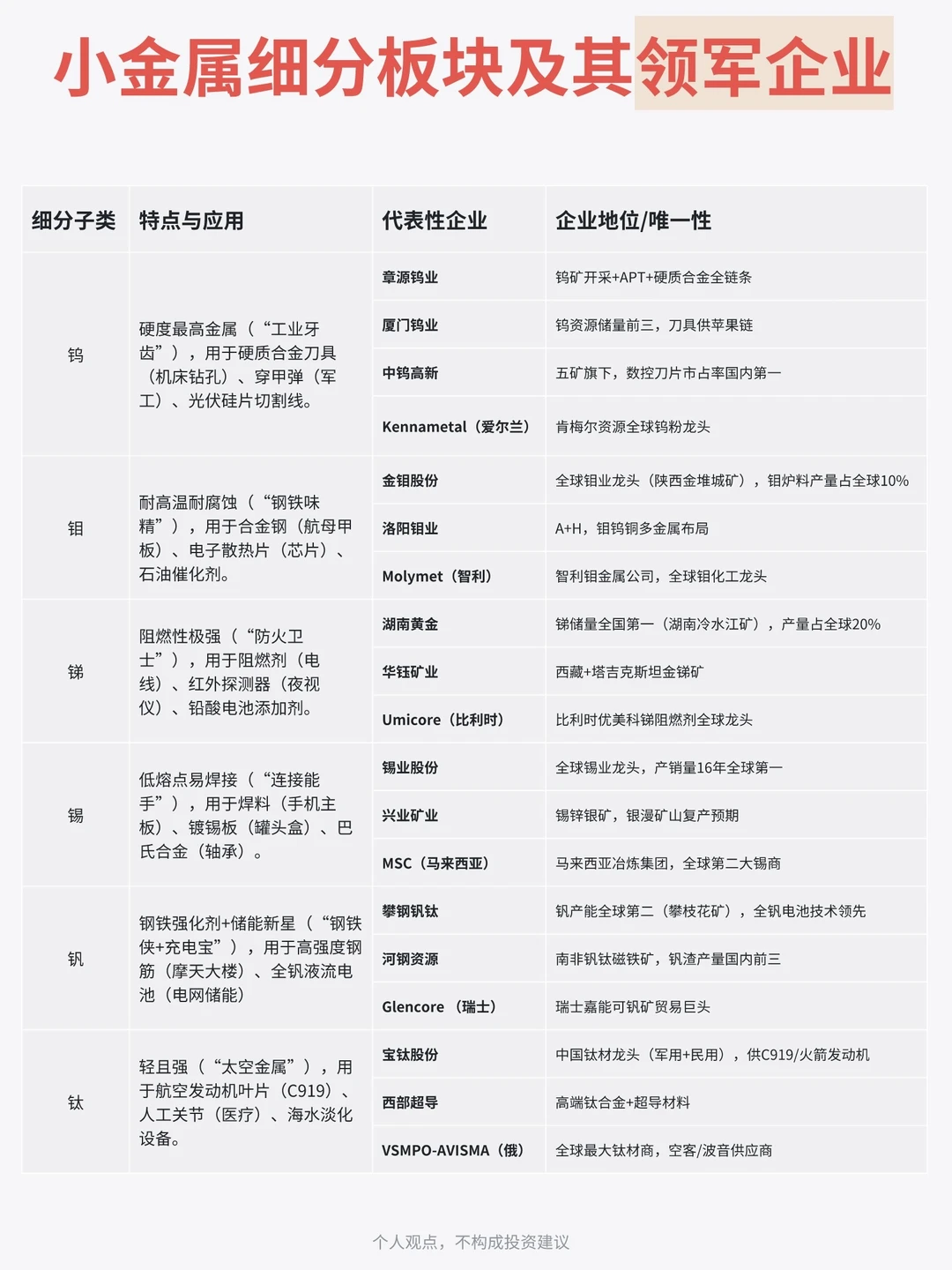
我们常说的有色金属,其实包含了五大类[清单R],分别是:贵金属(金、银、铂族,保值避险“硬通货”)、能源金属(锂、钴、镍,新能源电池“心脏”)、小金属(稀有“小个子”,储量少、用途专一)、金属新材料(普通金属升级款,如钛合金、磁材)、工业金属(铁、铜、铝等大宗“老大哥”,基建主力)。其中,小金属是“隐形刚需王者”,藏在工业链条关键环节。
今天咱们就聊聊小金属。小金属被称作是“隐形刚需王者”,藏在工业链条关键环节。按照申万行业分类,稀土其实也属于小金属,但它比较复杂,之后单开一期去讲。
投资逻辑
当前小金属板块的核心逻辑已从传统供需周期,升维至战略性资源价值重估与新兴科技需求爆发的共振。
[一R]从供给端看,全球关键矿产政策收紧与资源民族主义抬头。供应链持续紧绷导致钨、稀土等品种供给刚性凸显。比如,中国对钨、稀土等实施出口管制,刚果(金)对钴出口限制。
[二R]再说需求端,新能源、人工智能、高端装备制造等产业革命,使小金属成为不可或缺的“工业牙齿”与“科技血脉”。
[三R]政策面,各国对供应链安全与战略储备的重视,进一步强化了其长期溢价基础。
[彩虹R]个人观点
按照申万三级分类,咱们大A小金属板块大概有二十多家上市公司,不多也不少。在我看来上游采矿>中游加工>下游应用,资源龙头(如章源钨业“全链条”、云海金属“供特斯拉”)靠“家里有矿”躺赚稀缺钱,溢价能力最强。
最后说句更重要的,小金属的好现在是有市场共识的,有共识是反倒是没钱赚。大家都看好,那估值就太高了,资源股不要看PE,看PB。当下PB实在太高了。现在能涨三五倍,以后就能跌掉80%-90%。
❗ 个人观点,不构成投资建议


