老涛资讯网
兔麻碧凡的文章
保姆级宝宝果泥添加全攻略,二胎妈经验分享
育儿
2025-11-27 00:15
一篇说清新生儿喂养问题!新手爸妈不焦虑
育儿
2025-11-29 00:07
新生儿第1️⃣个月重点护理事项!新手爸妈进
育儿
2025-12-06 00:24
顺应四时吃时令|你喜欢的水果在几月🍇
育儿
2025-12-14 00:22
孩子保护力提升实战经验!新手爸妈抄作业
育儿
2025-12-03 00:06
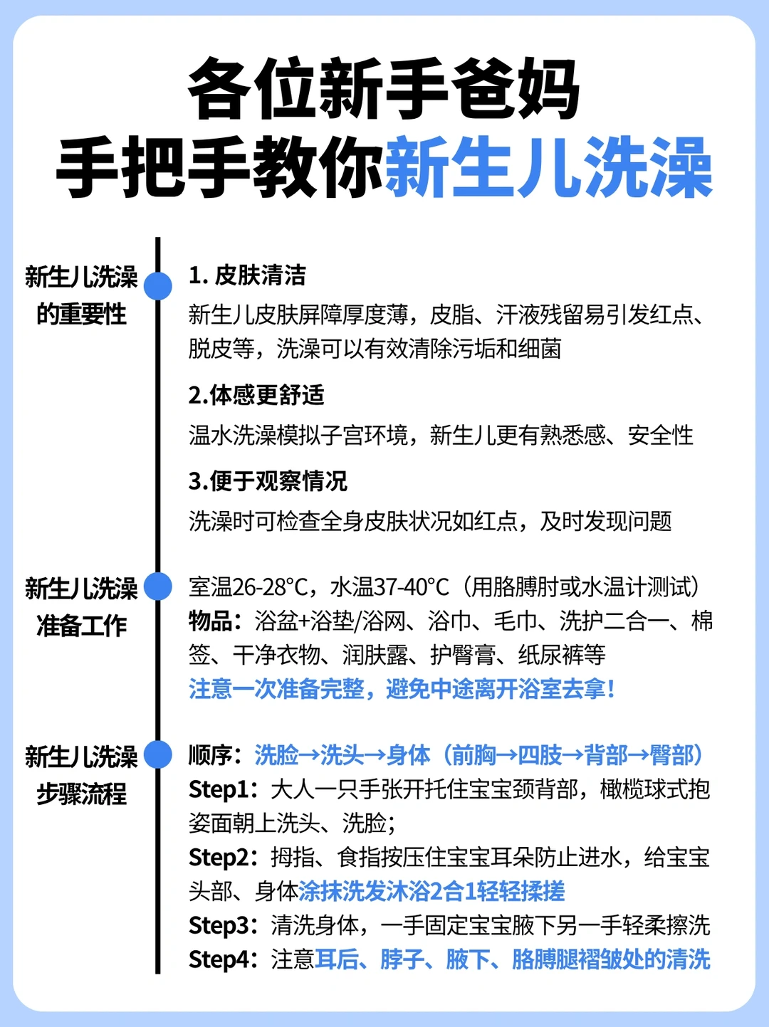
新手爸妈进!新生儿洗澡实操方法一篇讲清
育儿
2025-11-28 00:01
发现晚了😭孩子的专注力原来是大人毁掉的
育儿
2025-11-23 00:15
乳糖酶到底怎么选❓怎么吃❓二胎妈妈经验分享
育儿
2025-11-23 00:15
0-3岁宝宝语言发育规律表!附选奶攻略👉
育儿
2025-11-30 00:03
儿保被批评,自主入睡不是等来的,要培养的
育儿
2025-11-23 00:03
二胎妈分享!9大止哭法!用过的都说绝绝子
育儿
2025-11-21 00:09
二胎妈妈经验大公开📢儿童酸奶这样选不踩坑
育儿
2025-12-06 00:24
真心劝夏季6-9月坐月子的,自私些多考虑自己
育儿
2025-11-25 00:06
码住这些关键点,和新生儿肠胀气说拜拜👋
育儿
2025-12-15 00:50
90%家长做错,难怪宝宝嘴里有白膜还厌奶
育儿
2025-12-02 00:11
孕晚期618购物清单!直接抄作业不踩坑
育儿
2025-12-05 00:03
错过这一餐,营养就掉队!99%妈妈容易忽视
育儿
2025-12-04 00:15
宝宝长肉的4个关键!妈妈必看❗️
育儿
2025-11-26 00:01
哺乳期妈妈到底应该怎么吃?产后奶水好又旺
育儿
2025-11-29 00:06
你是爽了,孩子的脊椎已经侧弯
育儿
2025-11-30 00:31
第一页
下一页
兔麻碧凡
感谢大家的关注
热门分类
推荐
热榜
军事
NBA
体育
社会
明星八卦
娱乐
财经
科技
汽车
历史
国际
游戏
动漫
公益
搞笑
商业
互联网
数码
国际足球
房产
家居
时尚
科学探索
职场
育儿
股票
教育
影视
情感
热点
中国军情
武器
中国南海
中国足球
亚洲杯
科比
综合体育
CBA
投资
大咖秀
外汇
创业
风口
SUV
豪车
概念车
优惠
新能源
美国
欧洲
朝日韩
俄罗斯
孕期
街拍
婚姻
正能量