新一代SU7锁单超4万辆我客观的说一句,新一代SU7的销售情况放到今年的这个大环

大梦说车啊 2026-04-03 00:07:09

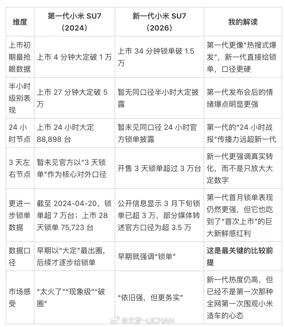
新一代SU7锁单超4万辆

我客观的说一句,新一代SU7的销售情况放到今年的这个大环境,已经非常非常非常牛逼了,或者即便是对比去年同期也是真的完全不差啊!

第一代SU7爆发力很强,某种程度上是现象级表现,外界看的就是三个事:小米第一次卖车、雷军IP的关注度、以及市场想验证小米到底能不能把车卖爆。

实际上小米也做到了,传播上也具备天然优势。

但后面的事大家也知道了,卖的太好真的招人恨,说玄学一点,飞龙在天后必然亢龙有悔,所以你也可以看到为什么到了新一代SU7小米的打法非常保守,甚至可以说压热度来形容,完全不营造逼单氛围,回归到造车卖车的本质。

很多人都说这次没有宣传大定,雷总也说了几天的时间大定就有十万,作为一个改款车尤其还是在消费环境萎靡的情况下,难道还不够优秀?

如果看锁单的话,老款一个月大概就是锁7万多,现在新款差不多半个月四万,其实成绩也非常好。

所以这次小米其实官方更在乎的是流量真实转化、交付节奏、产销平衡,还有舆情管理,热度已经不是单纯唯一的考量,相比很多品牌来讲,小米走在下一个阶段了。

当然我相信肯定很多朋友还是觉得小米应该加大力度宣传,我觉得这个想法没错,但是也更应该看到小米这次操盘确实成熟了不少,难道不是往更好的方向发展?

0 阅读:33
大梦说车啊

大梦说车啊

感谢大家的关注