老涛资讯网
看了50多篇年终总结范文,挑了3篇质量最高的
聚安聊职场
2026-03-14 01:39:25
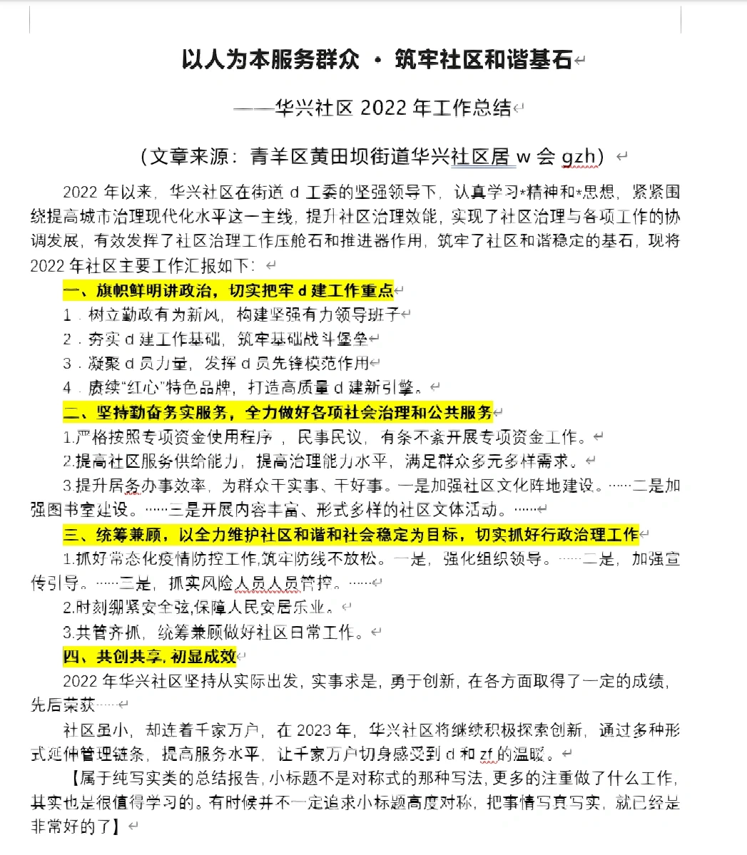
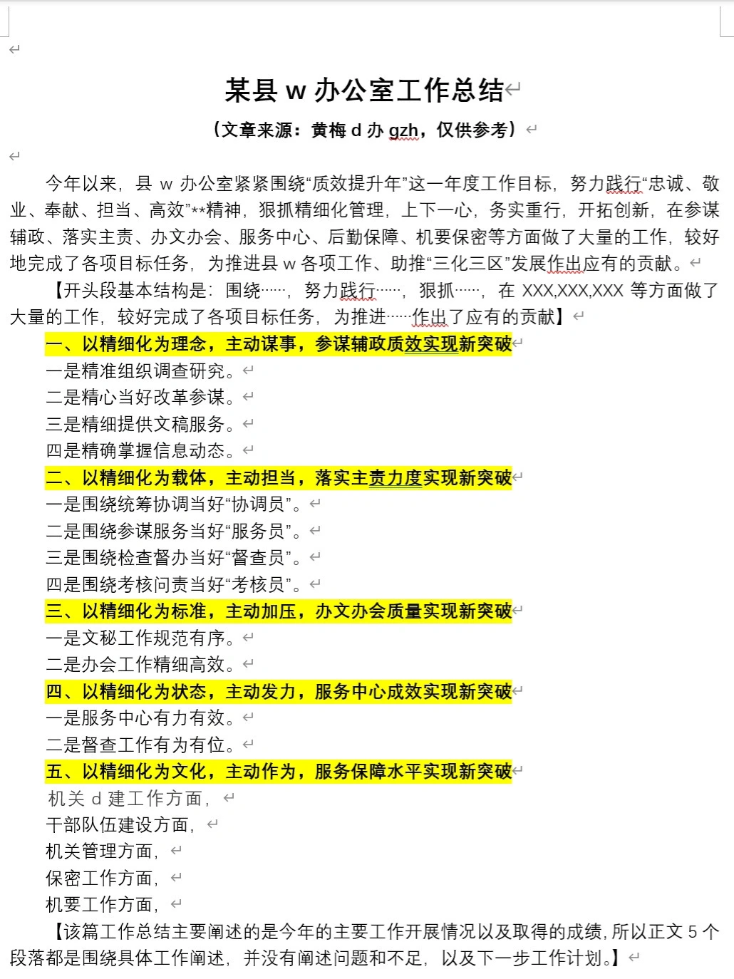
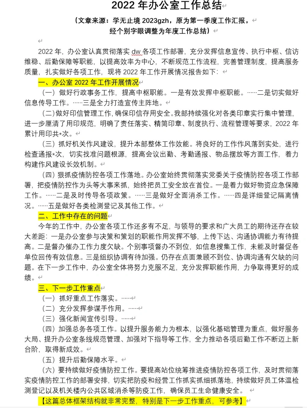
看了很多年终总结范文,找到3篇比较好的,供大家参考学习。如图。
0
阅读:1
聚安聊职场
感谢大家的关注
作者最新文章
1
单位人常见场景礼仪清单(发现很多细节讲究)
2
体制内4本书:会忍、会说、会做、会写,全齐了
3
我发现公文写出彩的共性:文意绝对利于核心
4
结构化面试最推荐的一本书。没套路没模版。
5
人生短短三万天,真没必要为工作焦虑。读苏轼
6
电脑桌面文件分类技巧,资料秒查领导都夸了
7
被身边优秀同事惊艳到的20个工作小细节。
8
能大大提高政治素养/公文水平的5部纪录片🔥
9
读书与不读书,过的是两种截然不同的人生。
10
真的会爱上纪录片,这5部顶级金融纪录片好绝
热门分类
推荐
热榜
军事
NBA
体育
社会
明星八卦
娱乐
财经
科技
汽车
历史
国际
游戏
动漫
公益
搞笑
商业
互联网
数码
国际足球
房产
家居
时尚
科学探索
职场
育儿
股票
教育
影视
情感
热点
中国军情
武器
中国南海
中国足球
亚洲杯
科比
综合体育
CBA
投资
大咖秀
外汇
创业
风口
SUV
豪车
概念车
优惠
新能源
美国
欧洲
朝日韩
俄罗斯
孕期
街拍
婚姻
正能量
职场
TOP
1
内蒙古,一女子的饭店初八营业,次日一早,一大姐来找工作,说她啥活都能干,只求让她
2
上海,一研究所所长让一名女下属陪同自己出差,期间,在与女下属共同参加一饭局后,在
3
办公室里,一84年已婚男,与一96年未婚女,每天上下班都一起。坐地铁是一起坐地
4
张朝阳的世界是什么样子的?1.亲自面试过雷军。2.拒绝过求职的马云3.充
5
这个职业以后能结婚吗?
6
公司有个女孩,人缘极好,谁结婚都随份子。后来她要离职,临走前一天,挨个工位发请
7
优雅职场风,米色西装外套搭配黑色高跟鞋,尽显干练气质。
8
摄影是个好职业得学…
9
如果她是办公室主任,你工作顺利吗?
10
领导给我一个项目,我谈了下来,一共赚了43万。我送领导20万,他回馈我一瓶酒。后
职场
最新文章
1
面对职场骚扰要勇敢说不。这位漂亮女孩为了保住工作不惹怒公司领导只能忍气吞声强颜欢
2
在职场上班,就一定要穿的成熟嘛。谈生意就容易成功?
3
职业装该如何穿出时尚感职场穿搭的美感,藏在合身的剪裁与和谐的色彩里。像这身豆沙红
4
男性不愿从事教师职业,首要原因在于收入微薄。若家庭仅靠一人从事教师工作维持生计,
5
这套穿搭太有“职场干练感”了!藏青衬衫+腰带的设计既保留了职场的利落,又添了精致
6
优雅职场风,米色西装外套搭配黑色高跟鞋,尽显干练气质。
7
职场轻奢风格,职场穿搭
8
什么样的女人才具有魅力?在办公室的日常里,以专业为铠甲,以优雅为底色,认真工作的
9
1996年,李连杰慌忙地冲进向华强的办公室,对他说:“强哥,借我1200w,我现
10
账号秒没、团队被收编,连个体面的过渡期都没给,刘强东这次是真的动了雷霆手段。