老涛资讯网
两会工作报告透露哪些重点信息?
凝阳聊商业
2026-03-08 23:06:35
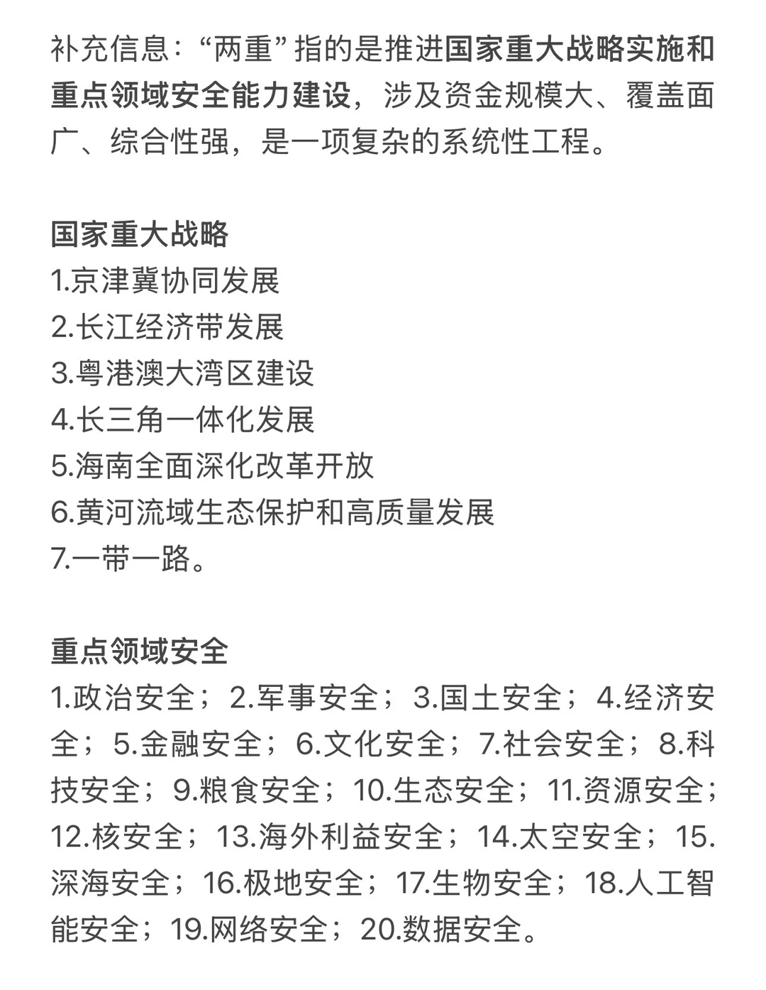
报告一句话总结,稳字当先,科技与安全引领。 具体数据和历史对比放在表格里了,不过多解读,大家自行参考。 8000亿元用于“两重” 项目建设,和2025年持平。 “两重”仍是重点,具体意涵放在第三张图了。
0
阅读:0
凝阳聊商业
感谢大家的关注
作者最新文章
1
普通人怎么不踩坑银行理财?
2
1944年的书,至今读来仍是人间清醒
3
定投标普 500,可能仍然是普通人的最优解
4
Accio Work爆火,一人公司的黄金时代来了
5
AI最先取代、无法取代的东西|三篇好文思考
6
蚂蚁长期股东柏基,点透AI时代价值逻辑
7
AI是一块五层蛋糕|黄仁勋最新Blog
8
读懂2026财政四本账与勾稽关系🤔
9
两会工作报告透露哪些重点信息?
10
十五五109项重大项目,新质生产力28个🤔
热门分类
推荐
热榜
军事
NBA
体育
社会
明星八卦
娱乐
财经
科技
汽车
历史
国际
游戏
动漫
公益
搞笑
商业
互联网
数码
国际足球
房产
家居
时尚
科学探索
职场
育儿
股票
教育
影视
情感
热点
中国军情
武器
中国南海
中国足球
亚洲杯
科比
综合体育
CBA
投资
大咖秀
外汇
创业
风口
SUV
豪车
概念车
优惠
新能源
美国
欧洲
朝日韩
俄罗斯
孕期
街拍
婚姻
正能量
财经
TOP
1
这就是多年后土葬的结果
2
事实证明!嫁人一定要嫁潜力股。
3
压力大的时候,想想中国最负的十个人:1.许家印(恒大集团):负债约2.0
4
3月19日游资龙虎榜
5
事实证明,嫁人一定要嫁潜力股!
6
为何中国不能一下把美债全卖了?就这么说吧,中国今天敢全抛售,明天中美就有可能开战
7
A股投资者的日常
8
满仓的人恐怕今晚要睡不着了吧!很多朋友觉得昨晚全球资本市场跳水又慌了,不过现在
9
在绝对的资本面前再红的顶流也要放低姿态
10
电动车要涨价涨幅200到300元只是放出消息要涨价,现在还没涨,估计是想刺激一些
财经
最新文章
1
按照你的体力你觉得你能扛走多少人民币
2
美的集团目前,美的集团5800亿的市值,是格力电器的3倍,市盈率13倍,是格力电
3
一位银行行长非常现实的话:60岁,有100万存款,真的可以躺平了,一个月花300
4
这国企工资怎么样
5
【六大行房贷减少7100亿,现在提前还房贷划算吗?】数据显示,国有六大行202
6
非常惨烈!股价从25元跌到14元,仅用了10个交易日暴跌44%,还能找出比它更惨
7
2026年提前还房贷,到底划算吗?银行不会说的大实话,看完少亏几十万手里攥
8
今年你提前还房贷了吗?提前还贷到底为了什么?提前还贷潮又来了,数据显示2025年
9
2017年,葵花药业董事长关彦斌与女秘书生下孩子,原配张晓兰得知后,放弃16亿财
10
不准中国接俄,也不准中国收台,更不准管制稀土,七国集团明确指出,中国不能援助俄罗