老涛资讯网
马妍的文章
美国在乌克兰问题上又退了一步。据外媒报道,巴黎最近开了个“援乌意愿联盟”会议,讨
国际
2026-01-07 22:57
美国对签证又“加码”了。国务院1月6号发通知,把收保证金的国家名单扩大到38个,
国际
2026-01-07 22:57
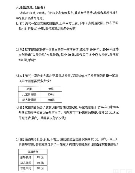
沈阳一小学期末卷被指夹带商业元素 没点进去还以为里面鼓吹让孩子买什么产品了呢,
教育
2026-01-07 06:58
以色列军方1月6号发消息说,他们头一天(5号)在黎巴嫩好几个地方,空袭了黎巴嫩真
国际
2026-01-06 18:57
一点都不装了?白宫办公厅副主任米勒最近公开质疑丹麦管格陵兰岛“合不合法”。他接受
国际
2026-01-06 18:56
对委内瑞拉默不作声,对格陵兰岛,英国倒是挺上心!英国首相斯塔默谈到特朗普想买格陵
国际
2026-01-06 12:54
目的挺明显的!美国能源部1月5日宣布,计划未来10年拿出27亿美元投入本土铀浓缩
国际
2026-01-06 12:54
科技迭代会变快 学生需要分辨ai答案是不是错就行
教育
2026-01-06 12:54
2025年度大国重器影像盘点 25年印象最深的就是长春航展
军事
2026-01-05 21:54
啥叫膨胀?美国总统特朗普4日在“空军一号”上对多国发出威胁性言论。关于委内瑞拉,
国际
2026-01-05 21:54
真申请下来,那运动员就要受苦了。。印度申办奥运会 据外媒报道,印度总理莫迪1月4
国际
2026-01-05 21:54
据德媒《柏林日报》报道,在抓捕委内瑞拉总统马杜罗后,美国总统特朗普已将乌克兰总统
国际
2026-01-05 14:58
卡BUG刷养老金?据美国媒体报道,前总统拜登卸任后获得的退休金达到了美国历任总统
国际
2026-01-05 14:58
英国《每日电讯报》消息称,在美国对委内瑞拉采取军事行动后,英国能源巨头壳牌公司有
国际
2026-01-05 15:00
美国这回对委内瑞拉动武,好比往全球经济池塘里扔了块石头——水花溅得高,但散得也快
国际
2026-01-04 16:54
英法两国的空军最近一起干了一件事:1月3号晚上,他们联手空袭了叙利亚境内一个“伊
军事
2026-01-04 16:56
委美冲突 新年第一个出乎意料,美军突袭委内瑞拉、抓走总统马杜罗,这事儿谁看了,都
国际
2026-01-04 16:56
委美冲突 特朗普政府抓捕马杜罗并鼓吹"唐罗主义",说白了就是美国想重新当西半球的
国际
2026-01-04 16:54
美军抓走委内瑞拉总统马杜罗后,美国防长赫格塞思直接放话:“现在美国说了算,特朗普
国际
2026-01-04 12:56
《30分钟活捉总统:美军委内瑞拉斩首行动全解析》 热点解读 特朗普称将占领管理委
国际
2026-01-04 10:55
第一页
下一页
马妍
感谢大家的关注
热门分类
推荐
热榜
军事
NBA
体育
社会
明星八卦
娱乐
财经
科技
汽车
历史
国际
游戏
动漫
公益
搞笑
商业
互联网
数码
国际足球
房产
家居
时尚
科学探索
职场
育儿
股票
教育
影视
情感
热点
中国军情
武器
中国南海
中国足球
亚洲杯
科比
综合体育
CBA
投资
大咖秀
外汇
创业
风口
SUV
豪车
概念车
优惠
新能源
美国
欧洲
朝日韩
俄罗斯
孕期
街拍
婚姻
正能量