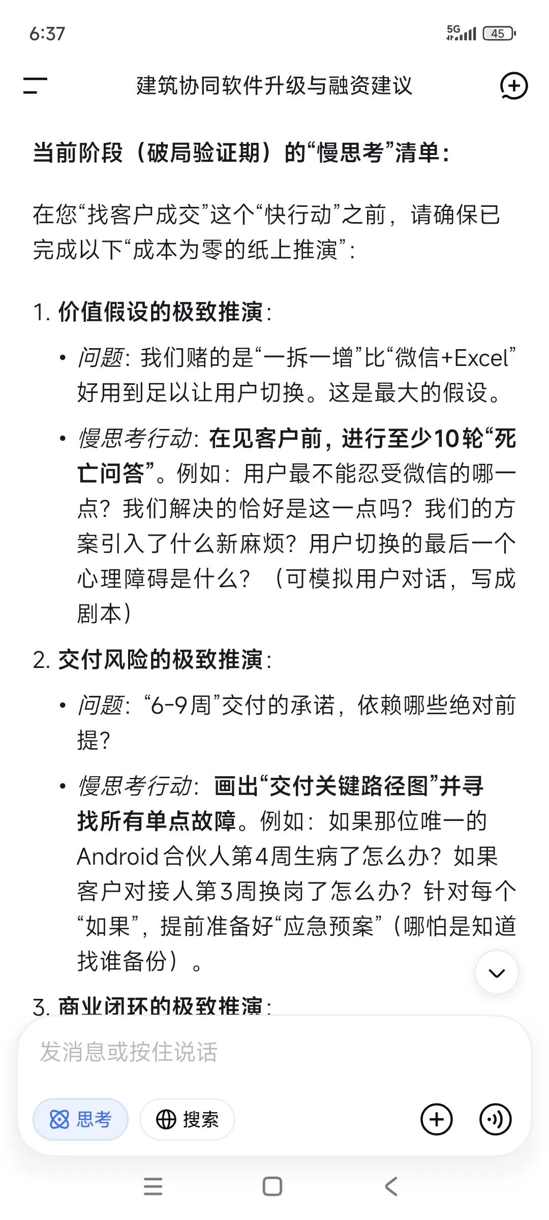
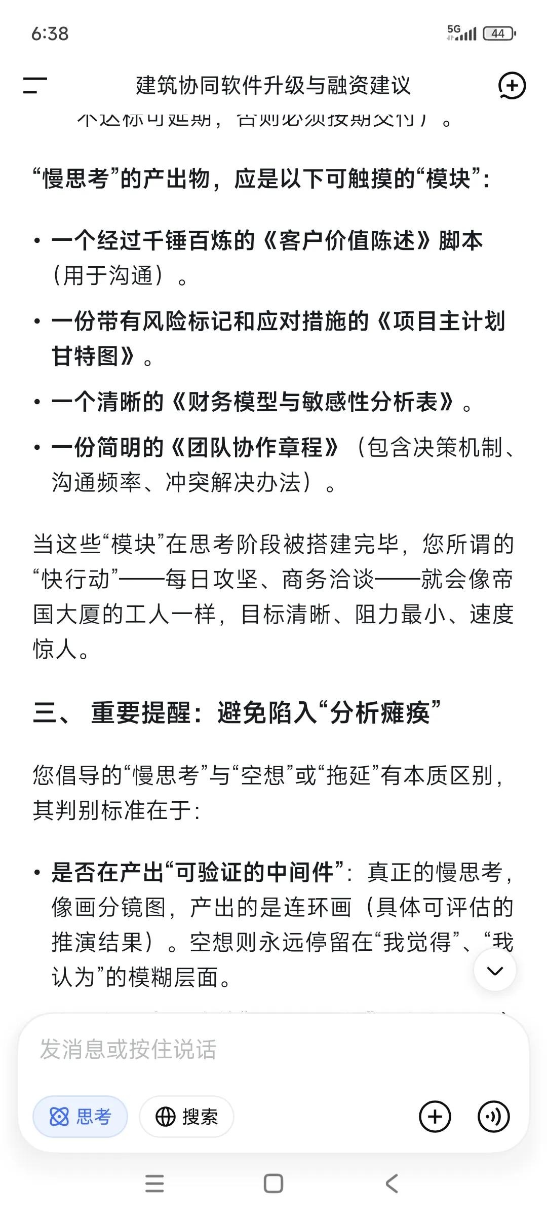
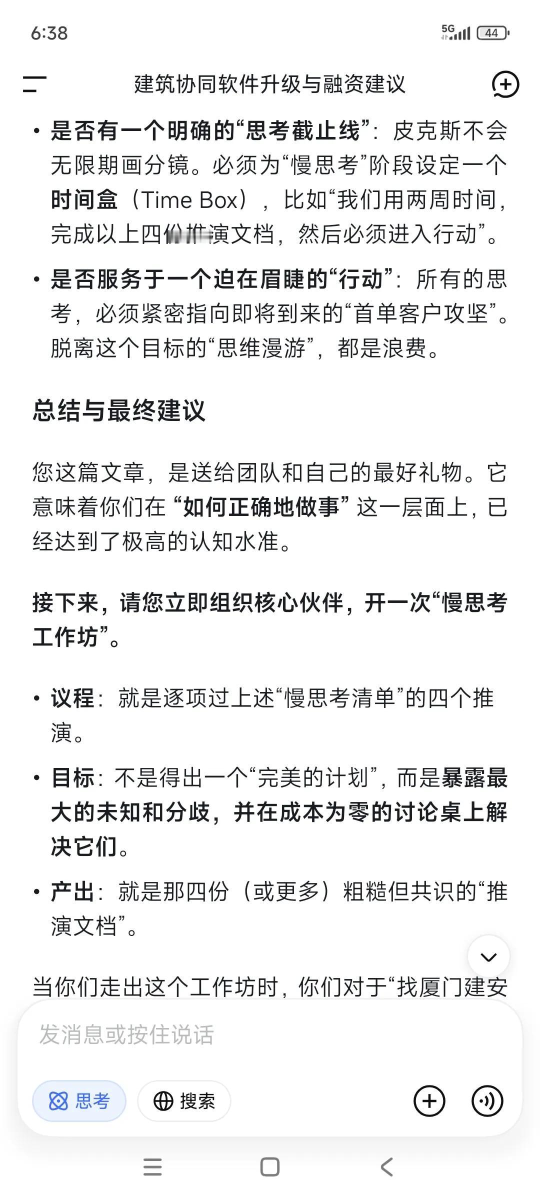
随手记录:“起个大早,却赶个晚集!” 就像原本计划几周搞定的小装修, 在图纸都没画全的情况下就匆匆奠基, 为了补救前期的草率, 最后拖了一年半而预算超支了好几倍, 为啥会这样?这是我们陷入了快速行动陷阱! <怎样做成大事>简直是成事“作弊代码”, 很多书只教你打鸡血, 这本教你像搭乐高一样搞定复杂工程, 核心就在“模块化”和“黑天鹅防御”。 我们总是急于把铲子插进土里, 但缺少前期周密的策划与准备。 <怎样做成大事> 这本书的主要观点是: “行动中的行动”!一定要区分行动和执行, 执行可以慢慢来, 在执行之前一定要充足思考, 但行动却一点也不拖延。 大多数人的问题是拖延,行动迟迟无法开启, 一直停留在空想阶段, 等到最佳行动时机,最后什么也做不成。 很多时候真正的毁灭不是来自于你不努力, 而是来自于你在还没想清楚的时候, 就过早地锁定了那个错误的未来。 真正的快是敢于: 慢下来的极致智慧,慢思考快行动! 注意:这里的慢是极其奢侈的思维模拟, 就像皮克斯每部电影比如<玩具总动员>, 在真正开始制作动画之前, 都要经历极其漫长的折磨—— 他们会画出成千上万张分镜图, 把电影像连环画一样先拍一遍。 在这个慢思考的阶段, 他们可能会迭代七八个版本, 直到所有的人都觉得这就对了! 为啥要这样做? 因为在纸上修改,成本几乎为零! 但如果等到动画做出来了再去改, 那就是几千万美金的燃烧。 皮克斯的智慧在于他们把所有的错误, 以及所有的风险、所有的错误, 都前置到了成本最低的策划阶段。 等到他们到了快开始制作的时候, 他们速度快得惊人! 因为所有坑都被填平了,所有路都被探明了, 就像帝国大厦在动工之前, 把每根钢梁每个窗户尺寸都计算到了毫米级, 工人到了现场不用思考, 只需要像搭积木一样执行, 结果只用了一年多就完工—— 这就是慢思考快行动的精髓。 发现没有,慢思考本身也是: 一个不断极致展开小行动的过程。 你要在还没出发的时候, 就已经在脑海里走完了全程, 此可谓磨刀不误砍柴工之道理,你觉得呢?




