老涛资讯网

罗罗看过去的文章

闭关锁国与工业革命的关系?

闭关锁国与工业革命的关系?

历史 2026-02-06 23:41

清朝7位“三眼花翎”获得者,究竟什么来头?✨

清朝7位“三眼花翎”获得者,究竟什么来头?✨

历史 2026-02-03 18:55

📚 历史老师备课神器!学生复习捷径!

📚 历史老师备课神器!学生复习捷径!

教育 2026-02-02 18:01

为何工业革命没有发生在中国

为何工业革命没有发生在中国

历史 2026-01-30 18:03

一张表分清两次北伐的本质区别✨

一张表分清两次北伐的本质区别✨

教育 2026-01-18 18:08

一张表分清两次北伐的本质区别✨

一张表分清两次北伐的本质区别✨

历史 2026-01-18 23:01

原来这些姓,竟藏着匈奴的基因密码

原来这些姓,竟藏着匈奴的基因密码

历史 2025-12-30 18:40

埃及法老的8顶“顶流王冠”,太有讲究了

埃及法老的8顶“顶流王冠”,太有讲究了

历史 2025-12-23 15:02

原来古代才女不止李清照✨

原来古代才女不止李清照✨

2025-12-19 04:56

✨1张图看懂曾国藩:普通人逆袭的“笨功夫”

✨1张图看懂曾国藩:普通人逆袭的“笨功夫”

历史 2025-12-12 15:04

高考历史必背|大庄园vs种植园经济核心对比

高考历史必背|大庄园vs种植园经济核心对比

教育 2025-12-09 15:00

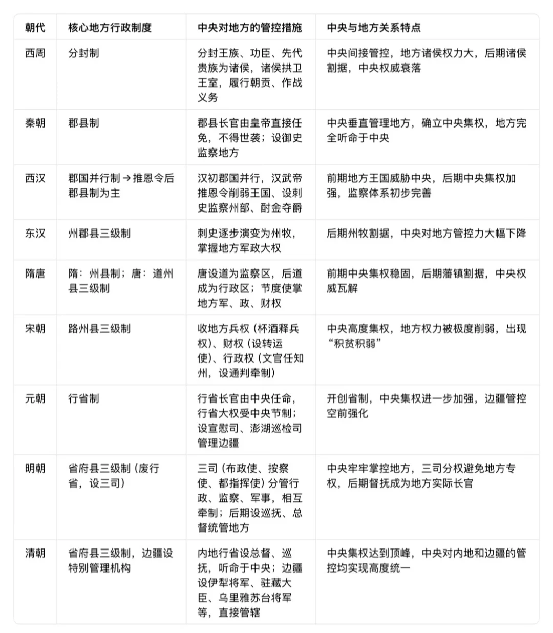
中国各朝代:遗产与教训清单

中国各朝代:遗产与教训清单

历史 2025-12-04 18:14

这4个男人,撑住了晚清的半壁江山🔥

这4个男人,撑住了晚清的半壁江山🔥

历史 2025-12-16 07:44

元朝社会特征多维度对比

元朝社会特征多维度对比

历史 2025-12-16 07:44

西晋与西汉分封核心对比要点提炼

西晋与西汉分封核心对比要点提炼

历史 2025-12-16 07:45

自然经济与小农经济的联系与区别

自然经济与小农经济的联系与区别

2025-10-17 15:01

历史速记|晋商vs徽商,考点一次分清!

历史速记|晋商vs徽商,考点一次分清!

历史 2025-10-27 18:23

中国古代赋役制度中的役

中国古代赋役制度中的役

历史 2025-10-10 17:47

世族与士族:概念辨析与历史演变

世族与士族:概念辨析与历史演变

历史 2025-10-09 22:08

秦汉以后的富商大贾周流天下

秦汉以后的富商大贾周流天下

历史 2025-10-28 11:04
第一页 下一页
罗罗看过去

罗罗看过去

感谢大家的关注

热门分类

推荐 热榜 军事 NBA 体育 社会 明星八卦 娱乐 财经 科技 汽车 历史 国际 游戏 动漫 公益 搞笑 商业 互联网 数码 国际足球 房产 家居 时尚 科学探索 职场 育儿 股票 教育 影视 情感 热点 中国军情 武器 中国南海 中国足球 亚洲杯 科比 综合体育 CBA 投资 大咖秀 外汇 创业 风口 SUV 豪车 概念车 优惠 新能源 美国 欧洲 朝日韩 俄罗斯 孕期 街拍 婚姻 正能量

© CopyRight 2010-2026 老涛资讯网(www.laotaotie.com)

粤ICP备2023027345号 邮箱:181046773#qq.com

声明:部分文章摘自互联网,如有侵权,麻烦告知删除。