老涛资讯网

要努力读研的斯黛拉的文章

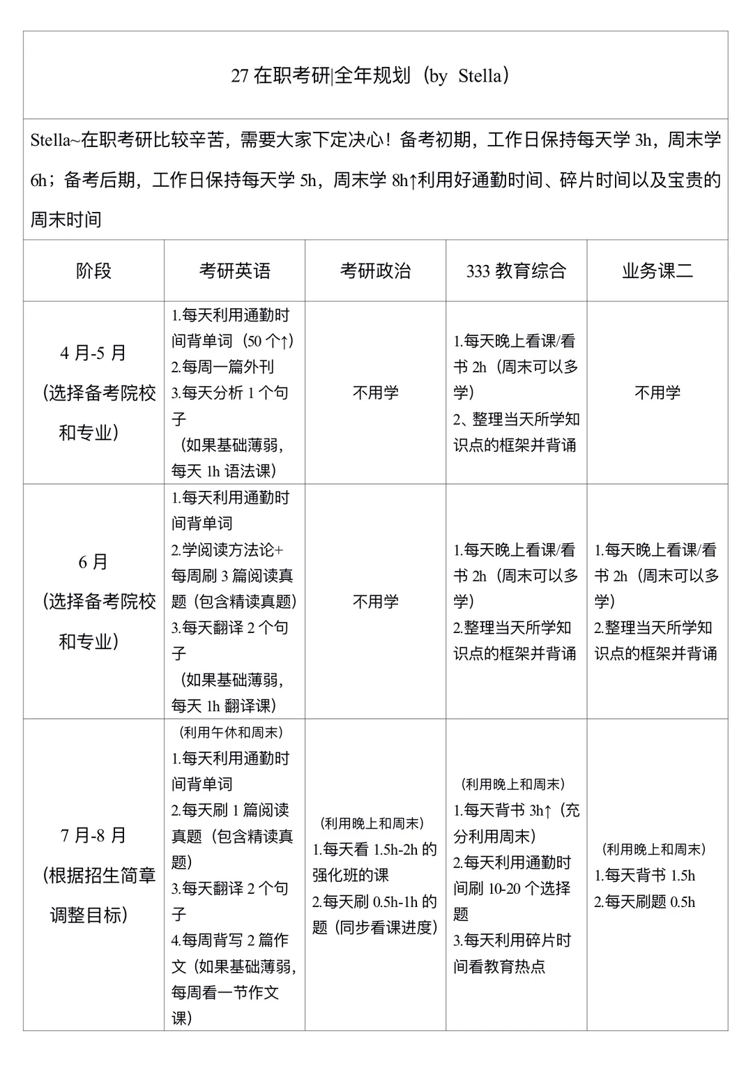
27在职考研|4月—12月全年规划

27在职考研|4月—12月全年规划

教育 2026-03-31 15:03

26考研复试|三无人员的自我介绍

26考研复试|三无人员的自我介绍

教育 2026-03-22 15:02

26考研复试英文问答|考研动机类

26考研复试英文问答|考研动机类

教育 2026-03-16 18:43

26考研复试英文问答|压力测试类

26考研复试英文问答|压力测试类

教育 2026-03-12 18:33

26考研复试|现在开始,怎么准备复试

26考研复试|现在开始,怎么准备复试

教育 2026-03-11 18:10

27考研进度0%的全年规划

27考研进度0%的全年规划

教育 2026-03-10 18:02

26考研|22个英语复试问答(精简版)

26考研|22个英语复试问答(精简版)

教育 2026-03-08 00:01

26考研复试|四种版本的自我介绍

26考研复试|四种版本的自我介绍

教育 2026-03-06 23:45

26考研复试|英语复试问答

26考研复试|英语复试问答

教育 2026-03-04 23:05

26考研|出分后日规划表

26考研|出分后日规划表

教育 2026-03-02 18:02

26考研|出分之后准备复试来得及

26考研|出分之后准备复试来得及

教育 2026-03-01 18:38

26考研复试规划|从2月12日开始准备考研复试

26考研复试规划|从2月12日开始准备考研复试

教育 2026-02-12 18:12

26考研复试|初试结束一个多月,重启备考

26考研复试|初试结束一个多月,重启备考

教育 2026-02-10 18:46

27考研进度0%|二月规划

27考研进度0%|二月规划

教育 2026-02-06 23:05

假如你从2月3日开始准备复试

假如你从2月3日开始准备复试

教育 2026-02-04 23:03

27考研英语|全年规划

27考研英语|全年规划

教育 2026-02-03 18:03

假如你从1月28日开始准备考研复试

假如你从1月28日开始准备考研复试

教育 2026-01-28 19:06

假如你从1月22日开始准备考研复试

假如你从1月22日开始准备考研复试

教育 2026-01-22 23:53

27考研|寒假可以完成的任务

27考研|寒假可以完成的任务

教育 2026-01-21 18:02

考研初试结束25天,如何恢复备考状态

考研初试结束25天,如何恢复备考状态

教育 2026-01-16 18:10
第一页 下一页
要努力读研的斯黛拉

要努力读研的斯黛拉

感谢大家的关注

热门分类

推荐 热榜 军事 NBA 体育 社会 明星八卦 娱乐 财经 科技 汽车 历史 国际 游戏 动漫 公益 搞笑 商业 互联网 数码 国际足球 房产 家居 时尚 科学探索 职场 育儿 股票 教育 影视 情感 热点 中国军情 武器 中国南海 中国足球 亚洲杯 科比 综合体育 CBA 投资 大咖秀 外汇 创业 风口 SUV 豪车 概念车 优惠 新能源 美国 欧洲 朝日韩 俄罗斯 孕期 街拍 婚姻 正能量

© CopyRight 2010-2026 老涛资讯网(www.laotaotie.com)

粤ICP备2023027345号 邮箱:181046773#qq.com

声明:部分文章摘自互联网,如有侵权,麻烦告知删除。