老涛资讯网
悦己悦生活的文章
呼和浩特这样的自助涮~35元 定位呼和浩特塔利东路:各色蔬菜,各种水果,品种齐全
2026-04-20 20:25
B出口,登高望远,一览北山公园风景,一饱眼福呼市北山之春花卉市场。近邻公租房,体
2026-04-20 17:27
呼和浩特,你来过了吗? 小时候,总是向往与期盼到内蒙古的首府呼和浩特,然而,当
2026-04-20 17:27
呼和浩特街道~偶遇可爱小单车 粉粉嫩嫩
社会
2026-04-19 18:25
内蒙古呼和浩特市2026届高三二模考试时间
教育
2026-04-19 13:25
2026年内蒙古呼和浩特市初三一模道德与法治答案
教育
2026-04-18 16:25
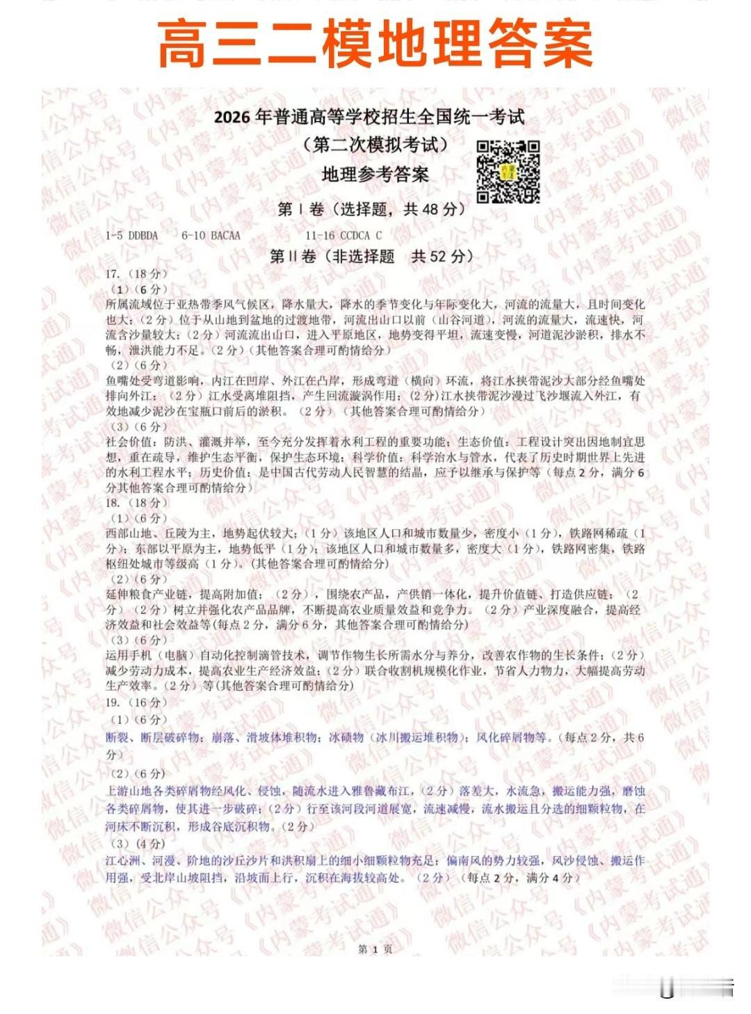
2026年内蒙古包头市高三二模地理生物政治答案
2026-04-18 16:25
呼和浩特地铁1号~附属医院站 多个出口,可到达内蒙古医科大学,首都师范大学呼和浩
社会
2026-04-17 18:27
2026年内蒙古呼和浩特市初三一模英语答案
教育
2026-04-17 16:29
2026年上半年教师资格面试今日开始报名!
教育
2026-04-17 14:27
人间最美四月天,呼和浩特也有花的世界。 春日的繁花轰轰烈烈,一丛丛、一簇簇,快
2026-04-17 13:27
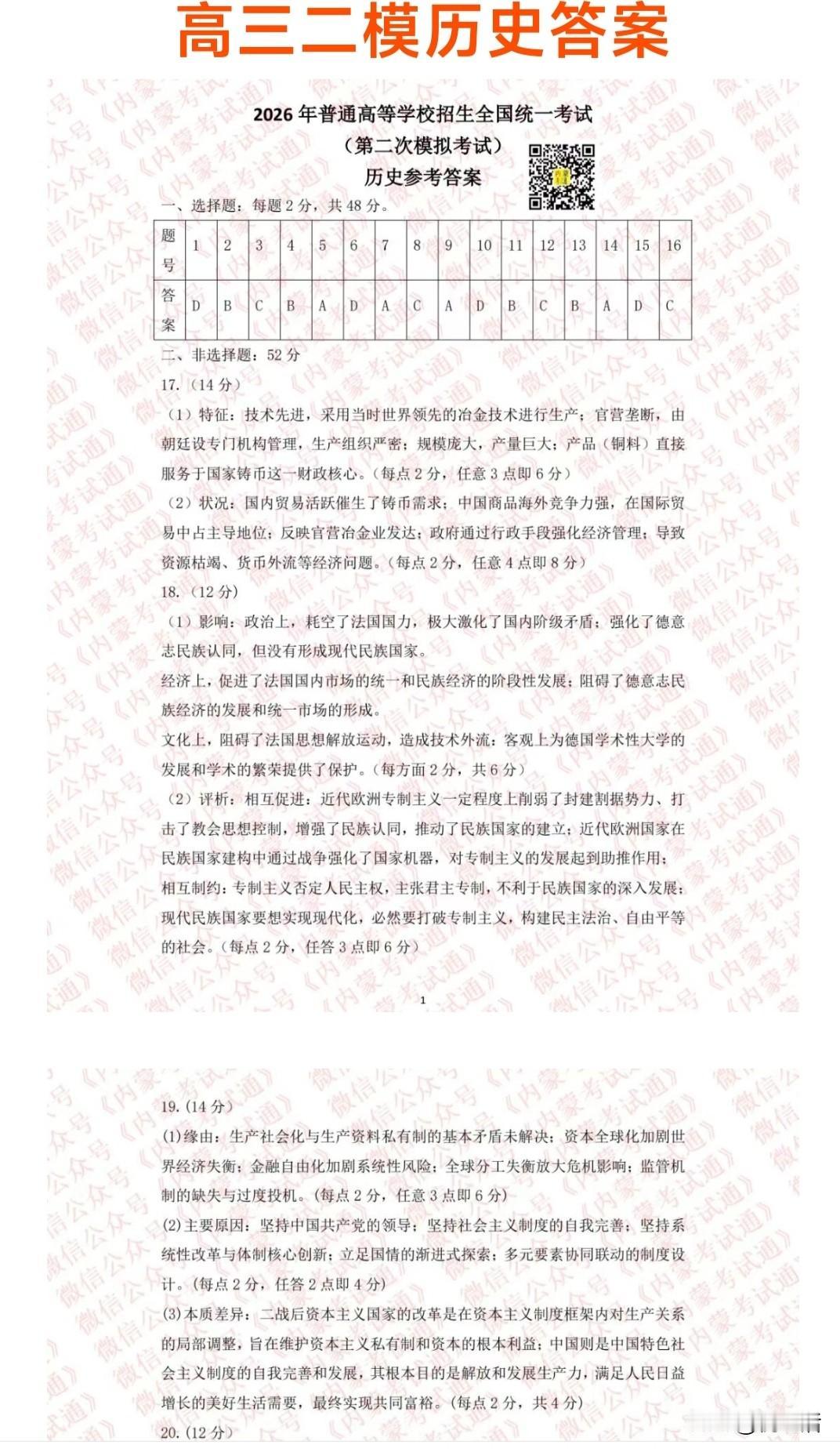
2026年内蒙古包头市高三二模历史答案
2026-04-17 08:26
2026年内蒙古包头市高三二模英语答案
2026-04-17 08:26
呼和浩特公主府公园~桃花满地 昨天下雨,今天赶个早,桃花已落满地,但依然很好看。
2026-04-16 13:26
2026年内蒙古包头市高三二模数学答案
2026-04-16 11:25
呼和浩特地铁2号~公主府站 D出口,公主府公园,繁华早市,景点公主府博物馆,出行
2026-04-16 11:25
绽放在大同同煤总医院泌尿科的最美护士 在国药同煤总医院的病房里,有一位穿梭在病床
社会
2026-04-16 11:25
2026呼和浩特半程马拉松5月31日激情开跑
体育
2026-04-15 15:25
小课文框架结构
教育
2026-04-15 12:26
内蒙古包头市2026届高三二模考试补充通知
2026-04-15 11:25
第一页
下一页
悦己悦生活
感谢大家的关注
热门分类
推荐
热榜
军事
NBA
体育
社会
明星八卦
娱乐
财经
科技
汽车
历史
国际
游戏
动漫
公益
搞笑
商业
互联网
数码
国际足球
房产
家居
时尚
科学探索
职场
育儿
股票
教育
影视
情感
热点
中国军情
武器
中国南海
中国足球
亚洲杯
科比
综合体育
CBA
投资
大咖秀
外汇
创业
风口
SUV
豪车
概念车
优惠
新能源
美国
欧洲
朝日韩
俄罗斯
孕期
街拍
婚姻
正能量