老涛资讯网
新锐科技侠的文章
小米服务真诚奔赴大家也能看出来,现在配件、成本都在涨,不少品牌都在涨价、想方设法
科技
2026-04-02 13:18
JDpower小米双车双榜第一说句实在话,这次J.D. Power的成绩,如果还
汽车
2026-04-02 12:18
又是开心的一天,刚刚收到了微博上中奖的“小鹏车载香薰”,一会儿我就放到车里,每天
汽车
2026-04-02 10:18
3月29日广汽丰田铂智7正式上市啦,限时补贴权益价只要14.78万起,即使顶配车
汽车
2026-04-01 14:18
朋友花了五万块钱买了一台11年卡宴,说要玩情怀,问我怎么样……一时语塞,只能说,
汽车
2026-04-01 10:20
Nature称中国基础研究投入增长超美国很多人总觉得国外的月亮更圆,尤其提到基础
科学探索
2026-03-31 23:23
比亚迪刚发布的2025可持续发展报告,看下来感觉特别扎实,完全不是表面的宣传。这
汽车
2026-03-31 20:22
小米MiMo模型周token消耗量破4万亿小米MiMo这周token消耗量直接破
科技
2026-03-31 19:14
本来以为大湾区的厂二代车库,起码得是迈巴赫、保时捷占满一排。结果一看到胡先生的车
汽车
2026-03-31 19:19
看完小米发布新一代SU7拆解视频跟大家聊几句我的客观感受。现在大家买电车,最关心
科技
2026-03-31 14:20
鞠婧祎被实名举报偷税漏税偶尔吃个瓜,不站队不骂人。锐锐不太了解娱乐圈,但我感觉平
娱乐
2026-03-31 10:47
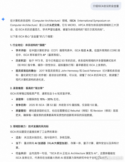
理想汽车马赫100芯片论文入选ISCA 2026工业分区,成为该分区设立以来全球
科技
2026-03-30 15:49
小米新SU7车主很多来自BBA现在不少人换车都拎得清,BBA也就剩个车标情怀,实
汽车
2026-03-28 21:46
相框终于到了,我的新座右铭:好好吃饭,好好锻炼,好好睡觉。只要“续航”足够长,就
2026-03-28 16:48
虽然相对来说,配色不如配置和动力性关注度高,但是给人的第一印象还是很重要的。小米
汽车
2026-03-28 12:45
还别说,腾势和丹尼尔·克雷格的那种契合感,还真不是随便找个巨星就有那味儿的。丹尼
汽车
2026-03-27 19:45
啊~!腾势太会选了,丹尼尔·克雷格,成为腾势汽车全球代言人!丹尼尔·克雷格
汽车
2026-03-27 09:44
刚看完iQOO Z11和Z11x的价格,整体感觉还是挺有诚意的,性价比这块确实给
科技
2026-03-26 20:44
iQOO Z11x这次的外观配色很耐看,冰青绿、雪屿白、夜影黑都很经典,大R角的
科技
2026-03-26 20:44
iQOO Z11直接上了9020mAh超薄蓝海电池,这容量在手机里真的很少见,第
科技
2026-03-26 20:44
第一页
下一页
新锐科技侠
感谢大家的关注
热门分类
推荐
热榜
军事
NBA
体育
社会
明星八卦
娱乐
财经
科技
汽车
历史
国际
游戏
动漫
公益
搞笑
商业
互联网
数码
国际足球
房产
家居
时尚
科学探索
职场
育儿
股票
教育
影视
情感
热点
中国军情
武器
中国南海
中国足球
亚洲杯
科比
综合体育
CBA
投资
大咖秀
外汇
创业
风口
SUV
豪车
概念车
优惠
新能源
美国
欧洲
朝日韩
俄罗斯
孕期
街拍
婚姻
正能量