老涛资讯网
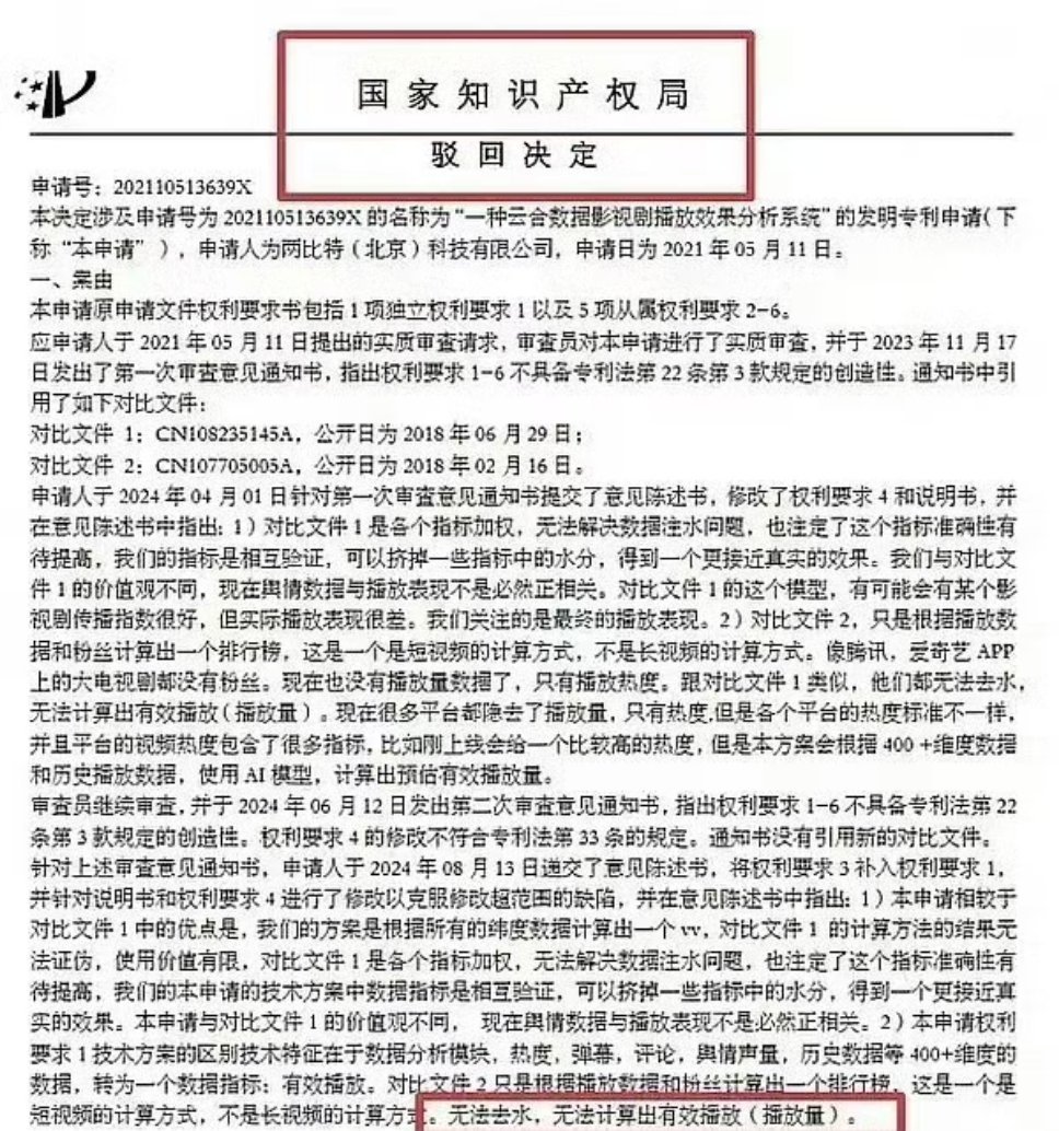
云合申请专利被驳回原因:无法计算真实数据
念薇趣聊娱乐
2026-04-29 16:42:56
云合申请专利被驳回原因:无法计算真实数据
0
阅读:0
念薇趣聊娱乐
感谢大家的关注
作者最新文章
1
网友偶遇白鹿拍MV白鹿好美呀!希望我什么时候也能这么幸运偶遇一下
2
别人开演唱会是赚票房梓渝开演唱会是搞活地方GDP
3
陈都灵雁回时此生分明了。阅文集团公布《雁回时》的有效播放量过12e,集均4000
4
云合申请专利被驳回原因:无法计算真实数据
5
杨紫生命树还在持续出圈,所以就说了呀,法拉利不用电驴车主操心~
6
2026/5/1第十二届太湖湾音乐节,期待任嘉伦带来全新的舞台
7
刘宇宁新商务要代言什么炸鸡?宣哪个你就吃哪个?
8
张凌赫将升宝格丽升品牌代言人,张凌赫有效播剧~
9
任敏穿警服自拍被审判,这是啥情况
10
孟子义云包场一年20次一年20次云包场,孟子义重情重义,真诚从来都藏在行动里。孟
热门分类
推荐
热榜
军事
NBA
体育
社会
明星八卦
娱乐
财经
科技
汽车
历史
国际
游戏
动漫
公益
搞笑
商业
互联网
数码
国际足球
房产
家居
时尚
科学探索
职场
育儿
股票
教育
影视
情感
热点
中国军情
武器
中国南海
中国足球
亚洲杯
科比
综合体育
CBA
投资
大咖秀
外汇
创业
风口
SUV
豪车
概念车
优惠
新能源
美国
欧洲
朝日韩
俄罗斯
孕期
街拍
婚姻
正能量
娱乐
TOP
1
王祖贤悼念张国荣的细节让人感到泪目。每一年的4月1号,都会有很多明星艺人,甚至
2
陈赫估计很后悔吧?许婧现在吃的可真好,状态都回春了。
3
吴宣仪这大长腿逆天了,又细又直惊艳全场!
4
明星修图和不修图的区别
5
我的妈呀。。。别拍膝盖。。。真的暴露了秦岚真实年龄啦……
6
原来明星拍戏是这样拍的,怪不得看着王子文这么高
7
没想到他们居然是夫妻俩,现在才知道,白看了十几年电视
8
刘涛年轻的时候真的是很水灵了
9
赵露思拍照能不能好好拍
10
舒淇的肚子比水平尺都平,绝了
娱乐
最新文章
1
女神光着脚丫子狂奔!
2
大幂幂
3
范志毅:我跟你们讲啊,这个事情,真的要脸红的。马頔在节目里开个玩笑,说孙杨配
4
图二的确是蒋勤勤本人但看了图一我吓了一跳,以为是马丽
5
终于搞明白了,为什么香港女明星都爱找健身教练当老公?明眼人都看得出来,就是因为
6
当年,梅婷突然害羞的对秦昊说:“完蛋了,我爱上咱剧组的摄影师曾剑了,你快去帮我打
7
陈冠希到底谈过多少女朋友?
8
林志玲会回头看我林志玲的教养没有保质期林志玲的回头,不是刻意,是习惯——习惯照
9
我问了下税务上班的朋友,为啥白冰处理结果看起来比较轻,原来不是因为他托人找关
10
我问我妈为啥蔡卓妍嫁给一个健身教练?我妈神秘一笑,说这都不懂,你看他的腿就知