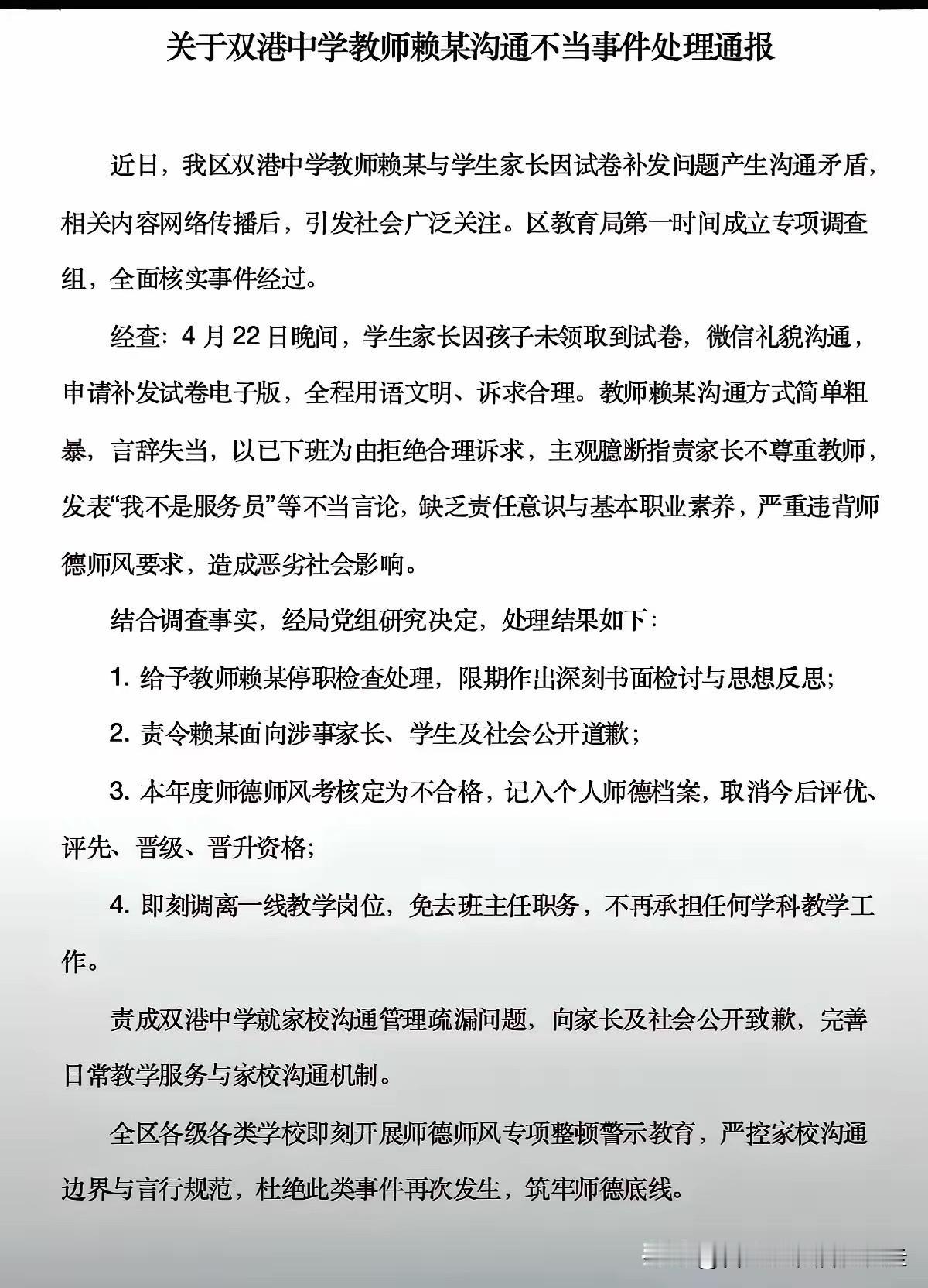
台北人在苏州,关于最近在网路上引起广泛讨论的天津赖老师事件,因为家长的用词问题,导致亲师矛盾。这让我想起刚来大陆时,也常误会这里不少人说话没有什么礼貌⋯ 天津赖老师事件的起因,是班级发练习卷时,有学生没领到(发到他这里就没了)。孩子回家后,请家长联系老师,希望索取电子版自行列印。家长发语音,诚恳地向赖老师说明情况,但因为说了一句「老师,孩子”让”您发一个电子版」,看似普通的一句话,竟让老师炸毛了。老师认为家长对她说话不客气、没有尊重她,彼此又不熟,好大的派头⋯等等。 我在网上听完了整段微信语音对话,其实家长从头到尾语气都是谦卑有礼的,只是在用字遣词上没有达到老师的礼貌标准,才引起这场纷争。 我2017年刚来大陆工作时,对于周遭的人说话用语也很不适应,也曾经觉得:怎么这个人说话那么没礼貌? 例如: 前面有人挡路,在台湾我们会说:「不好意思,请借过!」但在大陆,是直接说「让让、让一下」。 去公家机关办事,若需要出示证件,台湾会说:「麻烦请出示一下你的身份证!」但在这里,我遇到的是:「身份证!」,只说三个字。 上下电梯,在台湾先进去的人会主动按住开门键,后面的人进去会说声「谢谢」;而在大陆,我遇到的情况是各进各的,就算先进去的人热心帮忙按开门键,后进电梯的人也大多是「⋯」,只是沉默。 但在这里生活了几年之后,我渐渐能理解每个地方的人说话用字、表达方式不尽相同,不能拿自己习以为常的标准来要求所有人。一个人对陌生人说话用字遣词没那么讲究,但只要语气、态度没有不好,真的不需要如此严格要求他人。 这位赖老师后来也因为自己不当的言词而受到相应惩处(图一)。「严以律己,宽以待人」,说起来容易,确实不容易做到啊!


