那个博主的小作文,根据身边盆友小纠纷处理经历的了解,是有添油加醋,扩大化的迹象的,最好别写啥信啥。
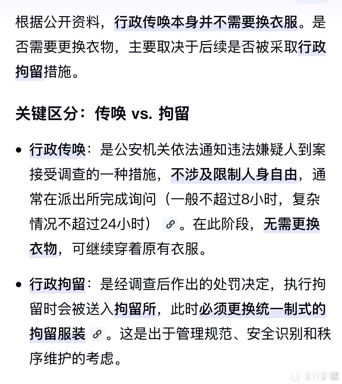
比如换衣服,这不是调解询问阶段的事宜。
进办案区,人身安全检查是要的,出于各方面的安全考虑,防止出现攻击等。
里面有一块区域是等候室,是暂时供安置等待处理的人员呆的,小作文里一呆几个小时,就是这个地方。
没轮到它的时候,就在里面等着。
这个地方不叫拘留,只是传唤调解或做笔录,期间等待的时间呆的地方。
这个时候远没有到「拘留」的阶段,所以,并不会换衣服,人员穿自己的衣服。
说白了,小纠纷尽量就是调解,但调解的过程,也会告诉双方,如果追究下去,会各自负什么法律责任。
这步也只是交代明白,让各自想清楚,并不是就拘留了。
那个事主,很显然把告知的法律责任后果,一惊一乍的发出来,散布恐慌,扬言自己要被拘留了,实际上工作人员只是告知一下法律责任而已。
如果还要追究,了解完案情,确认证据,经过审批,才是拘留,这个时候才是要换衣服了。
而如果能接受互相调解的,就各回各家,到不了拘留那一步,自然也没有换衣服这茬。
所以,这个博主的小作文,大概率添油加醋,夸大其词了。
什么蓝马甲,它就进去被询问/调解/被告知了一下法律责任而已,穿个想象中的马甲?


