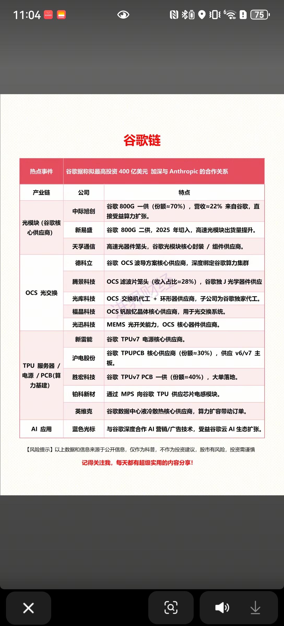
狂砸400亿!谷歌AI供应链要起飞? 谷歌拟最高投资400亿美元,加码与Anthropic的合作,这一动作直接引爆了“谷歌链”产业链,A股相关供应商迎来全新催化。 作为谷歌算力的核心支柱,光模块环节率先受益。中际旭创作为谷歌800G光模块的第一供应商,份额约70%,营收超两成来自谷歌,直接受益于算力扩张;新易盛作为二供,2025年切入供应链,高速光模块出货量有望大幅提升。 OCS光交换、TPU服务器等环节同样迎来订单爆发。德科立、腾景科技、光库科技等企业深度绑定谷歌算力集群,提供OCS方案、滤波片、光交换器件;新雷能、沪电股份、胜宏科技则为谷歌TPUv7提供电源、PCB核心部件,随着谷歌算力集群扩容,相关订单有望持续放量。 从核心光模块到算力基建,再到AI应用,谷歌的巨额投资正在为整条产业链注入强劲动力,相关企业有望迎来业绩与估值的双重提升。 谷歌链 AI算力
