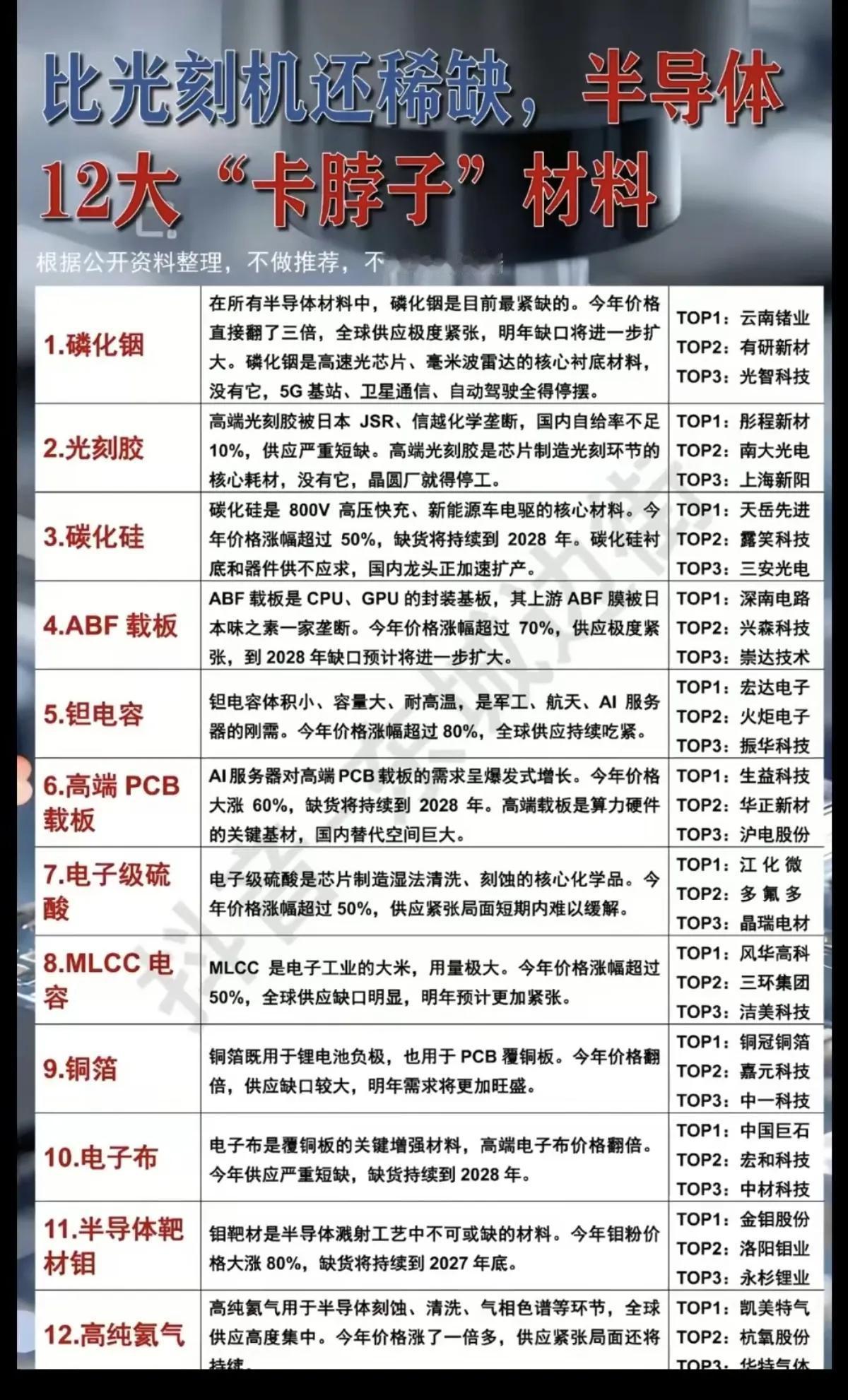
比光刻机还稀缺!半导体12大“卡脖子”材料,国产替代刻不容缓 你知道吗?制约半导体产业发展的,不只有光刻机,还有这12种关键材料,它们才是真正的“隐形命脉”。 磷化铟、光刻胶、碳化硅、ABF载板、钽电容……这些看似陌生的名词,却是5G通信、AI算力、新能源汽车等领域的基石。比如磷化铟,作为高速光芯片的核心衬底材料,今年价格直接翻了三倍,全球供应极度紧张;高端光刻胶被日本企业垄断,国内自给率不足10%,直接卡住了芯片制造的关键环节。 更严峻的是,ABF载板、高端PCB载板、高纯氦气等材料,价格涨幅超70%,缺货潮将持续到2028年,海外巨头的垄断让我们处处受制。 但挑战背后,国产替代的曙光已现。从碳化硅扩产到光刻胶突破,国内企业正加速攻坚,打破技术壁垒。这些材料的突破,不仅关乎产业安全,更决定着我们在全球科技竞争中的话语权。 科技自立自强,从来不是一句口号,而是无数材料、工艺的步步突围。 半导体 国产替代
