老涛资讯网
4月17日涨停复盘
安蕾看娱
2026-04-17 21:27:44
4月17日涨停复盘
0
阅读:3
安蕾看娱
感谢大家的关注
作者最新文章
1
4月17日晚间多家公司发布,利好,利空,等重大事项公告一、利好公告1、海星股份:
2
4月17日主力资金净流入—净流出前20名榜单
3
4月17日游资龙虎榜数据
4
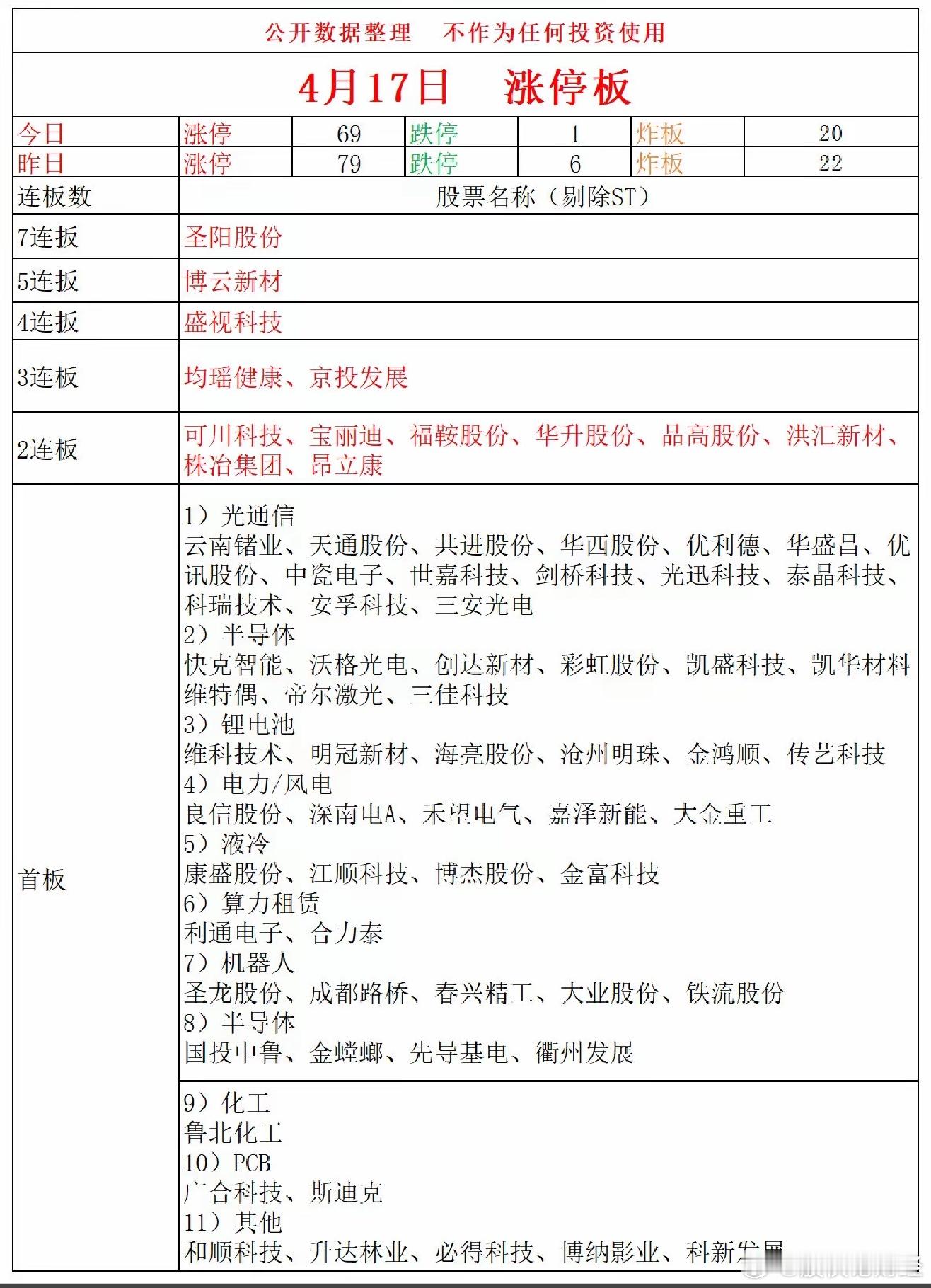
4月17日涨停复盘
5
今天终于来了个像样的反弹可套死我了30万本金实盘记录(第208天)目前资金:29
6
4月16日晚间多家公司发布,利好,利空,等重大事项公告一、利好公告1、华友钴业:
7
4月16日主力资金净流入—净流出前20名榜单
8
4月16日人气排行榜
9
4月16日游资龙虎榜数据
10
4月16日涨停复盘
热门分类
推荐
热榜
军事
NBA
体育
社会
明星八卦
娱乐
财经
科技
汽车
历史
国际
游戏
动漫
公益
搞笑
商业
互联网
数码
国际足球
房产
家居
时尚
科学探索
职场
育儿
股票
教育
影视
情感
热点
中国军情
武器
中国南海
中国足球
亚洲杯
科比
综合体育
CBA
投资
大咖秀
外汇
创业
风口
SUV
豪车
概念车
优惠
新能源
美国
欧洲
朝日韩
俄罗斯
孕期
街拍
婚姻
正能量
娱乐
TOP
1
左小青当年参加综艺看上去很放的开,这身材绝了
2
王祖贤悼念张国荣的细节让人感到泪目。每一年的4月1号,都会有很多明星艺人,甚至
3
成龙和金喜善拍神话的时候。没看出来金喜善哪漂亮。
4
成龙和邱淑贞的裤子是穿错了吗
5
陈赫估计很后悔吧?许婧现在吃的可真好,状态都回春了。
6
吴宣仪这大长腿逆天了,又细又直惊艳全场!
7
我的妈呀。。。别拍膝盖。。。真的暴露了秦岚真实年龄啦……
8
原来明星拍戏是这样拍的,怪不得看着王子文这么高
9
没想到他们居然是夫妻俩,现在才知道,白看了十几年电视
10
刘涛年轻的时候真的是很水灵了
娱乐
最新文章
1
杨幂大幂幂这才真实啊,不像某人,从来不垫
2
万万没有想到,女神的老公居然是一个老外,白瞎我看了十几年电视,现在才知道!
3
蒋勤勤的时光只映衬在身材上。
4
黄晓明回头看到她,不后悔,我是真的不信。
5
北京国际电影节这波造型太绝!🔥一袭墨绿丝绒长裙亮相,将奢华与性感完美融合。修
6
秦岚~你的脚怎么啦,鞋快扣烂了
7
周冬雨30岁过后身体才开始发育,现了越来越有女人味了。
8
鹿晗怎么比女明星还瘦了?都快瘦成一道闪电了
9
突然有点理解张若昀了,为啥找了名气不如自己的唐艺昕结婚,现在才发现,
10
51岁还这么年轻,不愧是当初女顶流看上的男人