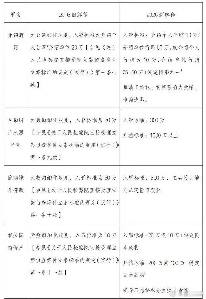
巨额财产来源不明罪,之前30万标准是1999年定的,今年2026年最新司法解释将入罪标准从30万提高到了300万。
猜你喜欢
【15评论】【24点赞】
【83评论】【78点赞】
【2评论】【2点赞】
【1评论】
【12评论】【4点赞】
【164评论】【86点赞】
齐都都督
感谢大家的关注
作者最新文章
热门分类
军事TOP
军事最新文章