老涛资讯网
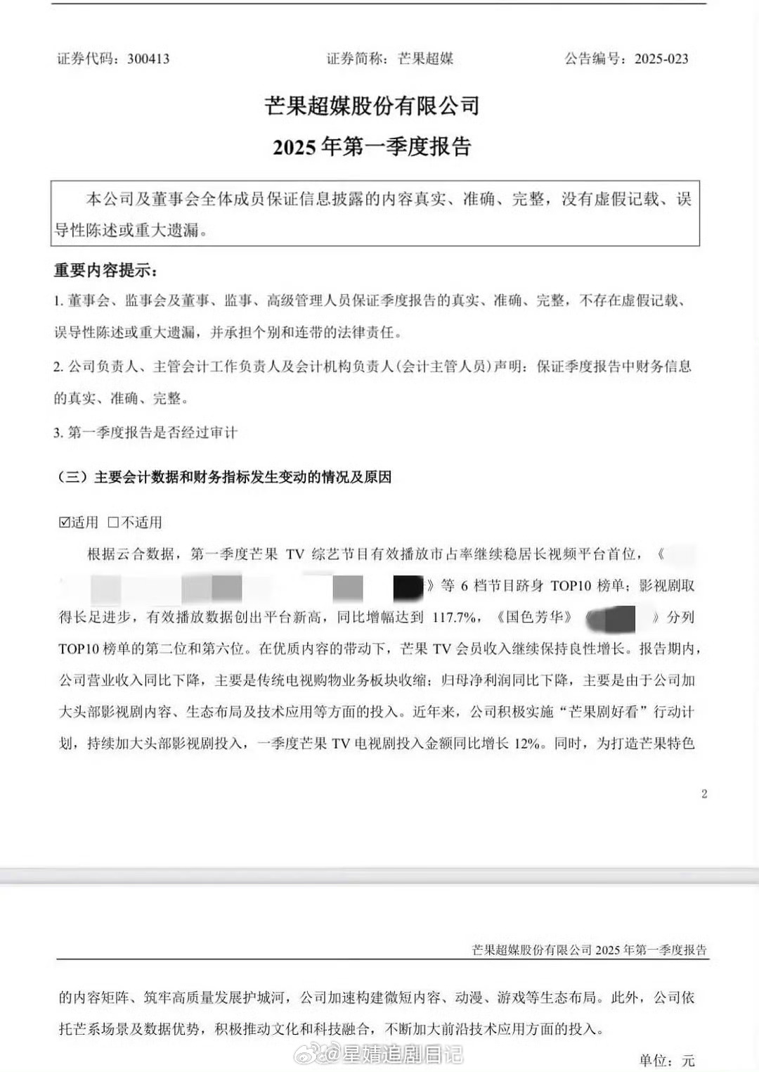
国色芳华登上了华策、芒果双财报,这就是大厂爱找杨紫开剧的原因,名利双收。
益弘说娱乐
2026-04-03 21:11:59
国色芳华登上了华策、芒果双财报,这就是大厂爱找杨紫开剧的原因,名利双收。
0
阅读:0
益弘说娱乐
感谢大家的关注
作者最新文章
1
赵今麦 宋威龙《骄阳似我》抖主话题播放量为今年第一!《骄阳似我》的含金量还在上升
2
网友说田嘉瑞全身散发着奶香味
3
女演员三平台破万剧情况盘点🈶大家和平台绑定还蛮深的,好多都缺一个平台破万杨紫赵
4
《绝命循环》主演确实是范丞丞和赵今麦,看样子赵今麦还是二番?🤔范丞丞能压赵今麦
5
我个人是觉得,内娱近几年的古偶男主,大部分确实妆容过度,眼影眼线、粉底白皮,彩衣
6
高情商说剧扑:月鳞绮纪疑似不足一广…萝卜了?!不是说热度还不错吗? 月鳞绮纪破万
7
国色芳华登上了华策、芒果双财报,这就是大厂爱找杨紫开剧的原因,名利双收。
8
《云初令》全阵容领衔主演:虞书欣领衔主演:张云龙领衔主演:张天阳 ……云初令全阵
9
周也、丞磊的《锦月如歌》进🐧年榜了,这个长尾怎么样?
10
扛不动男频 宋威龙演技也一般 给他就是扑
热门分类
推荐
热榜
军事
NBA
体育
社会
明星八卦
娱乐
财经
科技
汽车
历史
国际
游戏
动漫
公益
搞笑
商业
互联网
数码
国际足球
房产
家居
时尚
科学探索
职场
育儿
股票
教育
影视
情感
热点
中国军情
武器
中国南海
中国足球
亚洲杯
科比
综合体育
CBA
投资
大咖秀
外汇
创业
风口
SUV
豪车
概念车
优惠
新能源
美国
欧洲
朝日韩
俄罗斯
孕期
街拍
婚姻
正能量
娱乐
TOP
1
左小青当年参加综艺看上去很放的开,这身材绝了
2
46岁秦岚在宁波一家餐馆吃饭,和老板一起拍摄合影。她看起来好年轻,身材太好了!
3
这桃花眼,没人受得了吧?
4
这是澳门模特大赛的亚军,据说才18岁
5
我去,刘浩存身材比例好恐怖,三分之二都是腿实锤了
6
演员容易离婚真的好正常
7
王祖贤悼念张国荣的细节让人感到泪目。每一年的4月1号,都会有很多明星艺人,甚至
8
成龙和金喜善拍神话的时候。没看出来金喜善哪漂亮。
9
成龙和邱淑贞的裤子是穿错了吗
10
陈赫估计很后悔吧?许婧现在吃的可真好,状态都回春了。
娱乐
最新文章
1
虞书欣背后的镜子曝露了她的着装,女明星还是要多注意保护隐私啊
2
陈赫估计很后悔吧?许婧现在吃的可真好,状态都回春了。
3
扣子没扣好
4
#周杰伦首次公开求婚画面#
5
以前只知道白冰长的好看!没想到脚丫子也那么好看!你喜欢吗?
6
肯定是邓超要求这样拍的……不愧是老显眼包
7
沈梦辰老天呐,差点没认出来,真人比电视上还漂亮,好瘦啊
8
我的天,这居然是同一个人?岁月果真是把杀猪刀!
9
李小冉早期无修图,这颜值身材怪不得富豪苦追十年,不愧是长公主
10
真是一个敢设计,一个敢穿着,太牛掰了!王丽坤参加某活动时,身上穿的这身衣服被网