国家网络与信息安全信息通报中心通报,依据《网络安全法》《个人信息保护法》等法律法

映萱谈科技 2026-04-02 21:40:56

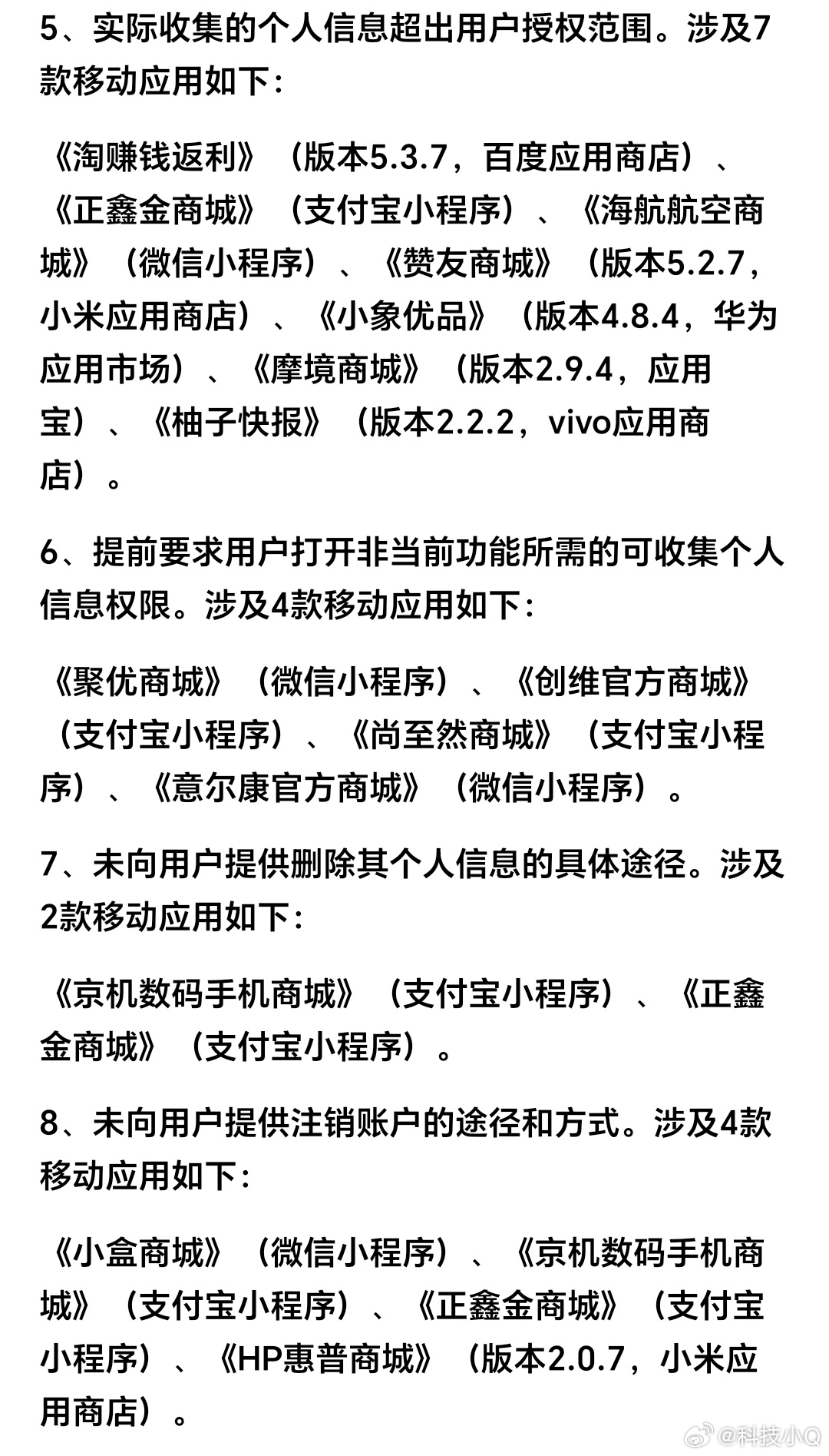
国家网络与信息安全信息通报中心通报,依据《网络安全法》《个人信息保护法》等法律法规,经公安部计算机信息系统安全产品质量监督检验中心检测,37款移动应用存在违法违规收集使用个人信息情况!!!看看你和你的家人有没有中招!!!

0 阅读:0
映萱谈科技

映萱谈科技

感谢大家的关注