老涛资讯网
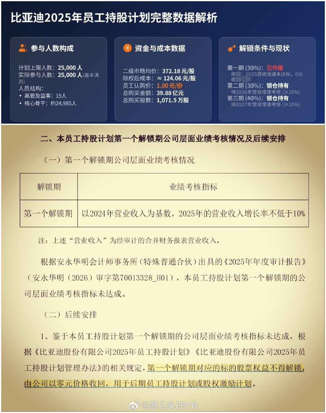
如果没有“窗口”指导,迪子2025年员工持股计划第一期是不可能“作废”的。常言道
元元评汽车啊
2026-03-28 17:25:49
如果没有“窗口”指导,迪子2025年员工持股计划第一期是不可能“作废”的。
常言道:塞翁失马,焉知非福!
0
阅读:1
元元评汽车啊
感谢大家的关注
作者最新文章
1
比亚迪 葡萄牙|里程碑- 首进前十(11月销量706台,历史新高)- 纯电No.
2
海外价格战不逊国内!!!目前全球汽车产业正处于一个动荡、转型、格局重塑的残酷淘汰
3
7256辆!首破7000,11月比亚迪墨西哥终端销量创历史新高!1-11月,比亚
4
比亚迪 英德11月销量快讯德国:4030(首破4000、历史新高)英国:4604
5
比亚迪 意大利|11月乘用车交付3526台(首破3000)-纯电:2626(海鸥
6
比亚迪 储能 入泰11月18日,比亚迪储能签约泰国Klink、GT Supply
7
比亚迪 西班牙|11月销量/交付2934台,再创历史新高◆ 纯电1994台,纯电
8
比亚迪 🤝 Udrive & Hertz11月18日,比亚迪与阿联酋Udriv
9
方程豹豹5&钛7 首秀泰国(2025曼谷国际车展)至高5000(比亚迪)/100
10
27日上市欧洲新增宋Pro DM-i(Sealion 5 DM-i)插混车一周内
热门分类
推荐
热榜
军事
NBA
体育
社会
明星八卦
娱乐
财经
科技
汽车
历史
国际
游戏
动漫
公益
搞笑
商业
互联网
数码
国际足球
房产
家居
时尚
科学探索
职场
育儿
股票
教育
影视
情感
热点
中国军情
武器
中国南海
中国足球
亚洲杯
科比
综合体育
CBA
投资
大咖秀
外汇
创业
风口
SUV
豪车
概念车
优惠
新能源
美国
欧洲
朝日韩
俄罗斯
孕期
街拍
婚姻
正能量
汽车
TOP
1
2月进口车型销量前3名:雷克萨斯ES、奔驰GLE、雷克萨斯RX
2
小米SU7发布会来了很多大佬,比亚迪王传福、理想理想、小鹏何小鹏、凡客陈年、王辉
3
这两个车牌号,哪个更贵?
4
奔驰车,真的是世界独一挡
5
极氪8X预售价出来了,37.68万起,顶配曜影版干到51.68万。说实话,这价格
6
斯柯达将于今年年中退出中国市场,如果说大众的油车不大幅度的降价在国内都卖不动的话
7
比亚迪的闪充站对外开放,于用户而言是件好事,可对其他车企来说,却压力重重。为何如
8
问界M9🆚尊界M900,你会选谁?适合家用和商务的级别,哪个更适合些?
9
侧颜
10
现款6.98万元起售的比亚迪海鸥,疑似新款(2026款)海鸥车型的车顶安装了激光
汽车
最新文章
1
2023年,迈巴赫全球销量28000辆;2024年,迈巴赫全球销量21302辆;
2
大v聊车我的天…速腾竟然不到8万了!这比当年的捷达都要便宜啊
3
比亚迪在深圳的兆瓦闪充站,这规模比加油站不小了,有休息室,便利店、卫生间,站里有
4
说个热知识,吉利星愿上市536天,累计交付突破60万辆了!!有没有数学好的帮忙算
5
奥迪A6与迈腾B9对比,抛去品牌价值,迈腾沉稳大气,奥迪的吊坠试前脸有些压不住了
6
赛力斯年报出来了,两个字:真烂!不过,前面半年的走势已经很好的反应了这一份垃圾年
7
全新qq3上市王者归来一部到位1.四款车型普遍比预售便宜了一万块左右2.420
8
昨天就该订的晚了一步得等好久了
9
赛力斯2025年营业收入1648.88亿看到这份年报,我只有一个感受,那就是赛力
10
全新坦克700预售,价格有惊喜,Hi4-Z价格比Hi4-T更低,起售只有43.8