老涛资讯网
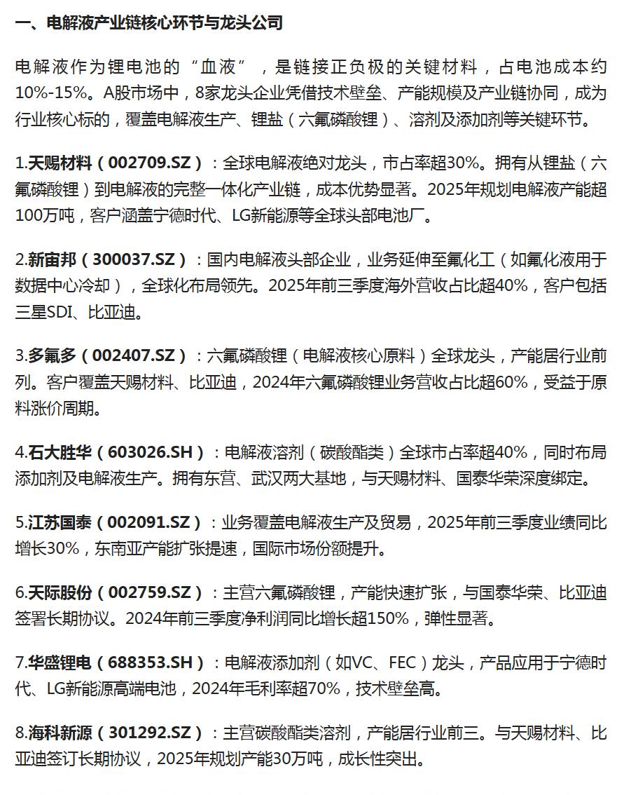
锂电池行业核心股票深度解析
汉水下江南
2026-03-28 15:08:13
锂电池行业核心股票深度解析
0
阅读:1
猜你喜欢
锂电池龙头订单榜出炉!宁德时代1500亿领跑,下一个排单王是谁?锂电池行业订单江
【1点赞】
锂电池
宁德时代
独角兽企业
深圳林念雪
2026-03-29
锂电池订单榜炸场!TOP10企业手握天量订单,排期直接冲到2030+!
【3点赞】
锂电池
钉子哥88
2026-03-29
以下是各细分赛道的详细解析:锂电概念-核心标的:赣锋锂业、天齐锂业、融捷
【3点赞】
化工业
赣锋锂业
天齐锂业
光伏产业
股票板块-有色金属
股市观瞻
2026-03-28
澳洲能源危机来袭,锂矿板块要涨了?简单跟大家聊聊机构私下聊的锂矿行情,核心就一句
【1点赞】
澳洲
盐湖
碳酸锂
柴油
a股
珍纳百财
2026-03-29
澳洲锂业“大利好”引爆13万亿赛道!六大细分龙头全梳理津巴布韦锂精矿出口禁令
【2点赞】
津巴布韦
澳洲
澳大利亚
油价
半城烟沙论股市
2026-03-28
就两块钱的股票
a股
种什么不开花呐
2026-03-26
锂电产业链核心解析赣锋锂业、天齐锂业握着全球最优质的锂矿资源,锂价涨跌它们反应最
【2点赞】
赣锋锂业
天齐锂业
A股
股票板块-有色金属
可可的笔记
2026-03-28
3月28日人气榜复盘:连板妖股与算力新贵的狂欢夜3月28日市场情绪高涨,人气
【6点赞】
算力
妖股
绿电
商业航天
a股
半城烟沙论股市
2026-03-28
汉水下江南
感谢大家的关注
作者最新文章
1
农业种业、种植业概念股梳理
2
化工涨价概念股梳理
3
一图梳理深海科技产业链
4
人形机器人减速器关键部件--轴承概念股梳理 人形机器人减速器关键部件轴承,在千
5
比亚迪兆瓦闪充概念股
6
英伟达GTC预期核心看点梳理
7
智元机器人+小米机器人概念+人形机器人产业链图谱
8
小金属涨价、稀土永磁投资逻辑
9
镓、锗、锑、超硬材料储量
10
人形机器人上春晚火了!妙想深度拆解各部件价值
热门分类
推荐
热榜
军事
NBA
体育
社会
明星八卦
娱乐
财经
科技
汽车
历史
国际
游戏
动漫
公益
搞笑
商业
互联网
数码
国际足球
房产
家居
时尚
科学探索
职场
育儿
股票
教育
影视
情感
热点
中国军情
武器
中国南海
中国足球
亚洲杯
科比
综合体育
CBA
投资
大咖秀
外汇
创业
风口
SUV
豪车
概念车
优惠
新能源
美国
欧洲
朝日韩
俄罗斯
孕期
街拍
婚姻
正能量
财经
TOP
1
事实证明!嫁人一定要嫁潜力股。
2
压力大的时候,想想中国最负的十个人:1.许家印(恒大集团):负债约2.0
3
全球主要产油国排名
4
业内是清楚,什么剧真赚钱啊
5
3月19日游资龙虎榜
6
3月3日,全天封板复盘。
7
美伊冲突概念个股清单
8
为何中国不能一下把美债全卖了?就这么说吧,中国今天敢全抛售,明天中美就有可能开战
9
不得不佩服,中国的战略眼光,真的太超前了。中东一乱,油价狂飙,全球都在慌,唯独
10
满仓的人恐怕今晚要睡不着了吧!很多朋友觉得昨晚全球资本市场跳水又慌了,不过现在
财经
最新文章
1
明天A股怎么走?到底是涨是跌?我做了一个大胆的判断不得不说,最近A股市场,包括美
2
A股周末人气最高的票诞生了,是一只从没听过的票,突然冲上热股榜第一,到底发生了什
3
下周论市!周末是一根大阳线,看着强攻的欲望很强。其实是撤退,有计划的撤退。所以下
4
发生什么!外围消息还是来点快啊!现货黄金爆拉100美元,重回4500美元/盎司,
5
黄金收复4500美元【现货黄金日内涨超100美元】3月27日,现货黄金持续拉升
6
A股今天最强的票出来了,从开盘负7个点到尾盘10cm涨停,几乎是地天板走势了。抄
7
A股今天唯二的两只跌停股,碰上的散户只能说运气差了点。市场仍处于超跌反弹行情,红
8
今早开盘,我又动手了——3.08元,中国能建,买进去1000股。这下手里攥着它
9
哇塞,中信银行人均薪酬近60万这事太吸睛啦!不过要知道,这60万是包含了社保、公
10
有高人预测,未来十年可能发生五大变化:1、退休金差距会越来越小,不会再出现有人