老涛资讯网
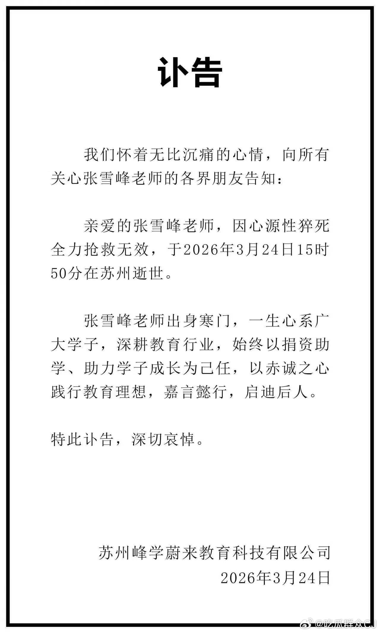
张雪峰公司发讣告了,张雪峰因为心源性猝死抢救无效,今天下午在苏州逝世。张雪峰公司
陈俊来说吃瓜
2026-03-24 22:11:44
张雪峰公司发讣告了,张雪峰因为心源性猝死抢救无效,今天下午在苏州逝世。张雪峰公司发布讣告
0
阅读:0
陈俊来说吃瓜
感谢大家的关注
作者最新文章
1
北影节天坛奖公布了主竞赛首批入围片单,华语片不少,包括:郑执原作+自编自导,于和
2
曝月鳞绮纪又撤档了《月鳞绮纪》有动静了,丝芭又特意发声明,强调没有和鞠婧祎和解。
3
造谣刘晓庆去世的是她外甥之前我特意讲过,其实很多FB或者油管上说得特别耸动的名人
4
小红书要办REDGALA,之前预热提示的嘉宾之一是“2025爆剧女王”,文案也引
5
张雪峰公司发讣告了,张雪峰因为心源性猝死抢救无效,今天下午在苏州逝世。张雪峰公司
6
钟丽缇发文回应女儿争议没想到当年上娃综的小朋友进入青春期,近况这么难评。像钟丽缇
7
来看了传说中的《蜂蜜的针》,起先还刻意找寻了一下尘封多年的痕迹,但很快就被支宁这
8
首届CMG中国电影盛典感觉是想做出中国版金球奖的效果,在肯定作品和表演时特意把类
9
孟佳 品牌邀请看秀不让进场太离谱了,品牌邀请孟佳看秀还特意做图官宣了,结果把艺人
10
忙活两天按照时间线梳理的姚晨凌潇肃离婚大战和后续,带大家继续文艺复兴穿越回十几年
热门分类
推荐
热榜
军事
NBA
体育
社会
明星八卦
娱乐
财经
科技
汽车
历史
国际
游戏
动漫
公益
搞笑
商业
互联网
数码
国际足球
房产
家居
时尚
科学探索
职场
育儿
股票
教育
影视
情感
热点
中国军情
武器
中国南海
中国足球
亚洲杯
科比
综合体育
CBA
投资
大咖秀
外汇
创业
风口
SUV
豪车
概念车
优惠
新能源
美国
欧洲
朝日韩
俄罗斯
孕期
街拍
婚姻
正能量
娱乐
TOP
1
左小青当年参加综艺看上去很放的开,这身材绝了
2
46岁秦岚在宁波一家餐馆吃饭,和老板一起拍摄合影。她看起来好年轻,身材太好了!
3
这桃花眼,没人受得了吧?
4
黄磊女儿黄多多有意进圈,脸是真的小,身材是真的好,应该会爆吧?!
5
演员的信念感真强
6
这是澳门模特大赛的亚军,据说才18岁
7
我去,刘浩存身材比例好恐怖,三分之二都是腿实锤了
8
演员容易离婚真的好正常
9
刘亦菲这条裤子挺养生,毕竟降温了肚脐眼必须护住啊
10
李若彤胖了之后变漂亮了,一点儿都看不出60岁了。
娱乐
最新文章
1
冯绍峰一集没演,却从《逐玉》里分走了1200万。而主演张凌赫拍了整整40集,
2
杨紫这个状态,真不知道怎么说了
3
周冬雨这身真的可以打破怀孕传言了
4
我一个干娱记的朋友,有次喝多了跟我说:田曦薇是他们圈里公认的“狠角色”。说实
5
唐艺昕居然38了总感觉是9几的很显年轻啊
6
邓紫棋这肉腿绝了
7
我都差点不敢认,这竟然是赵丽颖,我在想读技校的时候有没有谈过男朋友,男朋友估计可
8
难怪说lisa在泰国只能演佣人,看看什么是直击心灵的美貌。
9
杨幂啊你实在不行就退圈吧主要是我实在看不下去了,你都39岁了怎么还能这
10
她绝对是少数嫁给外国人却没离婚的女明星,而且还相当的恩爱幸福,两人都一把年纪了,