你就说轻松不轻松,小散也能像一个职业投资人一样,每天早上看一份简报。。。其实我觉得花费的这点token真不贵,我一般是几家模型一起跑,各自独立分析,我居中决策,相当于同时雇佣了n个参谋。
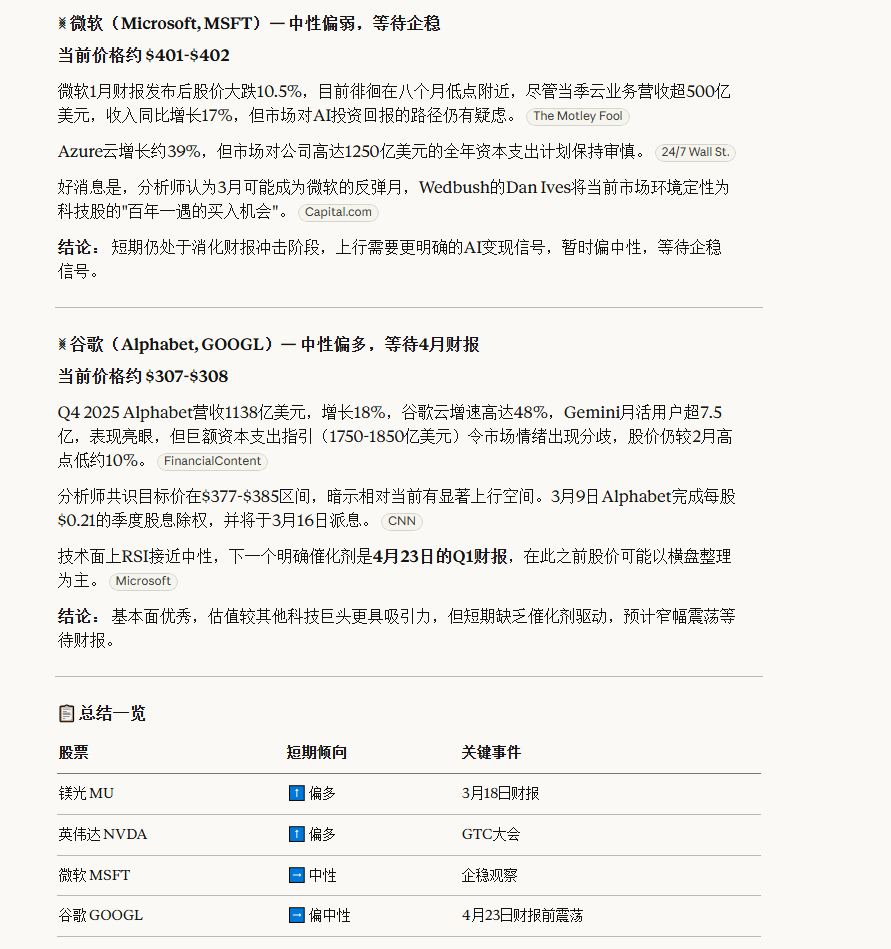
【注:下图是claude生成的结果,仅作演示,不构成投资参考,谢谢】


你就说轻松不轻松,小散也能像一个职业投资人一样,每天早上看一份简报。。。其实我觉得花费的这点token真不贵,我一般是几家模型一起跑,各自独立分析,我居中决策,相当于同时雇佣了n个参谋。
【注:下图是claude生成的结果,仅作演示,不构成投资参考,谢谢】


作者最新文章
热门分类
财经TOP
财经最新文章