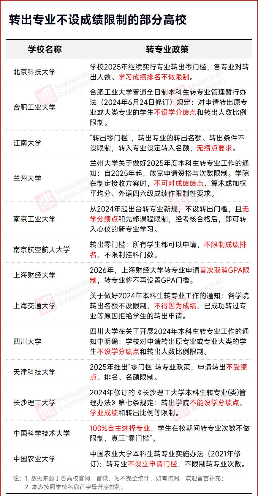
转专业不再有绩点限制了?这就对了,本身就是那些成绩不好的学生,对专业没有信心和兴趣的才希望转出,哪有本专业学得好又饶有兴趣的还主动转出的? 这所高校便是来自上海的211高校、财经类顶级名校上海财经大学。 转专业的本质是对匹配的纠错。很多高考生,在经历十八年在校学习对外界事物不甚了解或者一知半解时,稀里糊涂地报了志愿,根本不知道该专业学些什么、需要哪些学科的偏好、又适合什么样性格的学生。学了一学期或一年后,才发现报错了,这才要转专业。 当高校移开了“绩点”这块转专业的“绊脚石”,让专业选择回归兴趣与潜力,这本身就是教育公平的生动注脚!转专业,不再是尖子生的“特权”,普通学生也有这个权利。 我认为是好事,让对的人去学“对”的专业,资源配置精准化最大化,于社会而言是有益的。这种举措,应该在更多高校得到推广。


