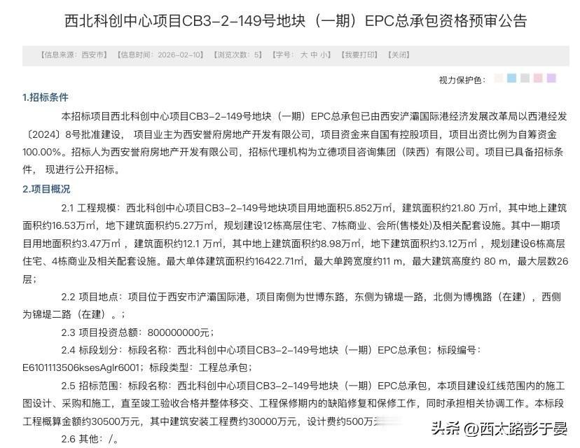
总投资8亿!西安浐灞重磅新盘来袭,西北科创中心一期正式招标 西安楼市又传来重磅消息!西北科创中心项目CB3-2-149号地块(一期) EPC总承包资格预审公告正式发布,意味着浐灞国际港即将迎来一个全新的大型居住社区。 项目坐落于西安浐灞国际港,南侧紧邻世博东路,东侧为锦堤一路,周边道路正在逐步建设完善,未来出行十分方便。整个项目总投资高达8亿元,规模相当可观。 整体项目用地面积约5.85万㎡,总建筑面积约21.8万㎡,规划建设12栋高层住宅、7栋商业、会所及各类配套设施,是一个集居住、购物、休闲于一体的综合性大盘。 本次率先开建的一期工程,占地面积约3.47万㎡,建筑面积约12.1万㎡,将建设6栋高层住宅、4栋商业及配套。建筑最高约80米,共26层,户型和社区规划都比较贴合现代居住需求。 随着项目正式启动招标,离开工建设又近了一步。未来建成后,不仅能为片区提供大量优质住房,还能补齐商业配套,提升周边居住氛围和生活便利度。 浐灞国际港发展越来越快,你看好这个新板块吗? 西安城建 浐灞国际港 西北科创中心
