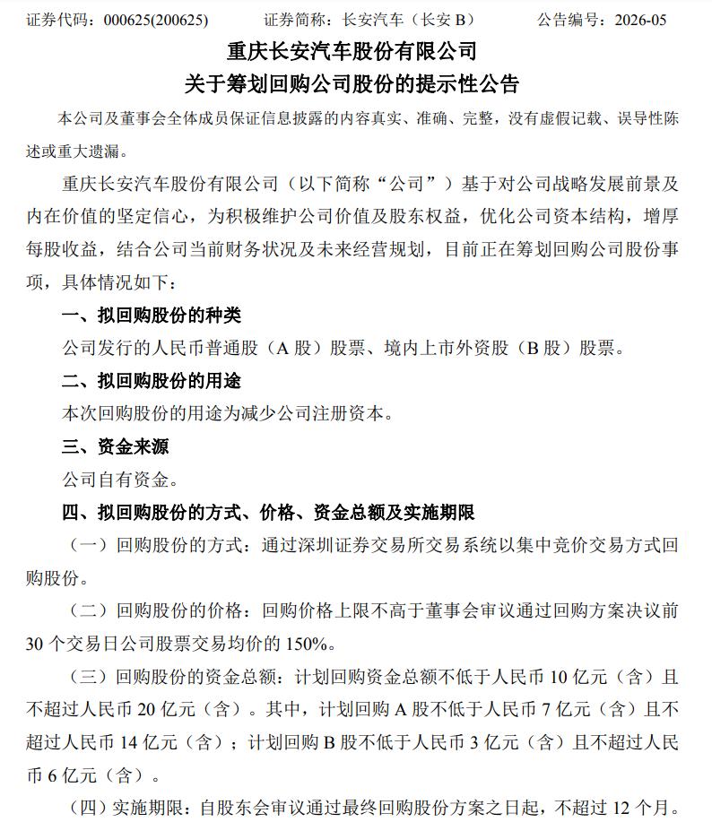
利好来了? 2月4日晚,长安汽车发布公告称,宣布拟以10亿元至20亿元自有资金回购公司股份,其中A股回购金额不低于7亿元且不超过14亿元,B股回购金额不低于3亿元且不超过6亿元。此次回购股份将全部用于减少公司注册资本。 长安汽车A股自2025年10月16日达到阶段高点13.79元/股后,股价持续回落至2026年2月2日的11元/股的阶段低点后,开始反弹,截止发稿前,长安汽车A股股价为11.27元/股。 2025年长安汽车销量达110.9万辆,同比增长51.1%。未来三年,长安汽车将投放26款新品,覆盖140余个国家和地区,并明确提出到2028年实现中国品牌累计销量4000万辆、2030年年产销目标500万辆,其中新能源占比60%,海外占比35%,并跻身全球汽车品牌TOP10。 长安汽车称,此次回购“基于对公司战略发展前景及内在价值的坚定信心,积极维护公司价值及股东权益”。同时,作为国资央企,长安汽车的回购行动与中央企业负责人会议提出的“加强上市公司质量和市值管理”要求高度契合。【来自懂车帝车友圈】


