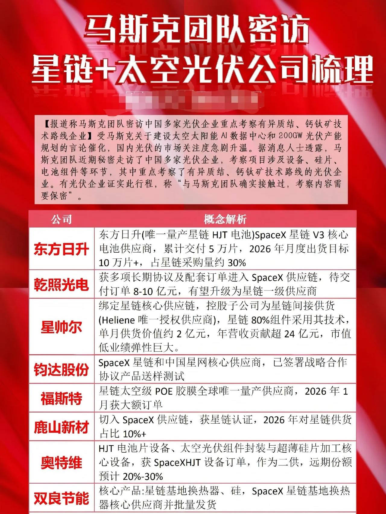
2026年1月22日达沃斯论坛上,马斯克宣布SpaceX与特斯拉未来三年共建200GW光伏产能,SpaceX专攻太空光伏,特斯拉负责地面配套,同时SpaceX申请发射超100万颗卫星搭建轨道数据中心,消息一出迅速引爆全球资本市场,A股光伏板块多股涨停,太空光伏瞬间成为热议焦点。 打开股票软件,光伏设备板块涨幅超6%,泽润新能等个股20%涨停,资本疯狂涌入的背后是马斯克太空光伏蓝图的强大吸引力 。太空光伏将光伏板送入太空发电,无大气遮挡,阳光强度比地面高30%-40%,无昼夜、天气影响,可24小时发电,同一块电池片年发电量是地面的5-12倍。太空背阳面近-270℃,能为AI数据中心自然散热,冷却成本降低90%以上,完美解决地面数据中心高能耗、高散热成本的痛点。 SpaceX计划用星舰实现每年8000次发射,2030年前完成首个100GW太空光伏项目,为百万颗轨道数据中心卫星供电,这些卫星将通过激光链路互联,形成全球太空算力网络。目前太空光伏以砷化镓电池为主,转化效率超30%,抗辐射、耐高温,90%以上卫星采用该电池。马斯克团队还“摸底”中国光伏企业,与头部异质结设备厂洽谈合作,试图借助中国成熟产业链推进计划,不过晶科能源等企业否认有合作协议,太空光伏仍处技术探索阶段,落地尚需时间 。 大型光伏企业加速布局砷化镓、异质结等技术路线,抢占太空光伏赛道。普通投资者跟风追涨,却忽略技术不成熟、发射成本高、政策监管等风险。有行业人士测算,即便星舰降低发射成本,太空光伏大规模商用至少还需5-10年,短期内难有实质性收益 。 马斯克的太空光伏构想点燃能源与航天交叉领域的热情,资本狂欢下,技术突破与产业落地仍需耐心等待,理性看待方能把握真正机遇。


