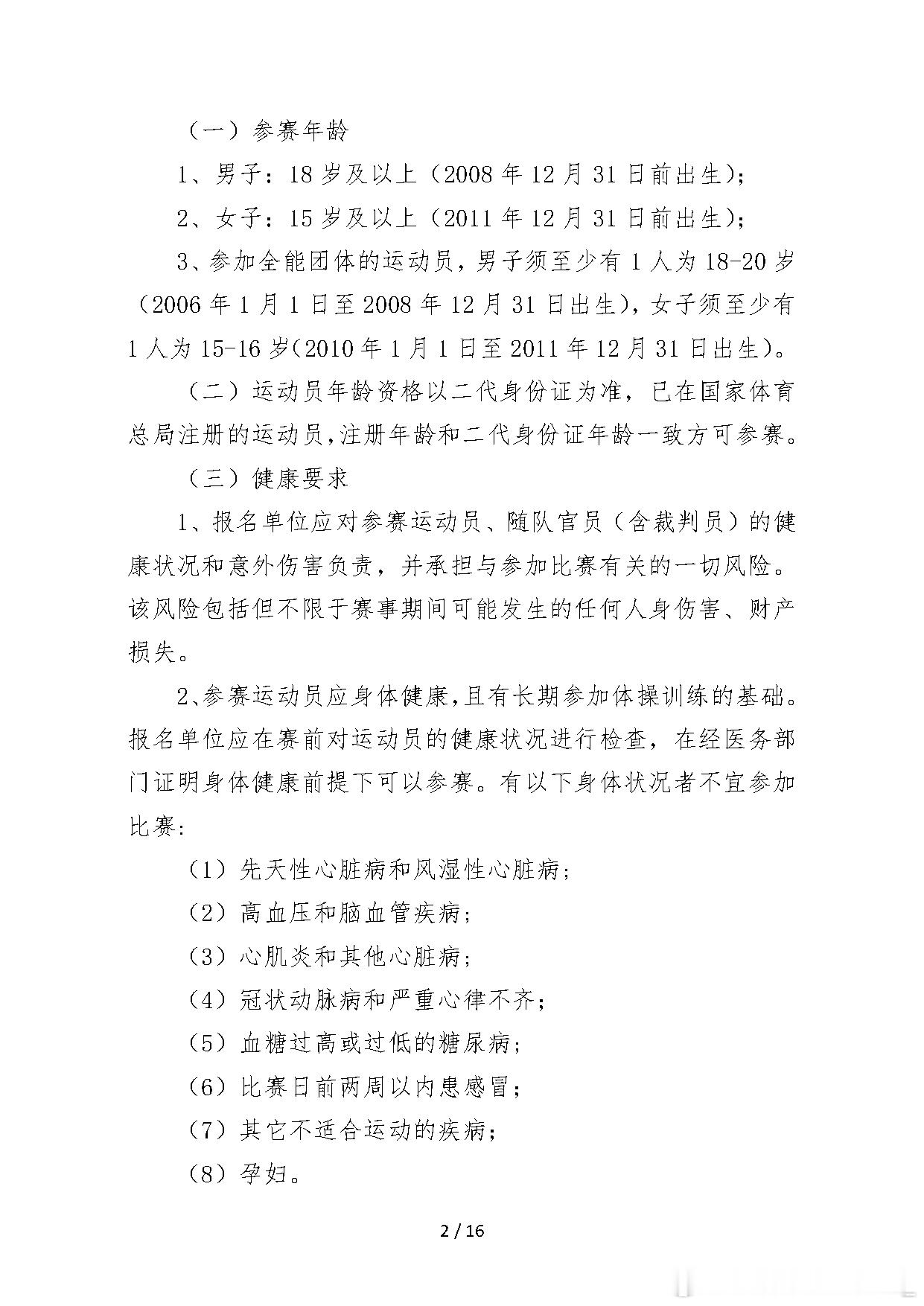
全锦赛 全锦赛竞赛规程征求意见稿公布,资格赛即为团体决赛(6-5-4赛制),但在全能决赛中增设全能团体比赛,另外单设混合团体决赛。全能团体比赛采用3-3-3赛制,即每队选派三位全能选手参赛,三人成绩直接相加进行团体排名,且三人中至少要包含一名年轻选手(男子06-08年,女子10-11年)。混合团体比赛只比男子自由操、双杠、单杠三项和女子高低杠、平衡木、自由操三项,资格采用3-3-2赛制,决赛采用3-2-2赛制。混合团体决赛八支队伍参加,比赛分为三轮,每轮比男女各两项次,但每队的比赛顺序可以自选(优劣势项目的顺序也可能成为胜败关键),每个项目最多上场两人。前两轮结束后,排名前4的队伍晋级第三轮,第5-8名直接淘汰。决赛轮中,前两轮的得分清零,直接以第三轮的分数决定最终名次。








