老涛资讯网
伟哥谈股的文章
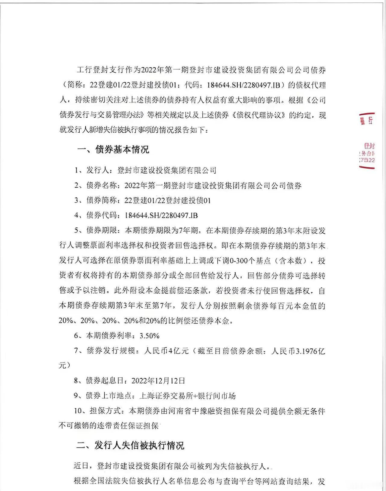
工行登封支行发布公告,其关注的公司登封市建设投资集团有限公司,近期涉及一笔重大贷
财经
2026-01-01 09:05
数字人民币将在2026年迎来全面应用的元年,未来可以遇见到数字人民币的场景支付将
财经
2025-12-31 01:40
个人销售住房开征增值税,进一步坐实房住不炒的大政方针,也进一步挤压房市泡沫,未来
房产
2025-12-31 00:05
郑州发展投资集团正式更名为郑州产业投资集团,城投退出融资平台转型产业投资平台,必
财经
2025-12-30 23:08
河南省财政厅发布关于2025年第七批通过发行资料评审的专项债券项目的公示,公示时
财经
2025-12-04 18:02
11月18日,中牟投资集团有限公司2025年面向专业投资者非公开发行公司债券项目
财经
2025-11-19 00:52
晒图笔记大赛你想到了什么?
2025-11-17 00:52
晒图笔记大赛冬日来九华
2025-11-17 00:52
常被非同业的朋友问起,为啥你会有城投信仰?我只能说你看看这些美丽的风景和便利的生
2025-11-16 21:50
城投硬刚某银行!要求返还9年前8200万。广州农商行近日被起诉,要求返还8200
财经
2025-11-16 03:50
广州农商行近日被起诉,要求返还8200余万元融资顾问费,如此大规模的融资服务费真
财经
2025-11-15 20:52
青岛一家发债城投首次被列入票据逾期名单,逾期金额一个亿
财经
2025-11-15 05:52
青岛一家发债城投首次被列入票据逾期名单,逾期金额一个亿
财经
2025-11-14 22:52
平台公司非标融资业务介绍,欢迎来勾兑
财经
2025-11-11 10:49
潍坊滨城建设集团有限公司(下称“滨城集团”)公告,明确潍坊滨海投资发展有限公司(
财经
2025-11-07 12:12
最近刷到中牟财政局被执行的消息,不少政信从业者都在讨论,其实不必恐慌。 首先要
财经
2025-11-06 04:11
山东省化债三大要求,仔细看
财经
2025-11-01 12:09
最近包姓资金中介卷钱跑路的事闹得沸沸扬扬,都说发生在河南郑州。但作为业内人士我必
社会
2025-10-21 22:07
2025-08-19 15:33
风调雨顺对仗什么最好?春和景明,春天暖和景色明媚。
2025-08-19 13:33
第一页
下一页
伟哥谈股
感谢大家的关注
热门分类
推荐
热榜
军事
NBA
体育
社会
明星八卦
娱乐
财经
科技
汽车
历史
国际
游戏
动漫
公益
搞笑
商业
互联网
数码
国际足球
房产
家居
时尚
科学探索
职场
育儿
股票
教育
影视
情感
热点
中国军情
武器
中国南海
中国足球
亚洲杯
科比
综合体育
CBA
投资
大咖秀
外汇
创业
风口
SUV
豪车
概念车
优惠
新能源
美国
欧洲
朝日韩
俄罗斯
孕期
街拍
婚姻
正能量