湖大2800元招硕士保卫岗校方回应竟藏大反转 武汉的硕士小李刷着招聘信息,突

吉祥又如意 2026-01-24 08:27:50

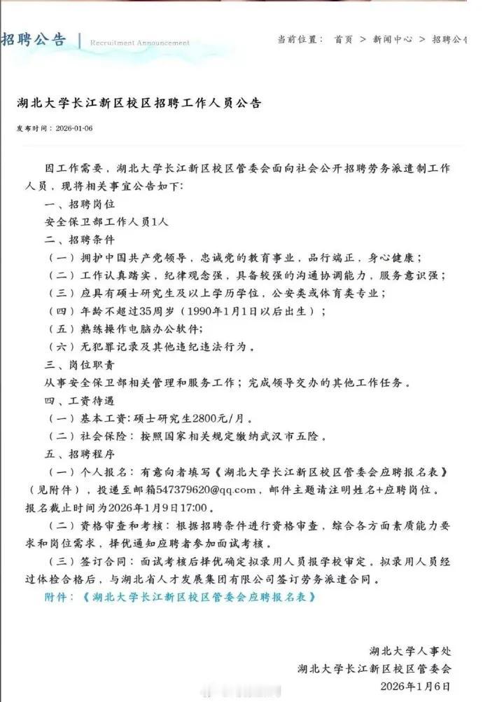
湖大2800元招硕士保卫岗 校方回应竟藏大反转 武汉的硕士小李刷着招聘信息,突然一拍桌子:“离谱!硕士学历干保卫,月薪就2800?这饭都吃不饱吧!”2026年开年,这则来自湖北大学的招聘公告,直接炸翻了求职圈,可谁也没想到,半个月后校方的回应,让所有人都傻了眼。 2026年1月6日,湖北大学长江新区校区的招聘公告悄然发布,白纸黑字写着:安全保卫部招1名工作人员,要求硕士及以上学历,35岁以下,公安或体育类专业优先,还得熟练用办公软件。本来高学历招行政岗不算稀奇,可看到薪资栏,网友们瞬间炸了——硕士研究生基本工资2800元/月,只提按规定缴五险,连公积金都没影。 “2800在武汉能干啥?租个单间1500,吃饭1000,剩下300喝西北风啊?”刚毕业的硕士小张跟同学吐槽,“我寒窗苦读七年,本科加硕士,到头来还不如外卖员挣得多?这不是糟蹋人才吗!”还有网友扒着公告算细账:“扣完五险到手也就2400左右,这岗位确定是招硕士,不是招义工?” 更让大家不解的是,这份招聘的报名截止时间就定在1月9日17时,从发布到截止就3天时间,仿佛生怕大家看清楚细节。一时间,“学历贬值到天花板”“湖大欺负高学历人才”的声音刷屏网络,有人质疑岗位是“挂羊头卖狗肉”,也有人感慨当下就业市场的残酷:“现在硕士都卷到保卫岗了,本科生该咋办?” 就在舆论越吵越烈,所有人都在替投简历的硕士抱不平时,1月23日,湖北大学长江新区管委会的一则回应,直接来了个惊天大反转 。 有 记者拨通校方电话时,工作人员的第一句话就让人意外:“这个岗位我们已经招到人了,报名的人其实不少。”面对大家最关心的2800元薪资问题,工作人员笑着解释:“大家都误会了,2800只是基本工资,实际到手还有绩效奖金,综合收入肯定比这个数高。” 而关于“硕士干保卫”的争议,工作人员更是直接澄清了核心问题:“这根本不是大家想的一线安保岗,不是站岗巡逻的,而是安全保卫部的管理岗!”他坦言,这个岗位要做的是制定校园安保方案、协调各部门工作、处理安全数据报表、制定应急预案这些脑力活,不是简单的看大门,对文字能力、协调能力要求都高,所以才要求硕士学历。 “那为啥公告里不写清楚是管理岗,也不提绩效多少?”面对记者的追问,工作人员只表示薪资按学校规定来,具体数额不便透露,只强调岗位是劳务派遣制,签第三方合同,福利按规定执行 。 这个回应一出,网上的声音瞬间变了味。有人恍然大悟:“原来是管理岗,那要硕士学历也能理解,白激动一场。”也有人依旧质疑:“早说清楚是管理岗不就没争议了?只写基本工资,这不是故意模糊信息吗?”还有人调侃:“不管咋说,能在3天内招到人,说明还是有硕士觉得这岗位香,毕竟高校工作稳定,环境也好。” 其实仔细想想,这事儿也不是个例。前几年上海交大保卫处招管培生,月薪1800也要研究生学历,四川某职业技术学院的保卫干事岗,同样要求硕士。高校的行政、管理岗越来越看重高学历,早已是趋势,只是这次湖大的招聘公告没写清细节,才闹出了这场大乌龙。 而这场乌龙的背后,更戳中了当下年轻人的就业焦虑。2026年全国硕士毕业人数预计超130万,高学历人才越来越多,优质岗位却僧多粥少,名校博士去县城当公务员、海归硕士进街道办的新闻早已屡见不鲜。有人说这是“大材小用”,可在就业压力下,一份稳定的工作,对很多人来说就已是奢求。 就像那位最终被录取的硕士,没人知道他是否觉得这份工作匹配自己的学历,也没人知道他的实际薪资到底有多少。但不可否认的是,这场由2800元引发的争议,不仅是一次招聘信息的误会,更是当下就业市场真实的缩影。 你觉得湖北大学2800元底薪招硕士管理岗合理吗?当下高学历人才下沉到基础岗位,是学历贬值还是现实选择? 湖大回应2800元招硕士保卫岗 硕士学历就业现状 高校招聘信息引争议 信息来源 海报新闻、红星新闻 网络截图

0 阅读:48

评论列表

鱼鱼是爱

鱼鱼是爱

1
2026-01-24 11:14

定点招聘,被你们爆出来了。结果你们讨论值不值。搞笑的要死

吉祥又如意

吉祥又如意

感谢大家的关注