老涛资讯网
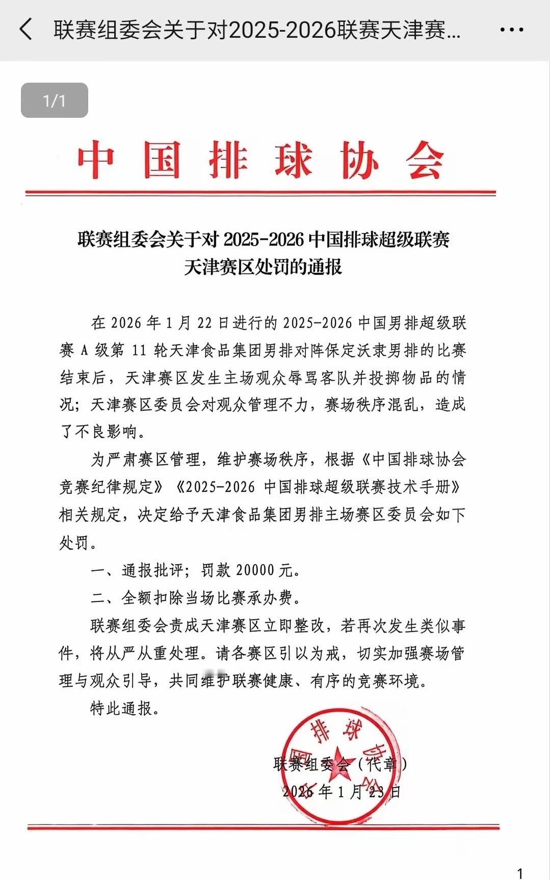
你艾特中国🇨🇳排协,然后今天排协就给你解释了【中国排协对天津赛区处罚的通报】
甲鱼哥的黄色小泳帽啊
2026-01-24 00:08:14
你艾特中国🇨🇳排协,然后今天排协就给你解释了【中国排协对天津赛区处罚的通报】2025-2026中国男排超级联赛
0
阅读:0
甲鱼哥的黄色小泳帽啊
感谢大家的关注
作者最新文章
1
你艾特中国🇨🇳排协,然后今天排协就给你解释了【中国排协对天津赛区处罚的通报】
2
吃完午饭,闲逛一下
3
甄嘉聪17分(31扣15中1失误1被拦,2发,48个一传5失误,42%到位率)他
4
2025-2026中国男排超级联赛 男排联赛第十一轮:浙江男排2-3不敌广东男排
5
天津男排坐镇魔鬼主场2-3遭遇河北保定男排大逆转(25-20,25-22,20-
6
浙江男排2-3遭遇广东男排主客场双杀!张冠华又伤了,浙江教练组好好反省一下自己o
7
【确实给我累坏了】此图主人公可以换成张冠华!前四局应该不低于60扣2025-20
8
张冠华都喊给球了,乱扣啥啊
9
第二局23-25被广东男排扳回一城,一个关键分发球又失误2025-2026中国男
10
第一局浙江25-15广东男排,广东也要加油啊,海宁在看着2025-2026中国男
热门分类
推荐
热榜
军事
NBA
体育
社会
明星八卦
娱乐
财经
科技
汽车
历史
国际
游戏
动漫
公益
搞笑
商业
互联网
数码
国际足球
房产
家居
时尚
科学探索
职场
育儿
股票
教育
影视
情感
热点
中国军情
武器
中国南海
中国足球
亚洲杯
科比
综合体育
CBA
投资
大咖秀
外汇
创业
风口
SUV
豪车
概念车
优惠
新能源
美国
欧洲
朝日韩
俄罗斯
孕期
街拍
婚姻
正能量
体育
TOP
1
分析新外援拉唐会顶替哪名申花外援
2
谷爱凌现在追求金发造型,这样更像美国人,似乎忘了小时候的黑发才更像中国人
3
太欺负人了[笑着哭],广东119-98大胜吉林,看看数据,广东的明星球员发挥如何?
4
我认识姚明,其余几位都是谁
5
越南教练、球员还有所有球迷,估计到现在都想不通,前四场明明打不还手骂不还口的中国
6
太阳队交易来马威至关重要,只因为另外3位中锋实力有限:1,马威——24岁的首
7
克莱长得一表人才,为啥找这种丑逼,想不明白,黑妹里好看的也不少,就不能找个拿得出
8
【伯恩茅斯有钱买人】罗马诺:冬窗以超过6000万英镑出售塞梅尼奥的伯恩茅斯,已经
9
帕金斯在一档节目中谈到申京:“火箭队不需要全明星级别的申京,他们需要的是最佳阵
10
广东男篮也未必打得过深圳男篮!恕我直言,深圳小外援史密斯太彪悍,甚至全队一半得分
体育
最新文章
1
前中国男篮队长赵继伟新赛季4场CBA常规赛比赛表现!!!对阵新疆,上场23分钟
2
罗马尼奥利!据说罗马尼奥利与洛蒂托发生了不可调和的矛盾,媒体用了逃离这个词,说小
3
欧洲转会新闻汇总!★昂贵的胖虎!曼联宣布卡塞米罗将在今年夏天合同到期后离队,
4
18岁亚马尔已150场,仍被说不如梅西数字摆在这:40球57助,比同期梅西多8次
5
贺希宁“哑巴吃黄连”!CBA常规赛,深圳队与山西队的比赛,最终,深圳队表现更胜
6
NBA噩耗!勇士再伤库明加,彻底砸手里了!在勇士与独行侠的比赛第二节,库明加脚
7
刚刚结束了一场印尼羽毛球大师赛混双1/4决赛,混双6号种子、印尼组合希达亚图拉/
8
遗憾,林诗栋1:3爆冷输给了达科这场比赛,林诗栋感觉放不开,应该是上一场
9
我刚听一位不愿透露姓名的越南足球评论员在休息室叹气说:“这次输给中国,球迷心里堵
10
终于明白吴冠希为什么打的那么好了,不是因为四川男篮实力太弱,而是因为——他