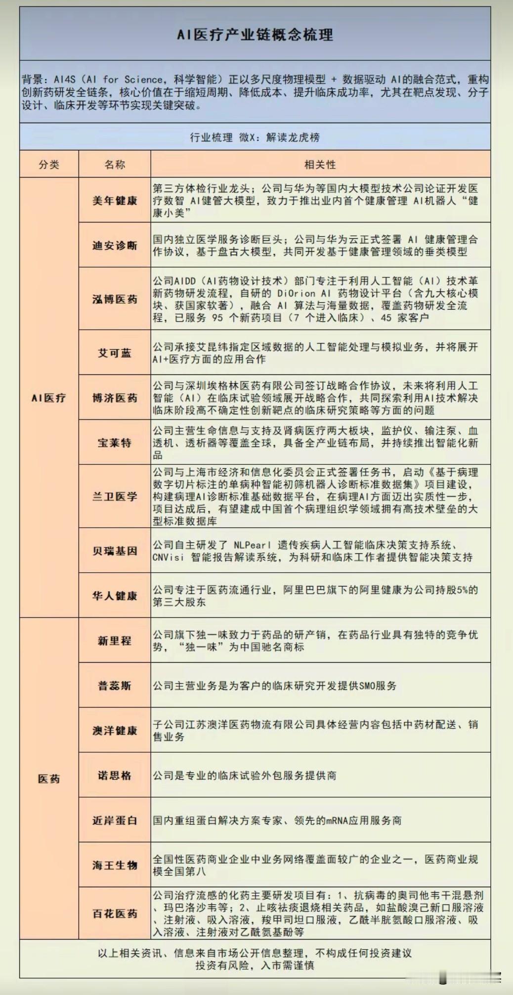
AI+医疗产业链全景解析:科技赋能,重塑行业新生态 AI技术正加速与医疗健康产业深度融合,以“AI for Science”为代表的新范式,通过多尺度物理模型与数据驱动的结合,正在重构药物研发、疾病诊断、健康管理等全链条环节,显著提升研发效率、降低临床成本,并推动个性化医疗发展。 从产业链各环节来看,AI在药物研发领域已实现从靶点发现到分子设计的突破;在医学诊断层面,病理影像智能分析、基因数据解读等应用逐步落地;在健康管理方面,AI大模型助力个性化健康干预与慢病管理;而在临床试验与医药流通环节,智能化工具正提升研究效率与供应链协同水平。 当前,AI+医疗概念受到市场广泛关注,政策支持与技术迭代共同推动行业热度攀升。尤其在创新药研发、精准医疗、智慧健康管理等赛道,呈现出较高的成长潜力。未来,随着算法优化、数据积累与行业合规体系的完善,AI医疗应用有望从辅助工具向核心决策系统演进,形成可持续的商业模式。但同时也需关注技术落地周期、数据安全与行业监管等挑战。整体来看,AI与医疗的交叉融合仍处于快速发展阶段,长期向好趋势明确,具备扎实技术积累与场景落地能力的企业或更具发展韧性。 AI医疗 AI医学技术 AI医疗系统 ai医疗健康 ai医疗产业 AI医疗大脑 ai医药研发 ai医疗评测 AI产业链 股市分析 贵州特产黔椒苑香酥辣炸辣椒香辣脆干零食
