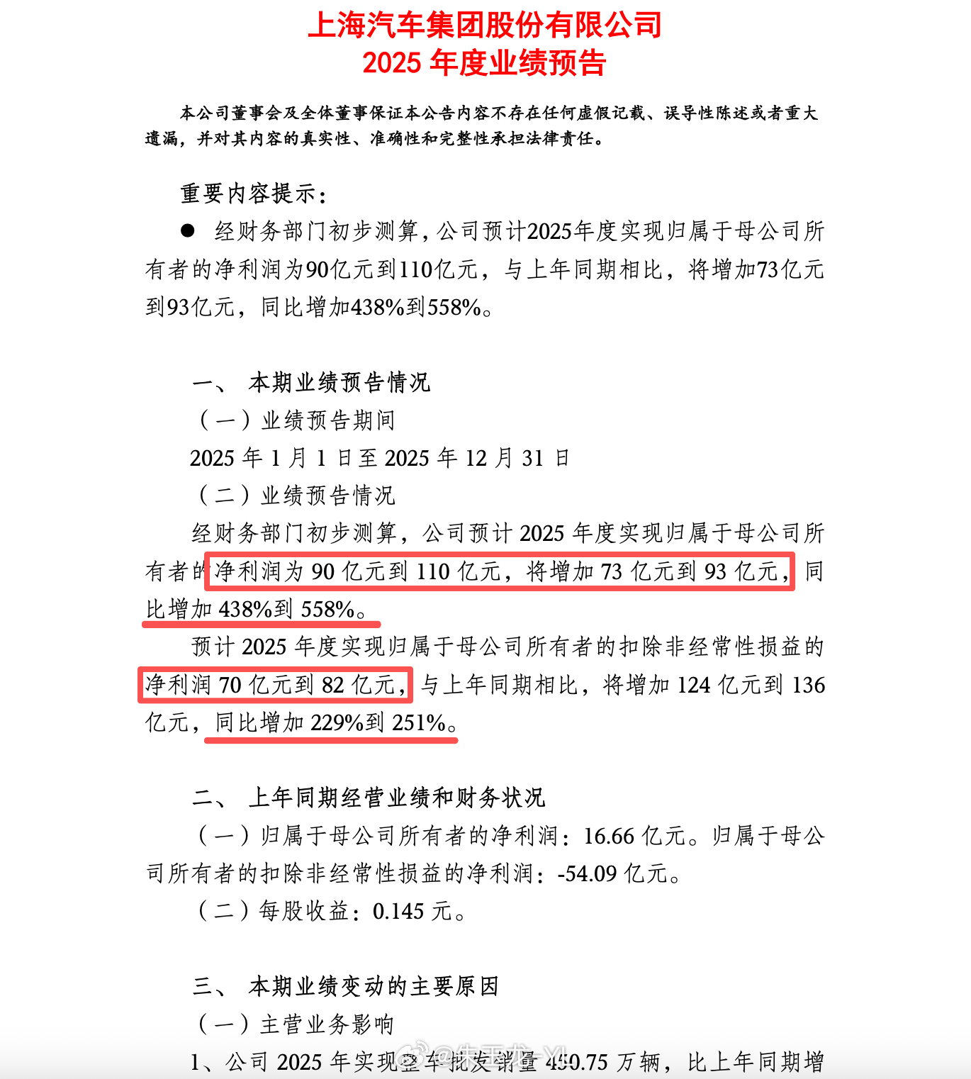
上汽集团发布2025年度业绩预,在经历深度调整之后,在新领导层的率领下,已经迎来业绩大反弹。2025年度实现归属于母公司所有者的净利润为90亿~110亿元,与上年同期相比,将增加73亿~93亿元,同比增加438%~558%……挺厉害的新能源汽车大v聊车

上汽集团发布2025年度业绩预,在经历深度调整之后,在新领导层的率领下,已经迎来业绩大反弹。2025年度实现归属于母公司所有者的净利润为90亿~110亿元,与上年同期相比,将增加73亿~93亿元,同比增加438%~558%……挺厉害的新能源汽车大v聊车

猜你喜欢
作者最新文章
热门分类
汽车TOP
汽车最新文章