老涛资讯网
八上数学|分式方程实际问题练习
靖搞学习
2026-01-15 18:06:22
不懂就问有问必答 练习题 初中数学笔记
0
阅读:1
靖搞学习
感谢大家的关注
作者最新文章
1
八上数学 | 分式方程实际问题练习
2
2025初三期末数学(朝阳)
3
2025年12月四中试卷(答案在附件)
4
初二数学期末复习:2025年12月四中练习
5
2026朝阳区初三化学上期末试卷
6
2024朝阳区初一数学期末试卷
7
2026年朝阳初三历史期末试卷(无答案)
8
七上数学 | 一元一次方程实际问题新题型
9
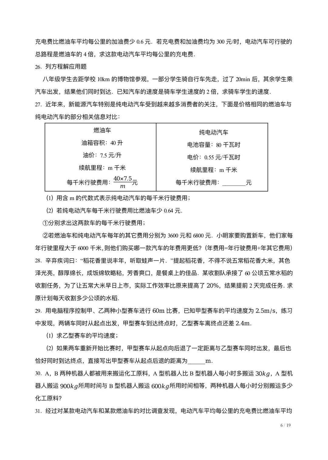
数学应用题不会找关系?超全等量关系来了
10
七上语文 | 基础知识点默写填空
热门分类
推荐
热榜
军事
NBA
体育
社会
明星八卦
娱乐
财经
科技
汽车
历史
国际
游戏
动漫
公益
搞笑
商业
互联网
数码
国际足球
房产
家居
时尚
科学探索
职场
育儿
股票
教育
影视
情感
热点
中国军情
武器
中国南海
中国足球
亚洲杯
科比
综合体育
CBA
投资
大咖秀
外汇
创业
风口
SUV
豪车
概念车
优惠
新能源
美国
欧洲
朝日韩
俄罗斯
孕期
街拍
婚姻
正能量
教育
TOP
1
这几个小朋友全网刷屏了!篮球场上一次小小的表演失误,几个小朋友临危不乱的救场,
2
学校查寝时没收的,太可怕了
3
好奇不?公务员的另一半是干啥的?
4
现在的女大学生这么讲究的吗?
5
来了新理发师之前间隔15天理发,现在5天就得理一次发
6
当初中同学突然加你
7
现在的女大学生这么讲究的吗?
8
为啥现在大学生都喜欢这样穿呀,有人清楚不?
9
广东省教育厅今天刚刚发布:华南理工大学,暨南大学,华南农业大学,南方医科大学,华
10
“太意外了!”北京,一26岁女生北大研究生毕业后,没进大厂、没搞科研,反而留校
教育
最新文章
1
“这真是命中注定啊!”刷到一个视频,一位女子记录自己复读一年的成果。去年,她以5
2
钱学森之子钱永刚,怒批教育,犀利发声:“中国教育最缺的不是分数,而是无休止的一味
3
最近一位省教育厅长说了句大实话,捅破了教育圈里一层窗户纸。他说现在学校里有个
4
其实,教师也很难,家长在左右教师。昨天晚上,和一个公办中学的教师聊天,这个教师
5
这第三份预测名单一出来,倒是品出点新意思了。单看学校,确实都是各省响当当的“
6
广州市教育局正式官方宣布,广州市中小学义务教育学校从今年开始本学期的期末除毕业班
7
复旦大学钱文忠教授,撕开了中国社会当下最大的遮羞布,振聋发聩!他说:“我们的社会
8
听个刚从昭苏支教回来的哥们儿吐槽,说咱们都被贺娇龙那“策马女侠”的视频给骗了。
9
复旦大学钱文忠教授,撕开了中国社会当下最大的遮羞布,振聋发聩!他说:“我们的社会
10
嫌民办本科学费贵?那是因为你没算明白这笔账!公办一年学费5000,民办普遍2.8