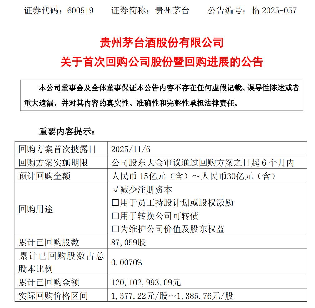
茅台今天这根中阳线一拉,感觉公司抄底成功了呀,昨晚茅台发了回购公告:公司于2025年12月31日首次回购,已回购87059股,占总股本0.0070%,支付总金额1.20亿元,回购价在1377.22-1385.76元/股。 我们算一下,这价格比段永平上次买的都低呀,平均价折算下来大概是1381元每股,只能说回购的操盘手里有“大神”,时间点选的是真好!希望公司趁着股价还没完全拉起来,多回购一点,这样在6月份之前注销掉,大小股东的年度分红也能增加一点! 其实茅台近来动作频频,先是在元旦放开普茅的申购,每人每天可以在i茅台申购12瓶普茅,价格为1499元;后来卖的太火爆了,于1月3日晚间调整限购规则,将春节前的单人每日限购量降至6瓶。即便如此,1月4日政策落地当天,i茅台APP仍持续显示“补货中”。据官方披露,元旦三天超10万名用户成功购得茅台产品。 所以按照这个趋势,今年的业绩大概率是稳得住,短期涨一涨也是在情理之中!


