百度昆仑芯概念股一览表 看看哪家是最正宗的未来科技概念股 百度旗下昆仑芯拟

半城烟论财源 2026-01-03 13:22:13

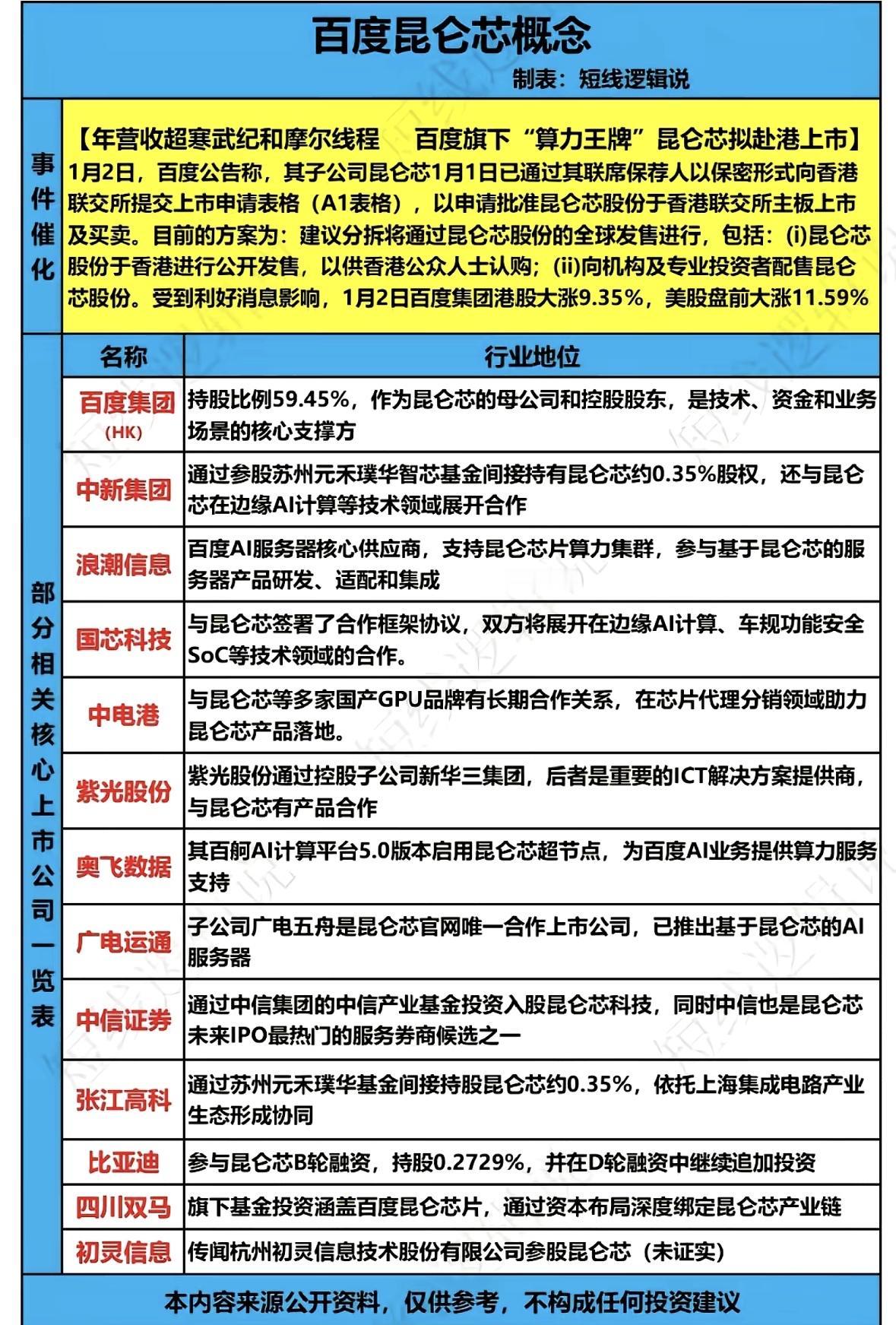
百度昆仑芯概念股一览表 看看哪家是最正宗的未来科技概念股 百度旗下昆仑芯拟赴港上市,对A股上市公司 影响巨大。 带动股价大涨,多家企业合作布局AI算力产业链。

0 阅读:10
半城烟论财源

半城烟论财源

感谢大家的关注