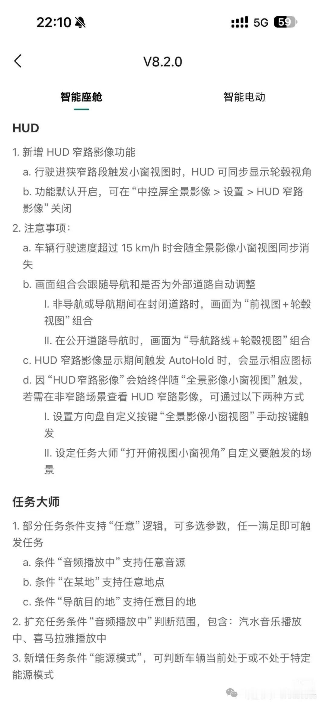
从公众号捞的图,理想OTA8.2的更新内容看着图二在智能座舱的升级应该是新增了在这些模式下远程支持打开/关闭,实时监控的功能,,但我记得22款的好像没有车内摄像头?✅HUD在窄路上会显示轮毂影像✅新增主驾面容切换在智驾方面的更新内容不是很多🤔大v聊车理想i6理想l9








从公众号捞的图,理想OTA8.2的更新内容看着图二在智能座舱的升级应该是新增了在这些模式下远程支持打开/关闭,实时监控的功能,,但我记得22款的好像没有车内摄像头?✅HUD在窄路上会显示轮毂影像✅新增主驾面容切换在智驾方面的更新内容不是很多🤔大v聊车理想i6理想l9








作者最新文章
热门分类
汽车TOP
汽车最新文章