(想直接看答案,存多少钱,看图7-8)
2025年马上过去了
今年我很大的一个变化
就是勇敢的迈出了这一步
结束了自己的职业生涯,开启新的生活
之前也有不少粉丝想听“关于退休生活”
在这辞旧迎新的时刻里
我想拆成多个议题,
一个个和大家讨论,充分交流下
也想听听不同人,或已经经历过的朋友的感受
并会沉淀在这个文档里(图2)
前段时间发了条笔记提及了退休这个事儿
一下子有300人进群了(图9)
周末见了发小,也聊了这个
问我为啥是今天不上班,不是去年或明年
我觉得是因为3个点到时机了
[打卡R]提前退休,需要做好哪些准备?
[向右R]一定的经济基础
匹配自己支出水平的“财务自由”
[向右R]想清楚自己想过什么样的生活
想要啥,不想要啥,对应的付出/成本是什么?且做到逻辑自洽
[向右R]能行动起来,自律
找到自己想做的事情,且乐在其中,且知行合一
今天,这里主要聊聊1,存多少钱可以退休
我用了2000多字,分享了我自己的看法
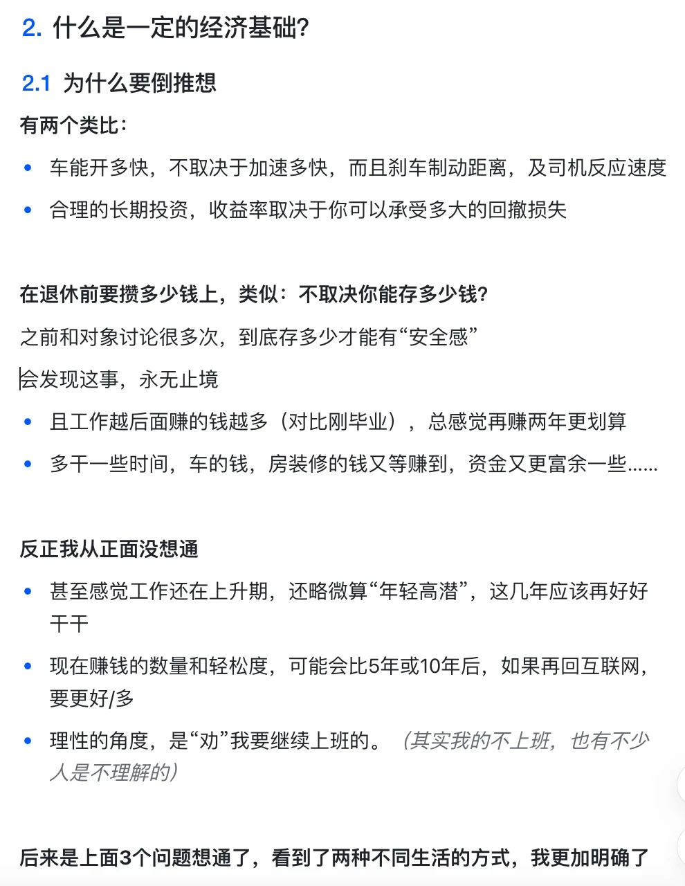
[拔草R]图3:讲了我之前的困惑,一直没有定好存多少钱
后来,觉得用倒推的方式来想这个问题更适合
[拔草R]也就是图4,我想清楚了自己想过什么样的生活,对自己未来有什么预期(这里只是简单说下,之后还会详细聊聊)
[拔草R]想过这样的生活,那日常开销多少,也就是图5-6
这里只算了旅居的费用,没算其他方面的,比如社保,买房买车等等。
而且旅居方式很多,消费水平也差异很大
我的想法是,先达到最低水准线就行
这样就能先跑起来,先提前体验感受,不然要存到猴年马月(特别是像我们这样的普通人)
之后如果有了其他收入,那就升级体验
如果没有也没事
[拔草R]基于这些开销,要存多少钱钱,图7-8
应该是大部分关心的
前面没兴趣,可以直接翻到这部分
Ps.我也想听听大家的想法感受。想深入交流的可以进群,也可以收藏我那个文档,会持续更新进去。
退休计划 辞职去旅行 边旅游边工作 提前退休 不上班 不上班的日子 不工作 北漂 北漂生活 离职








