老涛资讯网
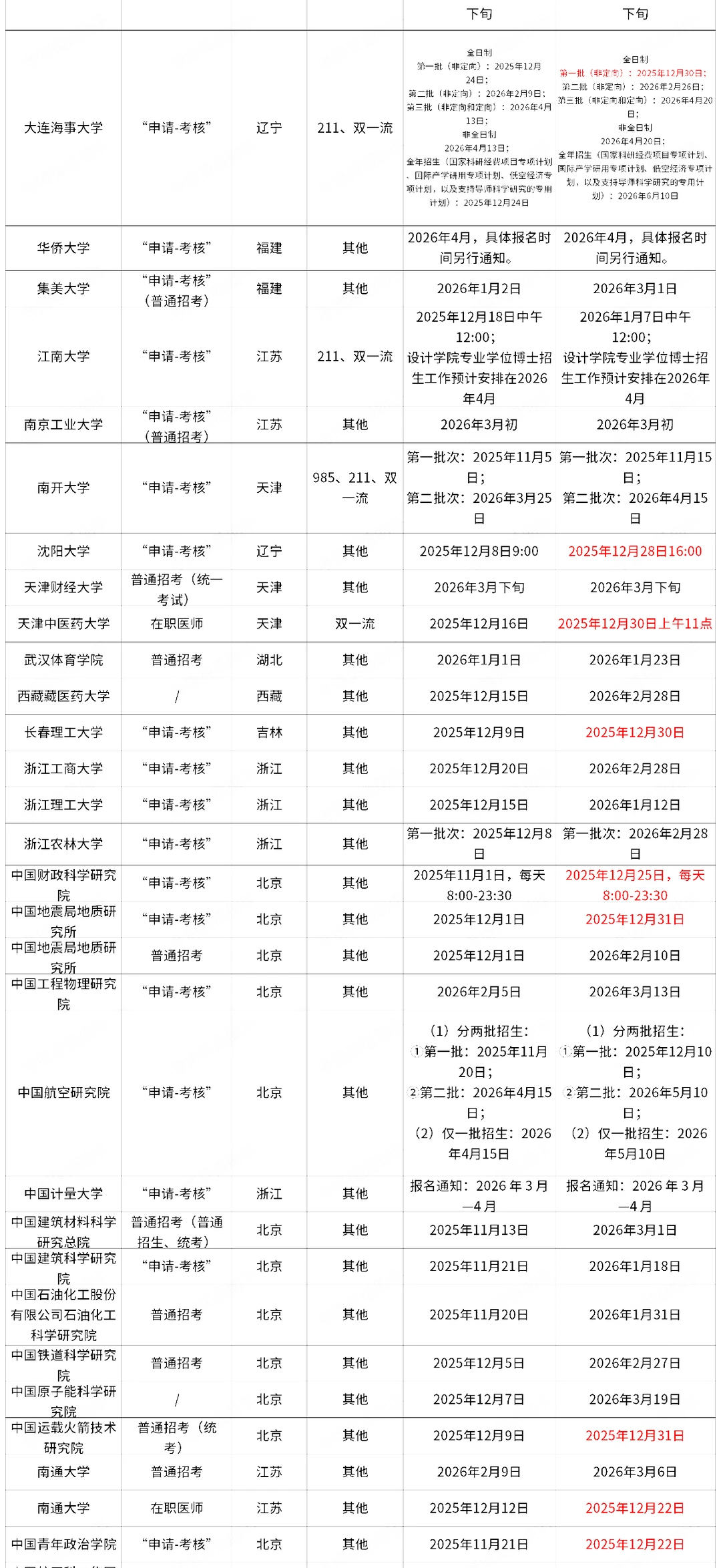
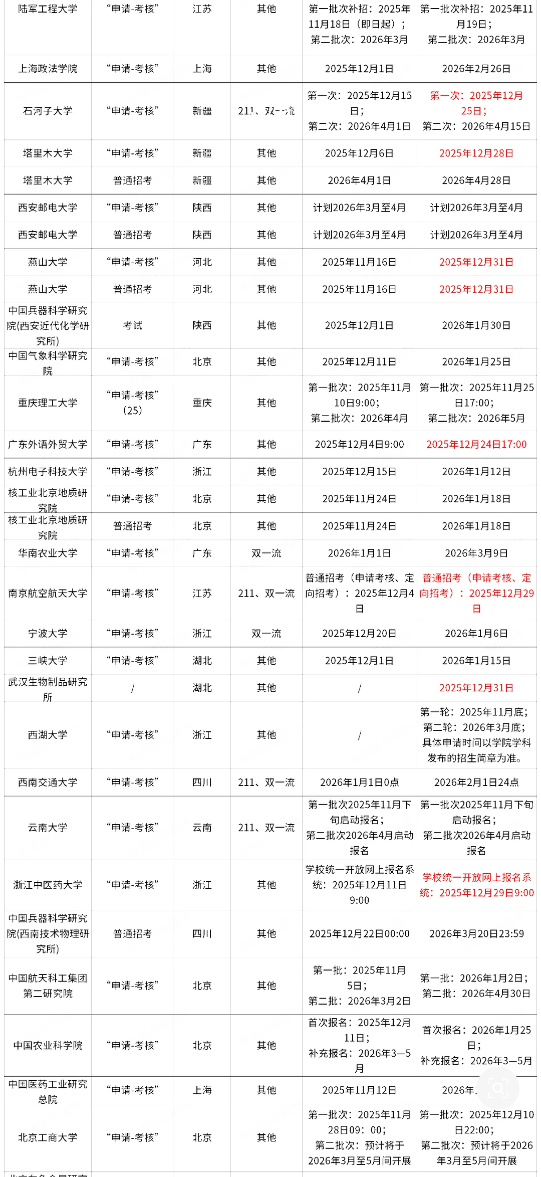
26申博!全国博士招生时间更新(12.22)
懂考博的小锦鲤
2025-12-27 23:00:55
博士申请考核制 工程类博士 博士申请 博士录取 硕博圈 国家自然科学基金 在职读博 博士留学 PhD申请
0
阅读:0
懂考博的小锦鲤
感谢大家的关注
作者最新文章
1
中山大学首届会计博士!笔试加面试!马上截止
2
懂考博的二师兄线下办公室来了!
3
如何申博,一段话告诉你
4
申博套磁信到底要不要每个人都写一封
5
25考博已出高校-双非和双一流-截止11月14
6
25申博-已出985211博士报名学校
7
需要南开大学法学博士辅导老师,求自荐或推荐!
8
福建师范大学经济有非全日制博士!
9
杭州师范大学2025年博士研究生招生日程安排
10
25年申博这么难吗
热门分类
推荐
热榜
军事
NBA
体育
社会
明星八卦
娱乐
财经
科技
汽车
历史
国际
游戏
动漫
公益
搞笑
商业
互联网
数码
国际足球
房产
家居
时尚
科学探索
职场
育儿
股票
教育
影视
情感
热点
中国军情
武器
中国南海
中国足球
亚洲杯
科比
综合体育
CBA
投资
大咖秀
外汇
创业
风口
SUV
豪车
概念车
优惠
新能源
美国
欧洲
朝日韩
俄罗斯
孕期
街拍
婚姻
正能量
教育
TOP
1
现在的大学老师都这么的漂亮啊?
2
这样演高中生是不是有点过分了
3
现在的大学生都喜欢这样穿的吗?冬天真的不怕冷
4
会当凌绝顶,一览众山小[比心][比心]
5
现在的女大学生还是太权威了[点赞]
6
作为大学,在上课时穿得这么暴露,难道老师不管吗?
7
内娱是没人了嘛?这都能来演高中生?
8
越南表妹阿香一天比一天漂亮05年在校大学生河内国际学院2026年6
9
学校查寝时没收的,太可怕了
10
作为空姐,在航班上的一举一动,都有非常严格的规定,所有动作的要求都是教科书级别的
教育
最新文章
1
终于有人提出这个问题了!小学教师在岗月薪约4000元,退休后却能领取8000-
2
近期坐班制在民办高校、专科及“双非”院校集中推行,新教师多需“双肩挑”且强制坐班
3
大学老师开始坐班不是个好兆头小学一年级的教室里,空位比课桌多。十年后,这批孩子升
4
一些大学老师开始坐班了对此有网友表示说:“读大学的时候,我很羡慕当时的老师,
5
一些大学老师开始坐班了大学老师开始坐班,这事儿挺让人意外的。以前印象里,大学老
6
凌晨时分,700多名高中生在睡梦中被突然叫醒,就听到学校倒闭的消息。长沙这所民办
7
末流211的“金字招牌”还能用几年?一张排名图撕开高校残酷现实!最近,一张“
8
德国留学生回国率为何高达九成?现在很多家庭送孩子去德国留学,但十个里差不多九
9
广东省教育厅今天刚刚发布:中山大学,华南理工大学,暨南大学,华南农业大学,南方医
10
现实中,这个专业的就业率高的吓人!