老涛资讯网
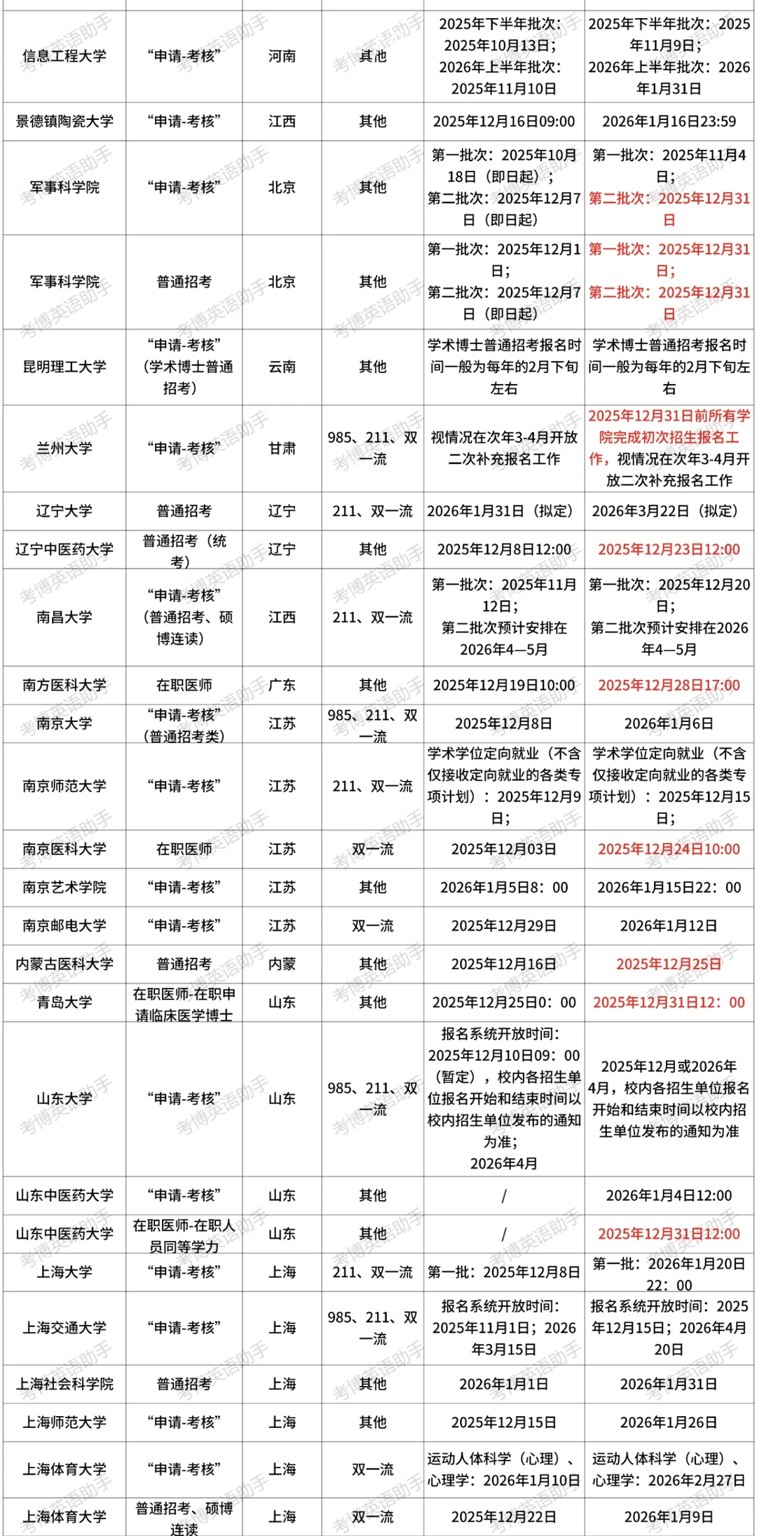
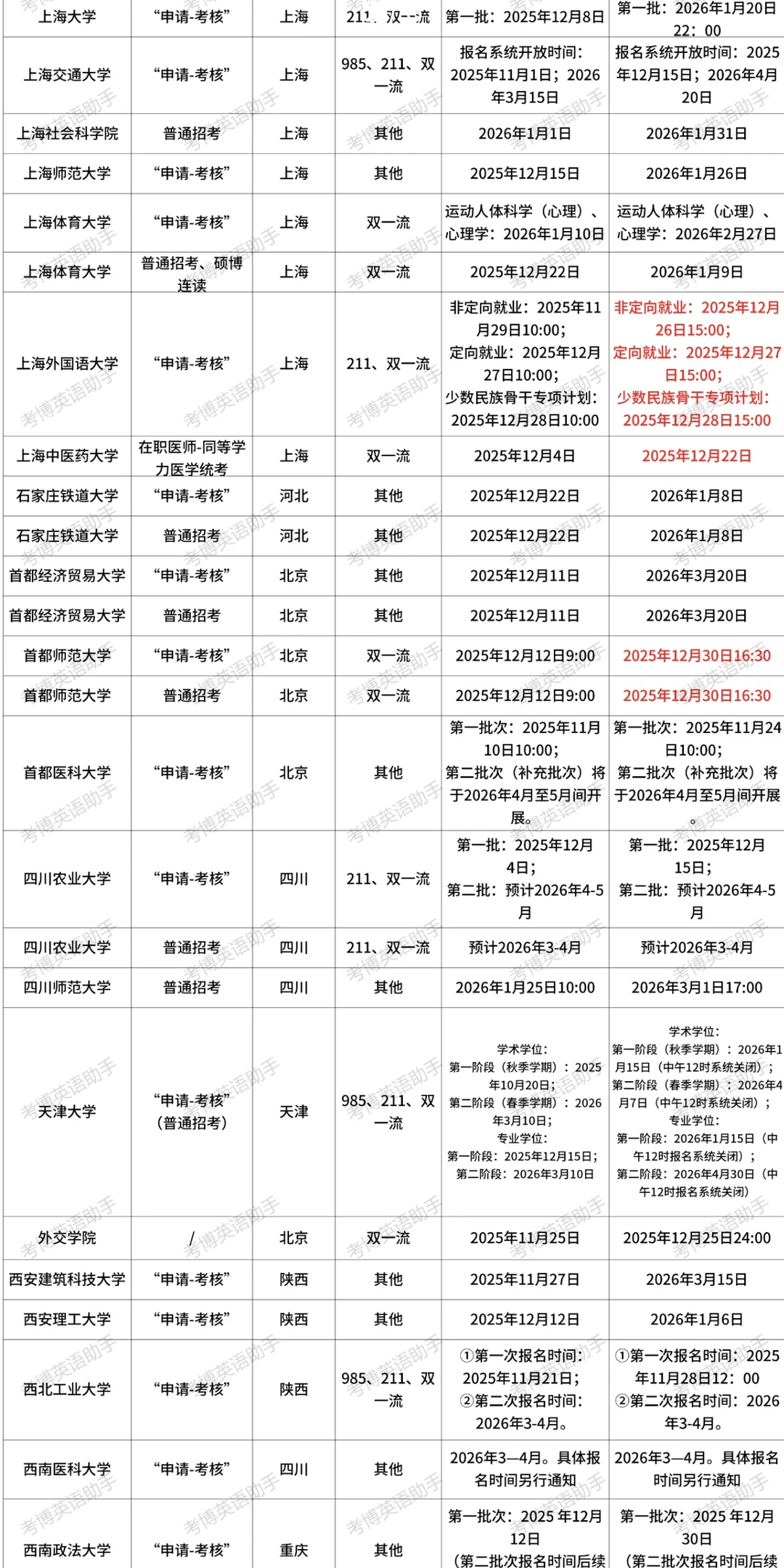
2026考博报名时间汇总
懂考博的小锦鲤
2025-12-24 15:01:42
博士申请考核制 工程类博士工程类博士 博士录取 博士 水博 大学生考证时间表 考博
0
阅读:0
猜你喜欢
高中女老师可以穿高跟鞋吗?
【1点赞】
中小学
MingZhC
2025-12-23
绝了!千+斧+万+米饭,能猜出这成语的都是语言达人!
【2评论】【1点赞】
米饭
爱生活的快快乐乐的猪
2025-12-23
第三轮“双一流”预测最大热门:中北大学中北大学被广泛视为第三轮“双一流”评选
【5点赞】
中北大学
大学
魅中国BOC
2025-12-23
大学生男女可以开放到什么程度?
【11评论】【13点赞】
大学生
就业
大学
MingZhC
2025-12-23
中考临时改通知,26届中考娃天都塌了作为过来人,真心劝2026届中考家长:现在
【9点赞】
语文
中考
中小学
升学路向导·K12
2025-12-23
考公考公,名义上是考公,实则是考背景考关系。这就是现在社会的规则,没有背景关系人
公务员
招聘
行者plus
2025-12-23
中考数学新变化在于情境和多学科融合如图不是直接给出数学模型而是需要你懂得
【5点赞】
数学
中考
数学放大镜
2025-12-24
县城女教师的二十万电车,一年竟要花这么多钱!2022年我咬牙入手了一辆近三
教师
洞察
2025-12-23
懂考博的小锦鲤
感谢大家的关注
作者最新文章
1
扬州大学2025年公开招聘教学科研服务人员公
2
考博常见问题及答案(建议收藏)
3
苏州科技大学2025教师聘用名单
4
高校宣布:博士生补助,涨了!
5
2026考博报名时间汇总
6
12月31日前截止报名的博士点高校汇总
7
2025年下半年(冬季)杭州师范大学公开招聘教
8
考博复试一些缓解焦虑的tips
9
导师眼里的论文vs我眼里的论文
10
考博常见问题及答案!!建议收藏
热门分类
推荐
热榜
军事
NBA
体育
社会
明星八卦
娱乐
财经
科技
汽车
历史
国际
游戏
动漫
公益
搞笑
商业
互联网
数码
国际足球
房产
家居
时尚
科学探索
职场
育儿
股票
教育
影视
情感
热点
中国军情
武器
中国南海
中国足球
亚洲杯
科比
综合体育
CBA
投资
大咖秀
外汇
创业
风口
SUV
豪车
概念车
优惠
新能源
美国
欧洲
朝日韩
俄罗斯
孕期
街拍
婚姻
正能量
教育
TOP
1
现在的大学老师都这么的漂亮啊?
2
这样演高中生是不是有点过分了
3
现在的大学生都喜欢这样穿的吗?冬天真的不怕冷
4
会当凌绝顶,一览众山小[比心][比心]
5
现在的女大学生还是太权威了[点赞]
6
作为大学,在上课时穿得这么暴露,难道老师不管吗?
7
内娱是没人了嘛?这都能来演高中生?
8
越南表妹阿香一天比一天漂亮05年在校大学生河内国际学院2026年6
9
学校查寝时没收的,太可怕了
10
作为空姐,在航班上的一举一动,都有非常严格的规定,所有动作的要求都是教科书级别的
教育
最新文章
1
教育部一脚急刹车,直接把高中给踩停了。高一高二不准跨校统考,高三顶多两次模拟考
2
教育部官宣!2026年1月1日起,全国中小学校外试卷,不管纸质还是电子的,
3
“笑不活!湖北孝感,老师正在上课,突然发现一学生打瞌睡,不料,老师没有责骂,也没
4
教育部近日发重磅通知2026年1月1日起全国中小学严禁以任何形式向校外组织
5
教育部这回是真急了,明文规定:中小学考试成绩不排名了!义务教育阶段基本全年无考试
6
外甥今年初考考了601分,选学校的时候犹豫了很久!最后选了市里一所普通的高中,现
7
这班主任怎么也没想到学生家长找他对质,居然开了录音没想到他为人师表,将学生留
8
传不如身教!12月13日报道,一个高中生想换一个新的苹果手机,妈妈不同意,他绝食
9
小学生写的古今对比绝了!老师建议保送清北,评论区说说你服不服
10
为啥现在大学生都喜欢这样穿呀,有人清楚不?