老涛资讯网
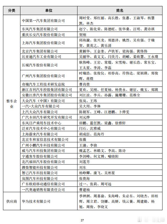
《汽车智能座舱分级与综合评价白皮书》参与编写单位,很多车企都在列,除了部分车企
海雪看汽车
2025-11-27 11:48:32
《汽车智能座舱分级与综合评价白皮书》参与编写单位,很多车企都在列,除了部分车企
0
阅读:0
海雪看汽车
感谢大家的关注
作者最新文章
1
香港火灾已有75人遇难由于香港大埔地区发生严重火灾,造成重大人员伤亡。央视节目组
2
也是排面了,希望能推动汽车销售模式的进步
3
明天就要去参加央视鸿蒙星光盛典了,一场非常盛大的晚会,很显然,也不仅仅属于华为,
4
赛力斯捐赠500万港元,紧急驰援香港大埔火灾救援香港起火大楼已无大面积明火
5
来给我的尚界H5上牌,前面偶遇一台享界S9T,帅呀
6
今天大家好像都在讨论“花果”?花果什么?什么花果?无花果吗
7
小鹏汽车捐赠500万港元驰援香港大埔火灾救援
8
《汽车智能座舱分级与综合评价白皮书》参与编写单位,很多车企都在列,除了部分车企
9
鸿蒙智行称已充分收集证据划个重点:“移花接木、张冠李戴、自导自演”,是谁的手笔呢
10
最近发生了什么变化?对鸿蒙智行的抹黑攻击明显陡然增多。坚决追究到底,对待造谣抹黑
热门分类
推荐
热榜
军事
NBA
体育
社会
明星八卦
娱乐
财经
科技
汽车
历史
国际
游戏
动漫
公益
搞笑
商业
互联网
数码
国际足球
房产
家居
时尚
科学探索
职场
育儿
股票
教育
影视
情感
热点
中国军情
武器
中国南海
中国足球
亚洲杯
科比
综合体育
CBA
投资
大咖秀
外汇
创业
风口
SUV
豪车
概念车
优惠
新能源
美国
欧洲
朝日韩
俄罗斯
孕期
街拍
婚姻
正能量
汽车
TOP
1
2026ToyotaRAV4
2
好帅我说的是车
3
问界M9L又出现了,看来推向市场只是时间问题了,并且极大概率这就是首款冠以“非凡
4
昨天小鹏科技日最出圈的就是机器人全网都在找它是披着皮的真人的证据确实相比今年4月
5
10月新势力销量:大家涨的都很疯狂啊
6
为啥股价会跌?没看明白。单从步态讲小鹏机器人是全球走得最好最像人的。我平时研究临
7
25年1-9月全球新能源品牌销量榜TOP20,来自咱中国的品牌有十一个[doge]比
8
2026款吉利银河星舰7EM-i将于11月19日上市!搭载全新雷神AI电混2.
9
11~16万,光买这个壳都值了吧
10
2021年奥迪在中国卖了64.05万辆;2022年奥迪在中国卖了57.86万辆;
汽车
最新文章
1
2025新规3大实招,停车费“刺客”退场!你是否遇到过“停车一小时八分钟按俩小时
2
广汽丰田2026款凯美瑞上市,落地15万就能拿到最新款,这样的价格把我整蒙了,1
3
11.98万元的凯美瑞来了!12.99的天籁来了,还带鸿蒙座舱!当合资车反应
4
累计突破200万辆,原来用FlymeAuto已经有30款车了,还有几款其他品牌
5
国内卖得最好的是比亚迪!出口呢?奇瑞1-10月狂销106万辆稳坐头把交椅,比亚
6
近距离感受了一下宁德时代巧克力换电的过程速度比隔壁蔚来快一点点,声音也稍微小了一
7
方程豹钛7上市80天狂卖超5万台,10月销量20024辆,11月预计再破2万,仅
8
2026款大众迈腾5款车型上市,售价17.99万-24.69万,改款玩起“智能加
9
华为乾崑智驾ADS高速L3解决方案已开启多城多车型内测!问界M9、尊界S800
10
吉利银河M9提了!大六座,集银河关键技术为一身,买回家更能够好好感受全域AI智能