老涛资讯网
秋柳给娱乐的文章
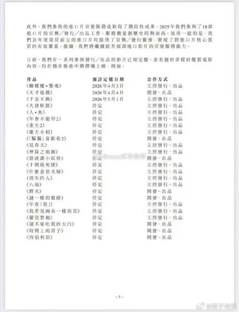
猫眼待映电影猫眼待映作品猫眼待映电影,可以可以,
2026-03-27 11:31
迪丽热巴提灯入世迪丽热巴共赴归墟迪丽热巴提灯入世,哇塞哇塞,
娱乐
2026-03-27 11:30
尚公主福利照孟子义李昀锐尚公主福利照孟子义李昀锐尚公主福利照,可以,
娱乐
2026-03-27 11:30
王鹤棣开启美味冒险王鹤棣云朵上蹦迪王鹤棣开启美味冒险,不错不错,
2026-03-27 12:30
网传湖南卫视Q2编排网传湖南台Q2编排网传湖南卫视Q2编排,可以可以,
娱乐
2026-03-27 11:31
鹿晗工作室致歌迷朋友鹿晗方致歌迷朋友鹿晗工作室致歌迷朋友,可以可以,
娱乐
2026-03-27 11:31
长安二十四计韩国官网海报成毅长安二十四计韩国官网海报成毅长安二十四计韩国官网海报
娱乐
2026-03-27 12:31
丝芭艺人解约赔偿金丝芭艺人解约赔偿金额丝芭艺人解约赔偿金额,我的天,
娱乐
2026-03-26 22:32
赵今麦王安宇一念江南赵今麦王安宇或演一念江南赵今麦王安宇或演一念江南,真假,
娱乐
2026-03-26 22:32
登陆少年活动怼脸生图登陆少年Prada活动怼脸生图登陆少年Prada活动怼脸生图
娱乐
2026-03-26 20:32
张凌赫田曦薇逐玉拥抱海报张凌赫田曦薇逐玉甜蜜海报张凌赫田曦薇逐玉拥抱海报,不错不
娱乐
2026-03-26 23:32
田栩宁bkt直播造型田栩宁白马临长野田栩宁bkt直播造型,不错不错,
娱乐
2026-03-26 20:30
黑夜告白提档黑夜告白提档了黑夜告白提档,可以可以,
娱乐
2026-03-26 21:37
张艺兴300%回头率张艺兴抢先一步张艺兴300%回头率, 哇塞,
娱乐
2026-03-26 20:30
黄晓明想成为家里的第一位博士 加油啊晓明哥
娱乐
2026-03-26 18:31
宋茜状态check宋茜黄短发宋茜状态check,好看,
娱乐
2026-03-26 16:30
张凌赫宋祖儿或演刺棠张凌赫宋祖儿或将合作刺棠张凌赫宋祖儿或将合作刺棠,真假,
娱乐
2026-03-26 16:30
辛芷蕾决定即兴开花辛芷蕾开花自拍辛芷蕾决定今天即兴开花,好美,
娱乐
2026-03-26 16:31
虞书欣杀青晒粉丝合照虞书欣云初令杀青图虞书欣杀青晒粉丝合照,哇塞,
娱乐
2026-03-26 16:30
龚俊以心待人龚俊法庭造型龚俊以心待人,好帅,
娱乐
2026-03-26 15:39
第一页
下一页
秋柳给娱乐
感谢大家的关注
热门分类
推荐
热榜
军事
NBA
体育
社会
明星八卦
娱乐
财经
科技
汽车
历史
国际
游戏
动漫
公益
搞笑
商业
互联网
数码
国际足球
房产
家居
时尚
科学探索
职场
育儿
股票
教育
影视
情感
热点
中国军情
武器
中国南海
中国足球
亚洲杯
科比
综合体育
CBA
投资
大咖秀
外汇
创业
风口
SUV
豪车
概念车
优惠
新能源
美国
欧洲
朝日韩
俄罗斯
孕期
街拍
婚姻
正能量