老涛资讯网
热浪大娱的文章
王霏霏38岁生图状态 王霏霏38岁的状态好好,上海活动现身,镂空装优雅出众,生图
娱乐
2026-03-26 19:00
头部演员团队谈演员人脸AI授权 像肖战、杨紫这样的头部演员,需要在合同里加AI相
娱乐
2026-03-26 18:00
辛芷蕾溢出屏幕的生命力这溢出屏幕的生命力!!用镂空罩衫搭配连衣裙,简单又不失去干
娱乐
2026-03-26 18:01
2026北影节天坛奖入围片单百花奖将在北京举办 26日,第16届北京国际电影节举
娱乐
2026-03-26 17:04
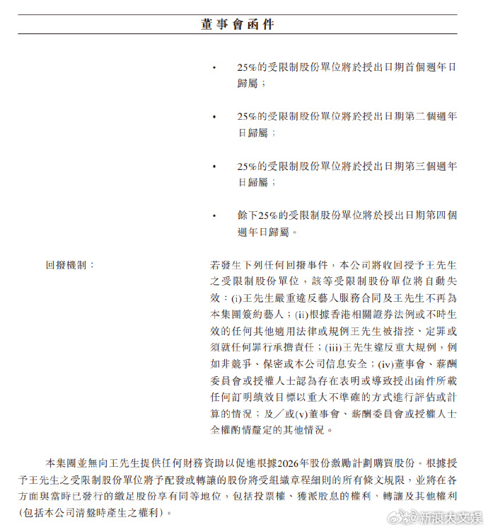
乐华娱乐寻求与王一博的长期合作乐华建议向王一博授出股份奖励 据乐华娱乐25日公开
娱乐
2026-03-26 17:04
刘晓庆妹妹及外甥否认造谣刘晓庆去世刘晓庆外甥方否认造谣 26日,刘晓庆妹妹及外甥
娱乐
2026-03-26 17:06
林志玲回应复出拍戏 据港媒,林志玲受访时被问到时隔8年参与拍摄《玉兰花开君再来》
娱乐
2026-03-26 17:04
叶舒华出演电影 叶舒华将出演电影 《幸福快乐的日子》,电影讲述透过一对个性截然不
娱乐
2026-03-26 17:01
妹妹说赞成刘晓庆把遗产捐给国家刘晓庆妹妹再次发声 据杜恩湖,刘晓庆妹妹刘晓红针对
娱乐
2026-03-26 17:02
杜绝革命军事题材神剧和过度娱乐化 25日,建军百年重点电视剧创作推进会举行。会议
2026-03-26 11:00
偶遇谢娜夜骑给张杰送花谢娜穿张杰周边衣服 当又在鸟巢开演唱会,那你一定会在北京偶
娱乐
2026-03-26 11:01
鬼怪全员回归拍十周年特辑 据韩媒,《孤单又灿烂的神:鬼怪》预计今年上半年播出10
娱乐
2026-03-26 11:01
Danielle方指责ADOR故意拖延诉讼 据韩媒,ADOR索赔NewJeans
娱乐
2026-03-26 11:01
张峻豪要学刘宇宁直播开音效张峻豪出场bgm是非诚勿扰 张峻豪被cue到刘哥直播
娱乐
2026-03-25 21:06
HBO回应剧版斯内普演员收到死亡威胁 HBO回应剧版斯内普演员收到死亡威胁称:“
娱乐
2026-03-25 20:04
韩国短剧导演生存综艺 据韩媒,韩国将推出短剧导演生存综艺《导演竞技场》,让导演们
2026-03-25 19:05
TVB2025年全年盈利TVB更名 电视广播有限公司(TVB)发布2025年业绩
财经
2026-03-25 20:02
前哨奖与白玉兰关联度有多大 白玉兰官方从未设立或承认过“前哨奖”等说法,且白玉兰
娱乐
2026-03-25 17:01
郑少秋退休郑少秋近况 24日,郑少秋影迷会发布郑少秋2026年生日感言,郑少秋透
娱乐
2026-03-25 15:00
阮经天方不回应恋情 近日,阮经天与小20岁女友在东京同游被偶遇,二人十指紧扣逛街
娱乐
2026-03-25 15:00
第一页
下一页
热浪大娱
感谢大家的关注
热门分类
推荐
热榜
军事
NBA
体育
社会
明星八卦
娱乐
财经
科技
汽车
历史
国际
游戏
动漫
公益
搞笑
商业
互联网
数码
国际足球
房产
家居
时尚
科学探索
职场
育儿
股票
教育
影视
情感
热点
中国军情
武器
中国南海
中国足球
亚洲杯
科比
综合体育
CBA
投资
大咖秀
外汇
创业
风口
SUV
豪车
概念车
优惠
新能源
美国
欧洲
朝日韩
俄罗斯
孕期
街拍
婚姻
正能量