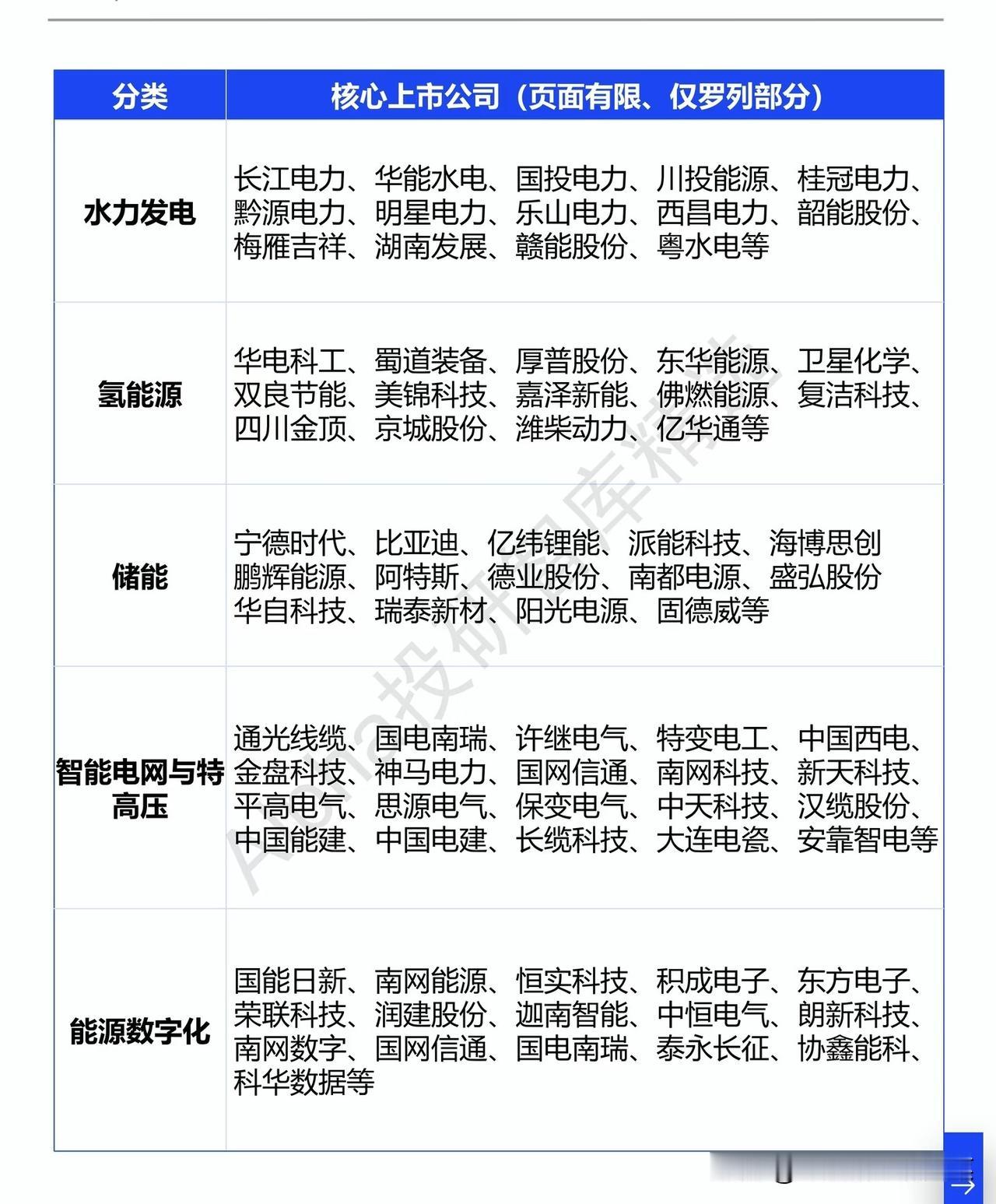
能源强国定调!万亿赛道的机会,藏在这些方向里 当全球能源格局加速重构,一场关乎国家命脉的能源革命,正从顶层设计落地到资本市场。4月20日的专题学习,以“统筹能源安全和绿色低碳转型,加快建设新型能源体系”为主题定调,一个问题值得所有投资者深思:在这场关乎国运的能源棋局中,哪些赛道能真正站上时代风口? 这次会议的定调,绝非泛泛而谈,而是给出了清晰的破局路径。一方面,要坚持全国一盘棋,大力发展分布式光伏、分散式风电,因地制宜开发生物质能、地热能等多元能源;另一方面,加快新型电网建设,在储能、充电设施上加大投入。这两大信号,直接勾勒出能源强国建设的核心战场。 从产业链看,机会早已不是单一赛道的狂欢,而是全链条的共振。可控核聚变、风电、光伏等新能源赛道,正在迎来新一轮政策加持。风电领域,东方电气、明阳智能等龙头企业,持续在技术迭代中巩固优势;光伏赛道,隆基绿能、通威股份等企业,凭借产业链一体化能力,持续分享行业扩容红利。而水电、氢能、储能等细分领域,也在政策东风下加速发展,宁德时代、比亚迪等储能龙头,正成为新型能源体系的关键拼图。 更值得关注的是,智能电网与特高压、能源数字化等环节,正成为能源体系的“大动脉”。国电南瑞、特变电工等企业,在新型电网建设中扮演关键角色,为风光基地并网、跨区域能源调配提供支撑。而能源数字化赛道的国能日新、南网数字等企业,则用技术手段为能源体系装上“智慧大脑”。 能源强国的建设,从来不是一蹴而就的工程,而是一场需要产业链协同、技术持续突破的长期战役。在政策定调的万亿赛道里,只有紧扣能源安全与绿色转型主线,锚定产业链核心环节,才能在这场时代变革中把握确定性机会。 股市有风险,投资需谨慎。以上内容仅为行业信息分享,不构成任何投资建议。

